• 文献检索
  • 文档翻译
  • 深度研究
  • 学术资讯
  • Suppr Zotero 插件Zotero 插件
  • 邀请有礼
  • 套餐&价格
  • 历史记录
应用&插件
Suppr Zotero 插件Zotero 插件浏览器插件Mac 客户端Windows 客户端微信小程序
定价
高级版会员购买积分包购买API积分包
服务
文献检索文档翻译深度研究API 文档MCP 服务
关于我们
关于 Suppr公司介绍联系我们用户协议隐私条款
关注我们

Suppr 超能文献

核心技术专利:CN118964589B侵权必究
粤ICP备2023148730 号-1Suppr @ 2026

文献检索

告别复杂PubMed语法,用中文像聊天一样搜索,搜遍4000万医学文献。AI智能推荐,让科研检索更轻松。

立即免费搜索

文件翻译

保留排版,准确专业,支持PDF/Word/PPT等文件格式,支持 12+语言互译。

免费翻译文档

深度研究

AI帮你快速写综述,25分钟生成高质量综述,智能提取关键信息,辅助科研写作。

立即免费体验

基于 Minibody 和 scFv 的抗体片段药物偶联物可选择性消除 GD2 阳性肿瘤细胞。

Minibody-Based and scFv-Based Antibody Fragment-Drug Conjugates Selectively Eliminate GD2-Positive Tumor Cells.

机构信息

Shemyakin-Ovchinnikov Institute of Bioorganic Chemistry, Russian Academy of Sciences, 117997 Moscow, Russia.

Orekhovich Institute of Biomedical Chemistry, 119121 Moscow, Russia.

出版信息

Int J Mol Sci. 2023 Jan 8;24(2):1239. doi: 10.3390/ijms24021239.

DOI:10.3390/ijms24021239
PMID:36674755
原文链接:https://pmc.ncbi.nlm.nih.gov/articles/PMC9860947/
Abstract

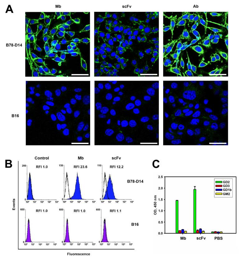
Ganglioside GD2 is a well-established target expressed on multiple solid tumors, many of which are characterized by low treatment efficiency. Antibody-drug conjugates (ADCs) have demonstrated marked success in a number of solid tumors, and GD2-directed drug conjugates may also hold strong therapeutic potential. In a recent study, we showed that ADCs based on the approved antibody dinutuximab and the drugs monomethyl auristatin E (MMAE) or F (MMAF) manifested potent and selective cytotoxicity in a panel of tumor cell lines and strongly inhibited solid tumor growth in GD2-positive mouse cancer models. Here, we employed two different GD2-binding moieties-minibodies and scFv fragments that carry variable antibody domains identical to those of dinutuximab, and site-directly conjugated them to MMAE or MMAF by thiol-maleimide chemistry with drug-to-antibody ratios (DAR) of 2 and 1, respectively. Specific binding of the antibody fragment-drug conjugates (FDCs) to GD2 was confirmed in direct ELISA, flow cytometry, and confocal microscopy. Selective cytotoxic and cytostatic effects of the conjugates were observed in GD2-positive but not GD2-negative neuroblastoma and melanoma cell lines. Minibody-based FDCs demonstrated more pronounced cytotoxic effects and stronger antigen binding compared to scFv-based FDCs. The developed molecules may offer considerable practical benefit, since antibody fragment-drug conjugates are capable of enhancing therapeutic efficacy of ADCs by improving their pharmacokinetic characteristics and reducing side effects.

摘要

神经节苷脂 GD2 是一种广泛表达于多种实体瘤的成熟靶点,其中许多实体瘤的治疗效率较低。抗体药物偶联物(ADC)在多种实体瘤中取得了显著的成功,GD2 导向的药物偶联物也可能具有很强的治疗潜力。在最近的一项研究中,我们表明,基于已批准的抗体度伐鲁单抗(dinutuximab)和药物单甲基澳瑞他汀 E(MMAE)或 F(MMAF)的 ADC 在一系列肿瘤细胞系中表现出强大的、选择性的细胞毒性,并强烈抑制了 GD2 阳性的小鼠癌症模型中的实体肿瘤生长。在这里,我们使用了两种不同的 GD2 结合部分——单价抗体和 scFv 片段,它们携带与度伐鲁单抗相同的可变抗体结构域,并通过硫醇-马来酰亚胺化学将其分别与 MMAE 或 MMAF 直接连接,药物与抗体的比率(DAR)分别为 2 和 1。抗体片段-药物偶联物(FDC)与 GD2 的特异性结合在直接 ELISA、流式细胞术和共聚焦显微镜中得到了证实。在 GD2 阳性而非 GD2 阴性的神经母细胞瘤和黑色素瘤细胞系中观察到了偶联物的选择性细胞毒性和细胞抑制作用。单价抗体 FDC 与 scFv FDC 相比,表现出更明显的细胞毒性作用和更强的抗原结合能力。由于抗体片段-药物偶联物能够通过改善其药代动力学特性和减少副作用来增强 ADC 的治疗效果,因此这些开发的分子可能具有很大的实际意义。

https://cdn.ncbi.nlm.nih.gov/pmc/blobs/91e9/9860947/489fa70a7511/ijms-24-01239-g005.jpg
https://cdn.ncbi.nlm.nih.gov/pmc/blobs/91e9/9860947/9428d1a4096b/ijms-24-01239-g001.jpg
https://cdn.ncbi.nlm.nih.gov/pmc/blobs/91e9/9860947/b3bf0357ddc3/ijms-24-01239-g002.jpg
https://cdn.ncbi.nlm.nih.gov/pmc/blobs/91e9/9860947/2ce612b87d80/ijms-24-01239-g003.jpg
https://cdn.ncbi.nlm.nih.gov/pmc/blobs/91e9/9860947/2a1678774be7/ijms-24-01239-g004.jpg
https://cdn.ncbi.nlm.nih.gov/pmc/blobs/91e9/9860947/489fa70a7511/ijms-24-01239-g005.jpg
https://cdn.ncbi.nlm.nih.gov/pmc/blobs/91e9/9860947/9428d1a4096b/ijms-24-01239-g001.jpg
https://cdn.ncbi.nlm.nih.gov/pmc/blobs/91e9/9860947/b3bf0357ddc3/ijms-24-01239-g002.jpg
https://cdn.ncbi.nlm.nih.gov/pmc/blobs/91e9/9860947/2ce612b87d80/ijms-24-01239-g003.jpg
https://cdn.ncbi.nlm.nih.gov/pmc/blobs/91e9/9860947/2a1678774be7/ijms-24-01239-g004.jpg
https://cdn.ncbi.nlm.nih.gov/pmc/blobs/91e9/9860947/489fa70a7511/ijms-24-01239-g005.jpg

相似文献

1
Minibody-Based and scFv-Based Antibody Fragment-Drug Conjugates Selectively Eliminate GD2-Positive Tumor Cells.基于 Minibody 和 scFv 的抗体片段药物偶联物可选择性消除 GD2 阳性肿瘤细胞。
Int J Mol Sci. 2023 Jan 8;24(2):1239. doi: 10.3390/ijms24021239.
2
Therapeutic efficacy of antibody-drug conjugates targeting GD2-positive tumors.针对 GD2 阳性肿瘤的抗体药物偶联物的治疗效果。
J Immunother Cancer. 2022 Jun;10(6). doi: 10.1136/jitc-2022-004646.
3
Targeting GD2-Positive Tumor Cells by Pegylated scFv Fragment-Drug Conjugates Carrying Maytansinoids DM1 and DM4.携带美登素DM1和DM4的聚乙二醇化单链抗体片段-药物偶联物靶向GD2阳性肿瘤细胞
Curr Issues Mol Biol. 2023 Oct 5;45(10):8112-8125. doi: 10.3390/cimb45100512.
4
Multimerization through Pegylation Improves Pharmacokinetic Properties of scFv Fragments of GD2-Specific Antibodies.聚乙二醇化通过多聚体化提高 GD2 特异性抗体 scFv 片段的药代动力学特性。
Molecules. 2019 Oct 24;24(21):3835. doi: 10.3390/molecules24213835.
5
Characterization of Site-Specifically Conjugated Monomethyl Auristatin E- and Duocarmycin-Based Anti-PSMA Antibody-Drug Conjugates for Treatment of PSMA-Expressing Tumors.针对 PSMA 表达肿瘤的治疗,对基于单甲基澳瑞他汀 E 和 duocarmycin 的抗 PSMA 抗体药物偶联物进行定点偶联的表征。
J Nucl Med. 2018 Mar;59(3):494-501. doi: 10.2967/jnumed.117.196279. Epub 2017 Nov 16.
6
GD2-directed bispecific trifunctional antibody outperforms dinutuximab beta in a murine model for aggressive metastasized neuroblastoma.GD2 导向的双特异性三功能抗体在侵袭性转移性神经母细胞瘤的小鼠模型中优于 dinutuximab beta。
J Immunother Cancer. 2021 Jul;9(7). doi: 10.1136/jitc-2021-002923.
7
Generation and characterization of a mouse single-chain antibody fragment specific for disialoganglioside (GD2).一种针对双唾液酸神经节苷脂(GD2)的小鼠单链抗体片段的产生与特性分析
Hybridoma. 1997 Aug;16(4):335-46. doi: 10.1089/hyb.1997.16.335.
8
High-Affinity GD2-Specific CAR T Cells Induce Fatal Encephalitis in a Preclinical Neuroblastoma Model.高亲和力 GD2 特异性 CAR T 细胞在神经母细胞瘤的临床前模型中引发致命性脑炎。
Cancer Immunol Res. 2018 Jan;6(1):36-46. doi: 10.1158/2326-6066.CIR-17-0211. Epub 2017 Nov 27.
9
Ganglioside GD2 in reception and transduction of cell death signal in tumor cells.神经节苷脂GD2在肿瘤细胞中细胞死亡信号的接收与转导过程中的作用。
BMC Cancer. 2014 Apr 28;14:295. doi: 10.1186/1471-2407-14-295.
10
tumors, but not tumor-derived cell lines, are adrenergic lineage, GD2+, and responsive to anti-GD2 antibody therapy.肿瘤而非肿瘤衍生细胞系具有肾上腺素能谱系特征,GD2+,并且对抗 GD2 抗体治疗有反应。
Oncoimmunology. 2022 May 24;11(1):2075204. doi: 10.1080/2162402X.2022.2075204. eCollection 2022.

引用本文的文献

1
Antibody conjugates in neuroblastoma: a step forward in precision medicine.神经母细胞瘤中的抗体偶联物:精准医学的一大进步。
Front Oncol. 2025 Mar 10;15:1548524. doi: 10.3389/fonc.2025.1548524. eCollection 2025.
2
Immunoconjugates as an Efficient Platform for Drug Delivery: A Resurgence of Natural Products in Targeted Antitumor Therapy.免疫偶联物作为一种高效的药物递送平台:天然产物在靶向抗肿瘤治疗中的复兴。
Pharmaceuticals (Basel). 2024 Dec 17;17(12):1701. doi: 10.3390/ph17121701.
3
Engineered Antibodies to Improve Efficacy against Neurodegenerative Disorders.

本文引用的文献

1
Development of a variant of dinutuximab with enhanced antitumor efficacy and reduced induction of neuropathic pain.开发一种具有增强抗肿瘤疗效和降低神经病理性疼痛诱导作用的新型丁替昔单抗。
FEBS Open Bio. 2022 Sep;12(9):1644-1656. doi: 10.1002/2211-5463.13464. Epub 2022 Aug 18.
2
Therapeutic efficacy of antibody-drug conjugates targeting GD2-positive tumors.针对 GD2 阳性肿瘤的抗体药物偶联物的治疗效果。
J Immunother Cancer. 2022 Jun;10(6). doi: 10.1136/jitc-2022-004646.
3
Artificial Scaffold Polypeptides As an Efficient Tool for the Targeted Delivery of Nanostructures In Vitro and In Vivo.
工程化抗体以提高对神经退行性疾病的疗效。
Int J Mol Sci. 2024 Jun 18;25(12):6683. doi: 10.3390/ijms25126683.
4
A humanized trivalent Nectin-4-targeting nanobody drug conjugate displays potent antitumor activity in gastric cancer.一种人源化的三聚体 Nectin-4 靶向纳米抗体药物偶联物在胃癌中显示出强大的抗肿瘤活性。
J Nanobiotechnology. 2024 May 16;22(1):256. doi: 10.1186/s12951-024-02521-5.
5
Reforming solid tumor treatment: the emerging potential of smaller format antibody-drug conjugate.重塑实体瘤治疗:小型化抗体药物偶联物的新潜力
Antib Ther. 2024 Feb 16;7(2):114-122. doi: 10.1093/abt/tbae005. eCollection 2024 Apr.
6
GD2-targeting therapy: a comparative analysis of approaches and promising directions.靶向 GD2 的治疗方法:方法比较分析及有前景的方向。
Front Immunol. 2024 Mar 15;15:1371345. doi: 10.3389/fimmu.2024.1371345. eCollection 2024.
7
Penetration of Nanobody-Dextran Polymer Conjugates through Tumor Spheroids.纳米抗体-葡聚糖聚合物偶联物对肿瘤球体的穿透作用。
Pharmaceutics. 2023 Sep 22;15(10):2374. doi: 10.3390/pharmaceutics15102374.
8
Targeting GD2-Positive Tumor Cells by Pegylated scFv Fragment-Drug Conjugates Carrying Maytansinoids DM1 and DM4.携带美登素DM1和DM4的聚乙二醇化单链抗体片段-药物偶联物靶向GD2阳性肿瘤细胞
Curr Issues Mol Biol. 2023 Oct 5;45(10):8112-8125. doi: 10.3390/cimb45100512.
9
Aminooxy Click Modification of a Periodate-Oxidized Immunoglobulin G: A General Approach to Antibody-Drug Conjugates with Dye-Mediated Expeditious Stoichiometry Control.高碘酸钠氧化免疫球蛋白 G 的氨氧基点击修饰:一种通过染料介导的快速化学计量控制制备抗体药物偶联物的通用方法。
Int J Mol Sci. 2023 Mar 7;24(6):5134. doi: 10.3390/ijms24065134.
人工支架多肽作为纳米结构在体外和体内靶向递送的有效工具。
Acta Naturae. 2022 Jan-Mar;14(1):54-72. doi: 10.32607/actanaturae.11545.
4
Antibody drug conjugate: the "biological missile" for targeted cancer therapy.抗体药物偶联物:靶向癌症治疗的“生物导弹”。
Signal Transduct Target Ther. 2022 Mar 22;7(1):93. doi: 10.1038/s41392-022-00947-7.
5
Antibody-Drug Conjugates as an Emerging Therapy in Oncodermatology.抗体药物偶联物作为肿瘤皮肤病学中的一种新兴疗法。
Cancers (Basel). 2022 Feb 2;14(3):778. doi: 10.3390/cancers14030778.
6
Targeting cancer with antibody-drug conjugates: Promises and challenges.用抗体药物偶联物靶向治疗癌症:前景与挑战。
MAbs. 2021 Jan-Dec;13(1):1951427. doi: 10.1080/19420862.2021.1951427.
7
I-GD2-ch14.18 Scintigraphy to Evaluate Option for Radioimmunotherapy in Patients with Advanced Tumors.I-GD2-ch14.18 放射性免疫治疗晚期肿瘤患者选择的闪烁显像评价。
J Nucl Med. 2022 Feb;63(2):205-211. doi: 10.2967/jnumed.120.261854. Epub 2021 May 28.
8
Tackling solid tumour therapy with small-format drug conjugates.用小型药物偶联物攻克实体瘤治疗难题。
Antib Ther. 2020 Nov 25;3(4):237-245. doi: 10.1093/abt/tbaa024. eCollection 2020 Dec.
9
Antibody-Drug Conjugates: The Last Decade.抗体药物偶联物:过去十年
Pharmaceuticals (Basel). 2020 Sep 14;13(9):245. doi: 10.3390/ph13090245.
10
Rapid Evaluation of Antibody Fragment Endocytosis for Antibody Fragment-Drug Conjugates.抗体片段内化的快速评估用于抗体片段-药物偶联物。
Biomolecules. 2020 Jun 25;10(6):955. doi: 10.3390/biom10060955.