Department of Dermatology, Beijing Hospital of Traditional Chinese Medicine, Capital Medical University, Beijing, China.
Front Immunol. 2023 Jan 4;13:1104462. doi: 10.3389/fimmu.2022.1104462. eCollection 2022.
Ferroptosis is associated with multiple pathophysiological processes. Inhibition of ferroptosis has received much concern for some diseases. Nonetheless, there is no study comprehensively illustrating functions of ferroptosis-related genes (FRGs) in psoriasis.
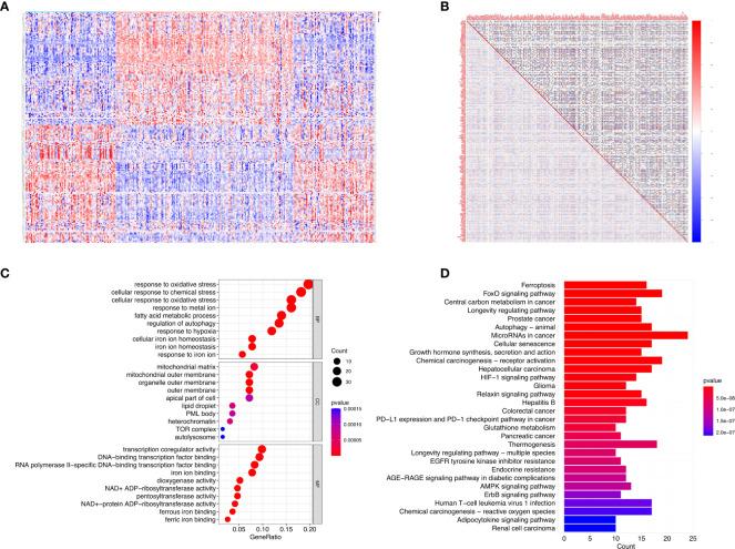
In this study, FRGs together with psoriasis-associated data were obtained in Ferroptosis Database (FerrDb) and gene expression omnibus (GEO) database separately. This work identified altogether 199 psoriasis-associated DE-FRGs, and they were tightly associated with immunity and autophagy modulation. Thereafter, the present study utilized SVM-RFE and LASSO algorithms to identify NR5A2, CISD1, GCLC, PRKAA2, TRIB2, ABCC5, ACSF2, TIMM9, DCAF7, PEBP1, and MDM2 from those 199 DE-FRGs to be marker genes. As revealed by later functional annotation, the marker genes possibly had important effects on psoriasis through being involved in diverse psoriasis pathogenesis-related pathways such as cell cycle, toll-like receptor (TLR), chemokine, and nod-like receptor (NLR) pathways. Moreover, altogether 37 drugs that targeted 11 marker genes were acquired. Besides, based on CIBERSORT analysis, alterations of immune microenvironment in psoriasis cases were possibly associated with PRKAA2, PEBP1, CISD1, and ACSF2.
Taken together, this work established the diagnostic potency and shed more lights on psoriasis-related mechanism. More investigations are warranted to validate its value in diagnosing psoriasis before it is applied in clinic.
铁死亡与多种病理生理过程有关。抑制铁死亡受到了一些疾病的广泛关注。然而,目前尚无研究全面阐明铁死亡相关基因(FRGs)在银屑病中的作用。
本研究分别从铁死亡数据库(FerrDb)和基因表达综合数据库(GEO)中获取 FRGs 与银屑病相关数据。本研究共鉴定出 199 个与银屑病相关的差异表达 FRGs,它们与免疫和自噬调节密切相关。随后,本研究利用 SVM-RFE 和 LASSO 算法从这 199 个差异表达 FRGs 中鉴定出 NR5A2、CISD1、GCLC、PRKAA2、TRIB2、ABCC5、ACSF2、TIMM9、DCAF7、PEBP1 和 MDM2 作为标记基因。随后的功能注释表明,这些标记基因可能通过参与细胞周期、 toll 样受体(TLR)、趋化因子和核苷酸结合寡聚化结构域(NLR)等多种与银屑病发病机制相关的途径,对银屑病产生重要影响。此外,还获得了针对 11 个标记基因的 37 种药物。此外,基于 CIBERSORT 分析,银屑病患者免疫微环境的改变可能与 PRKAA2、PEBP1、CISD1 和 ACSF2 有关。
综上所述,本研究建立了诊断效能,并为银屑病发病机制提供了新的认识。在将其应用于临床之前,还需要进一步的研究来验证其在诊断银屑病中的价值。