Department of General Surgery, Affiliated Cancer Hospital of Zhengzhou University, Henan Cancer Hospital, Zhengzhou, Henan, China.
Department of Medical Oncology, Affiliated Cancer Hospital of Zhengzhou University, Henan Cancer Hospital, Zhengzhou, Henan, China.
Front Immunol. 2023 Jan 5;13:1056144. doi: 10.3389/fimmu.2022.1056144. eCollection 2022.
While the tumor microenvironment (TME) affects immune checkpoint blockade (ICB) efficacy, ICB also reshapes the characteristics of TME. Thus far, studies have focused on the TME evolution during neoadjuvant or adjuvant ICB therapy in gastric cancer (GC). However, the interaction between TME characteristics and neoadjuvant immunotherapy plus chemotherapy remains to be elucidated.
We performed single-cell RNA sequencing on ten GC specimens pre- and post-neoadjuvant camrelizumab plus mFOLFOX6 to determine the impact of the TME on the efficacy of the combination therapy and the remodeling of TME by the therapy.
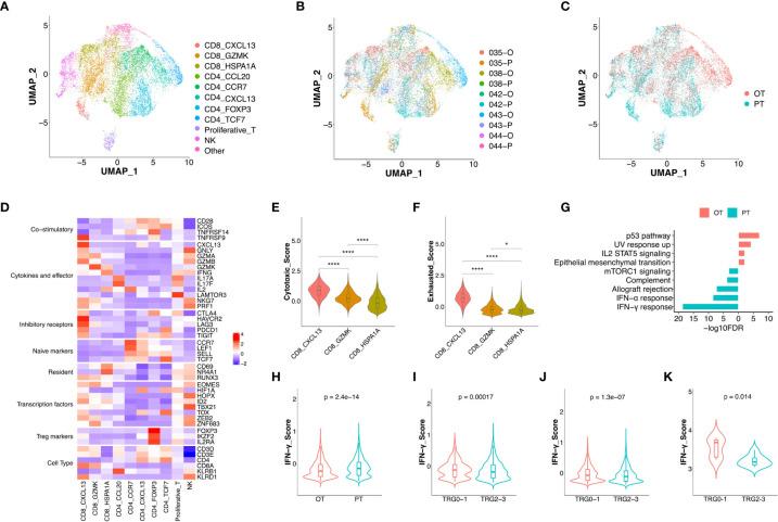
A high baseline interferon gamma (IFN-γ) signature in CD8 T cells predicts better responses to the combination therapy. We also observed that the IFN-γ signature significantly decreased in multiple cell types, and the exhausted signature of CD8 T cells was significantly suppressed during the neoadjuvant therapy.
Our data reveal interactions between the TME and neoadjuvant immunotherapy plus chemotherapy in GC. Importantly, it also highlights the signature of CD8 T cells in predicting response to the combination therapy in GC.
肿瘤微环境(TME)影响免疫检查点阻断(ICB)的疗效,而 ICB 也重塑了 TME 的特征。迄今为止,研究主要集中在胃癌(GC)新辅助或辅助 ICB 治疗期间 TME 的演变。然而,TME 特征与新辅助免疫化疗之间的相互作用仍有待阐明。
我们对十个 GC 标本进行了单细胞 RNA 测序,这些标本在接受新辅助 camrelizumab 加 mFOLFOX6 治疗前后进行了测序,以确定 TME 对联合治疗疗效的影响以及治疗对 TME 的重塑作用。
CD8 T 细胞中高基线干扰素γ(IFN-γ)特征预示着对联合治疗的反应更好。我们还观察到,在多种细胞类型中,IFN-γ 特征显著降低,而在新辅助治疗期间,CD8 T 细胞的耗竭特征显著受到抑制。
我们的数据揭示了 GC 中 TME 与新辅助免疫化疗之间的相互作用。重要的是,它还突出了 CD8 T 细胞特征在预测 GC 联合治疗反应中的作用。