Institute of Loess Plateau, Shanxi University, Shanxi Key Laboratory of Ecological Restoration for Loess Plateau, Taiyuan, China.
Department of Biology, Georgia Southern University, Statesboro, Georgia, USA.
Microbiol Spectr. 2023 Feb 14;11(1):e0505122. doi: 10.1128/spectrum.05051-22. Epub 2023 Jan 23.
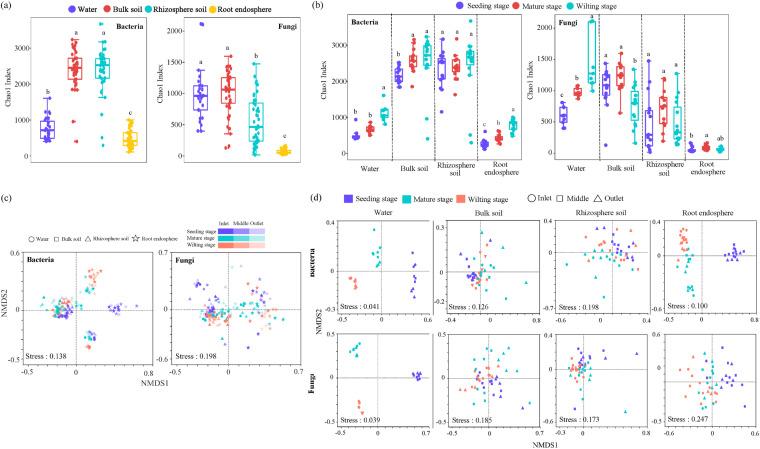
Root-associated microbiomes are essential for the ecological function of the root system. However, their assembly mechanisms in wetland are poorly understood. In this study, we explored and compared the ecological processes of bacterial and fungal communities in water, bulk soil, rhizosphere soil, and root endosphere niches for 3 developmental stages of at different wetland sites, and assessed the potential functions of root endosphere microbiomes with function prediction. Our findings suggest that the microbial diversity, composition, and interaction networks along the water-soil-plant continuum are shaped predominantly by compartment niche and developmental stage, rather than by wetland site. Source tracking analysis indicated that root endosphere is derived primarily from the rhizosphere soil (bacteria 39.9%, fungi 27.3%) and water (bacteria 18.9%, fungi 19.1%) niches. In addition, we found that the assembly of bacterial communities is driven primarily by deterministic processes and fungal communities by stochastic processes. The interaction network among microbes varies at different developmental stages of , and is accompanied by changes in microbial keystone taxa. The functional prediction data supports the distribution pattern of the bacterial and fungal microbiomes, which have different ecological roles at different plant developmental stages, where more beneficial bacterial taxa are observed in the root endosphere in the early stages, but more saprophytic fungi in the late stages. Our findings provide empirical evidence for the assembly, sources, interactions, and potential functions of wetland plant root microbial communities and have significant implications for the future applications of plant microbiomes in the wetland ecosystem. Our findings provide empirical evidence for the assembly, sources, interactions, and potential functions of wetland plant root microbial communities, and have significant implications for the future applications of plant microbiomes in the wetland ecosystem.
根相关微生物组对于根系的生态功能至关重要。然而,湿地中它们的组装机制仍不清楚。本研究中,我们在不同湿地位点,针对 3 个发育阶段,探索并比较了水、土壤、根际土壤和根内圈生境中细菌和真菌群落的生态过程,并通过功能预测评估了根内圈微生物组的潜在功能。研究结果表明,沿水-土-植物连续体的微生物多样性、组成和相互作用网络主要由生境隔间和发育阶段决定,而不是由湿地位点决定。来源追踪分析表明,根内圈主要来自根际土壤(细菌 39.9%,真菌 27.3%)和水(细菌 18.9%,真菌 19.1%)生境。此外,我们发现细菌群落的组装主要由确定性过程驱动,真菌群落由随机过程驱动。微生物之间的相互作用网络在 的不同发育阶段有所不同,并伴随着微生物关键类群的变化。功能预测数据支持细菌和真菌微生物组的分布模式,它们在不同的植物发育阶段具有不同的生态作用,在早期阶段,根内圈中观察到更多有益的细菌类群,但在晚期阶段观察到更多腐生真菌。本研究为湿地植物根微生物群落的组装、来源、相互作用和潜在功能提供了经验证据,并对未来植物微生物组在湿地生态系统中的应用具有重要意义。