Alles Jonathan, Legnini Ivano, Pacelli Maddalena, Rajewsky Nikolaus
Berlin Institute for Medical Systems Biology, Max Delbrück Center for Molecular Medicine in the Helmholtz Association, Laboratory for Systems Biology of Gene Regulatory Elements, Hannoversche Str. 28, 10115 Berlin, Germany.
Humboldt-Universität zu Berlin, Institute of Biology, Unter den Linden 6, 10099 Berlin, Germany.
iScience. 2022 Dec 28;26(1):105878. doi: 10.1016/j.isci.2022.105878. eCollection 2023 Jan 20.
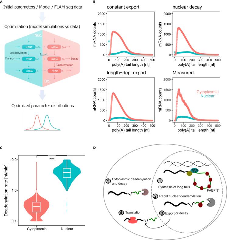
Poly(A) tails protect RNAs from degradation and their deadenylation rates determine RNA stability. Although poly(A) tails are generated in the nucleus, deadenylation of tails has mostly been investigated within the cytoplasm. Here, we combined long-read sequencing with metabolic labeling, splicing inhibition and cell fractionation experiments to quantify, separately, the genesis and trimming of nuclear and cytoplasmic tails and . We present evidence for genome-wide, nuclear synthesis of tails longer than 200 nt, which are rapidly shortened after transcription. Our data suggests that rapid deadenylation is a nuclear process, and that different classes of transcripts and even transcript isoforms have distinct nuclear tail lengths. For example, many long-noncoding RNAs retain long poly(A) tails. Modeling deadenylation dynamics predicts nuclear deadenylation about 10 times faster than cytoplasmic deadenylation. In summary, our data suggests that nuclear deadenylation might be a key mechanism for regulating mRNA stability, abundance, and subcellular localization.
多聚腺苷酸(Poly(A))尾巴可保护RNA不被降解,其去腺苷酸化速率决定了RNA的稳定性。尽管多聚腺苷酸尾巴在细胞核中生成,但尾巴的去腺苷酸化大多是在细胞质中进行研究的。在这里,我们将长读长测序与代谢标记、剪接抑制和细胞分级分离实验相结合,分别对细胞核和细胞质尾巴的生成及修剪进行定量分析。我们提供了全基因组范围内细胞核合成长度超过200个核苷酸的尾巴的证据,这些尾巴在转录后会迅速缩短。我们的数据表明,快速去腺苷酸化是一个细胞核过程,不同类别的转录本甚至转录本异构体具有不同的细胞核尾巴长度。例如,许多长链非编码RNA保留着长的多聚腺苷酸尾巴。对去腺苷酸化动力学进行建模预测,细胞核去腺苷酸化的速度比细胞质去腺苷酸化快约10倍。总之,我们的数据表明,细胞核去腺苷酸化可能是调节mRNA稳定性、丰度和亚细胞定位的关键机制。