Leibniz-Institut für Analytische Wissenschaften - ISAS - e.V, Dortmund, Germany.
Department of Pediatric Neurology, Centre for Neuromuscular Disorders, Centre for Translational Neuro- and Behavioral Sciences, University Duisburg-Essen, Essen, Germany.
Mol Neurobiol. 2023 May;60(5):2602-2618. doi: 10.1007/s12035-023-03219-9. Epub 2023 Jan 24.
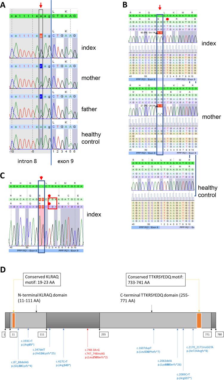
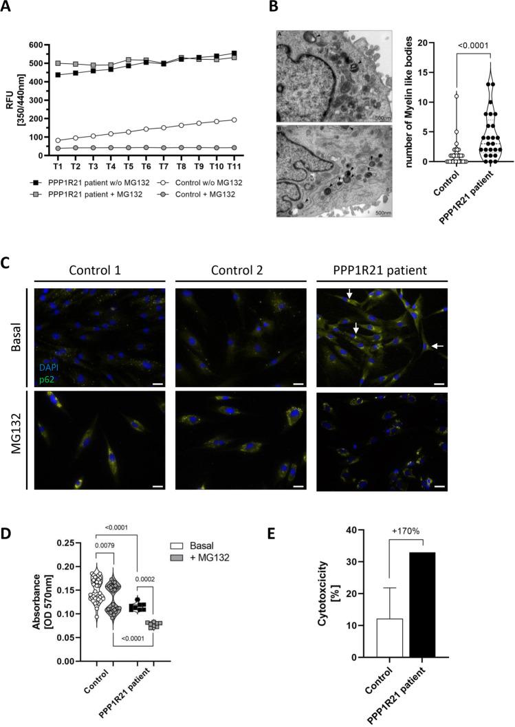
PPP1R21 acts as a co-factor for protein phosphatase 1 (PP1), an important serine/threonine phosphatase known to be essential for cell division, control of glycogen metabolism, protein synthesis, and muscle contractility. Bi-allelic pathogenic variants in PPP1R21 were linked to a neurodevelopmental disorder with hypotonia, facial dysmorphism, and brain abnormalities (NEDHFBA) with pediatric onset. Functional studies unraveled impaired vesicular transport as being part of PPP1R21-related pathomechanism. To decipher further the pathophysiological processes leading to the clinical manifestation of NEDHFBA, we investigated the proteomic signature of fibroblasts derived from the first NEDHFBA patient harboring a splice-site mutation in PPP1R21 and presenting with a milder phenotype. Proteomic findings and further functional studies demonstrate a profound activation of the ubiquitin-proteasome system with presence of protein aggregates and impact on cellular fitness and moreover suggest a cross-link between activation of the proteolytic system and cytoskeletal architecture (including filopodia) as exemplified on paradigmatic proteins including actin, thus extending the pathophysiological spectrum of the disease. In addition, the proteomic signature of PPP1R21-mutant fibroblasts displayed a dysregulation of a variety of proteins of neurological relevance. This includes increase proteins which might act toward antagonization of cellular stress burden in terms of pro-survival, a molecular finding which might accord with the presentation of a milder phenotype of our NEDHFBA patient.
PPP1R21 作为蛋白磷酸酶 1 (PP1) 的辅助因子,发挥作用。PP1 是一种重要的丝氨酸/苏氨酸磷酸酶,对于细胞分裂、糖元代谢控制、蛋白质合成和肌肉收缩力的调控至关重要。PPP1R21 的双等位基因致病性变异与神经发育障碍相关,伴有肌张力减退、面型异常和脑异常(NEDHFBA),且发病具有儿科特征。功能研究揭示了囊泡运输受损是 PPP1R21 相关发病机制的一部分。为了进一步阐明导致 NEDHFBA 临床表现的病理生理过程,我们研究了首例 NEDHFBA 患者来源的成纤维细胞的蛋白质组学特征,该患者携带 PPP1R21 剪接位点突变,表型较轻。蛋白质组学发现和进一步的功能研究表明,泛素-蛋白酶体系统被深度激活,存在蛋白质聚集体,对细胞活力有影响,此外还提示蛋白水解系统的激活与细胞骨架结构(包括丝状伪足)之间存在交联,以典范蛋白(如肌动蛋白)为例,从而扩展了该疾病的病理生理谱。此外,PPP1R21 突变型成纤维细胞的蛋白质组学特征显示多种与神经相关的蛋白质失调。这包括增加的蛋白,其可能在细胞应激负担方面发挥拮抗作用,具有生存促进作用,这一分子发现可能与我们的 NEDHFBA 患者较轻表型的表现一致。