Suppr超能文献

湿润暴露烧伤膏通过促进上皮再形成来加速糖尿病相关伤口的愈合。

Moist exposed burn ointment accelerates diabetes-related wound healing by promoting re-epithelialization.

作者信息

Gong Yuanxun, Jiang Yan, Huang Jinmei, He Zuofen, Tang Qianli

机构信息

College of Integrated Traditional Chinese and Western Medicine, Hunan University of Chinese Medicine, Changsha, Hunan, China.

Affiliated Hospital of Youjiang Medical University for Nationalities, Baise, China.

出版信息

Front Med (Lausanne). 2023 Jan 10;9:1042015. doi: 10.3389/fmed.2022.1042015. eCollection 2022.

Abstract

BACKGROUND

The incidence of diabetes-related wounds is widespread, and the treatment is challenging. We found that Moist Exposed Burn Ointment (MEBO) promotes the healing of diabetes-related wounds, but the mechanism is not clear.

METHODS

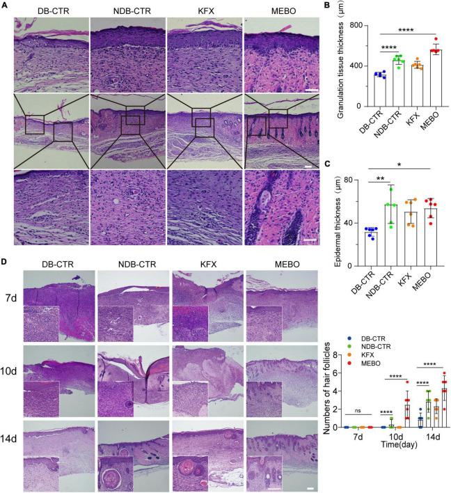
This study aimed to explore the mechanism of MEBO on diabetic wound healing, which may be related to the promotion of re-epithelialization. A full-thickness skin resection model was established in streptozotocin (STZ)-induced diabetic mice. MEBO and Kangfuxin (KFX) were applied to the wound area, and the wound healing rate was analyzed by photographing. The granulation tissue and epidermal thickness, the collagen remodeling rate, and the expression of cytokeratin 10 (CK10), cytokeratin 14 (CK14), Ki67, Collagen I, and Collagen III in the regenerated skin were detected by H&E staining, Masson staining, and immunofluorescence staining, respectively. MEBO and KFX were applied to human immortalized keratinocytes (HaCaT), mouse dermal fibrolasts (MDF) cells, and cell viability, cell migration, and differentiation were determined by CCK-8, scratching assay, RT-qPCR, and Western blot (WB), respectively.

RESULTS

We found that MEBO significantly promoted the formation of wound granulation tissue and collagen remodeling in diabetic mice. The application of MEBO to diabetic wounds not only promoted the formation of hair follicles and sebaceous glands but also promoted the expression of Ki67, CK10, and CK14 in epidermal cells. MEBO had no significant effect on the differentiation process of keratinocytes.

CONCLUSION

Our study further proved that MEBO plays a positive role in diabetic wound healing, and its excellent ability to promote re-epithelialization may be an important reason for promoting wound healing.

摘要

背景

糖尿病相关伤口的发病率很高,治疗具有挑战性。我们发现湿润烧伤膏(MEBO)可促进糖尿病相关伤口的愈合,但其机制尚不清楚。

方法

本研究旨在探讨MEBO促进糖尿病伤口愈合的机制,这可能与促进再上皮化有关。在链脲佐菌素(STZ)诱导的糖尿病小鼠中建立全层皮肤切除模型。将MEBO和康复新(KFX)应用于伤口区域,通过拍照分析伤口愈合率。分别通过苏木精-伊红(H&E)染色、Masson染色和免疫荧光染色检测再生皮肤中的肉芽组织和表皮厚度、胶原重塑率以及细胞角蛋白10(CK10)、细胞角蛋白14(CK14)、Ki67、I型胶原和III型胶原的表达。将MEBO和KFX应用于永生化人角质形成细胞(HaCaT)、小鼠真皮成纤维细胞(MDF),分别通过CCK-8、划痕试验、RT-qPCR和蛋白质免疫印迹法(WB)检测细胞活力、细胞迁移和分化情况。

结果

我们发现MEBO显著促进糖尿病小鼠伤口肉芽组织的形成和胶原重塑。将MEBO应用于糖尿病伤口不仅促进了毛囊和皮脂腺的形成,还促进了表皮细胞中Ki67、CK10和CK14的表达。MEBO对角质形成细胞的分化过程没有显著影响。

结论

我们的研究进一步证明MEBO在糖尿病伤口愈合中发挥积极作用,其促进再上皮化的优异能力可能是促进伤口愈合的重要原因。

https://cdn.ncbi.nlm.nih.gov/pmc/blobs/0c4c/9871640/de8b38854965/fmed-09-1042015-g001.jpg

文献AI研究员

20分钟写一篇综述,助力文献阅读效率提升50倍。

立即体验

用中文搜PubMed

大模型驱动的PubMed中文搜索引擎

马上搜索

文档翻译

学术文献翻译模型,支持多种主流文档格式。

立即体验