• 文献检索
  • 文档翻译
  • 深度研究
  • 学术资讯
  • Suppr Zotero 插件Zotero 插件
  • 邀请有礼
  • 套餐&价格
  • 历史记录
应用&插件
Suppr Zotero 插件Zotero 插件浏览器插件Mac 客户端Windows 客户端微信小程序
定价
高级版会员购买积分包购买API积分包
服务
文献检索文档翻译深度研究API 文档MCP 服务
关于我们
关于 Suppr公司介绍联系我们用户协议隐私条款
关注我们

Suppr 超能文献

核心技术专利:CN118964589B侵权必究
粤ICP备2023148730 号-1Suppr @ 2026

文献检索

告别复杂PubMed语法,用中文像聊天一样搜索,搜遍4000万医学文献。AI智能推荐,让科研检索更轻松。

立即免费搜索

文件翻译

保留排版,准确专业,支持PDF/Word/PPT等文件格式,支持 12+语言互译。

免费翻译文档

深度研究

AI帮你快速写综述,25分钟生成高质量综述,智能提取关键信息,辅助科研写作。

立即免费体验

回阳救急汤治疗慢性心力衰竭大鼠的功能作用及长链非编码 RNA 表达分析。

Analysis of Function Role and Long Noncoding RNA Expression in Chronic Heart Failure Rats Treated with Hui Yang Jiu Ji Decoction.

机构信息

The Second Affiliated Hospital of Shaanxi University of Chinese Medicine, 5 Weiyang Xi Road, Qindu District, Xianyang, Shaanxi 712000, China.

出版信息

J Healthc Eng. 2023 Jan 17;2023:7438567. doi: 10.1155/2023/7438567. eCollection 2023.

DOI:10.1155/2023/7438567
PMID:36704572
原文链接:https://pmc.ncbi.nlm.nih.gov/articles/PMC9873466/
Abstract

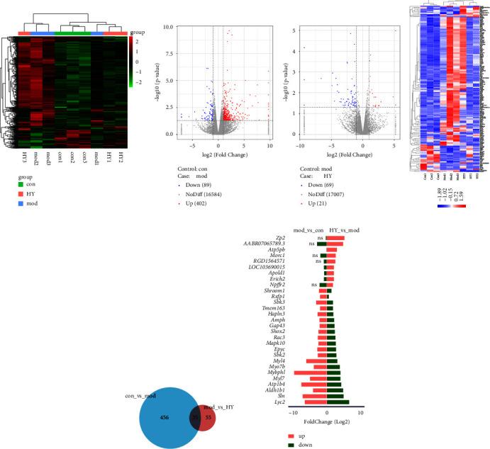
Hui Yang Jiu Ji (HYJJ) decoction has been applied as a prescription of traditional Chinese medicine for the treatment of chronic heart failure (CHF). However, its comprehensive molecular mechanism remains unclear now. Our study aimed to explore the possible function and lncRNA-miRNA regulation networks of HYJJ on CHF induced by doxorubicin (DOX) in rats. Our study showed that HYJJ could recover cardiac function and alleviate myocardial injury of DOX-induced CHF. Besides, HYJJ had an effect on restraining myocardial apoptosis in CHF rats. Moreover, RNA-sequencing and bioinformatics analysis indicated that among a total of 548 significantly up- and down-regulated differentially expressed (DE) long noncoding RNA (lncRNA), 511 up- and down-regulated DE miRNAs were identified. Cushing's syndrome and Adrenergic signaling in cardiomyocytes were common pathways between DE-lncRNAs-enriched pathways and DE-miRNAs-enriched pathways. Finally, we observed a new pathway-MSTRG.598.1/Lilrb2 pathway with the HYJJ treatment; however, it needs further studies. In conclusion, this study provided evidence that HYJJ may be a suitable medicine for treating CHF. Moreover, several pivotal miRNAs may serve important roles in these processes by regulating some key miRNAs or pathways in CHF.

摘要

回阳救急(HYJJ)汤已被应用于治疗慢性心力衰竭(CHF)的中药方剂。然而,其综合分子机制目前尚不清楚。我们的研究旨在探讨 HYJJ 对阿霉素(DOX)诱导的大鼠 CHF 的可能作用及 lncRNA-miRNA 调控网络。我们的研究表明,HYJJ 可恢复心脏功能并减轻 DOX 诱导的 CHF 心肌损伤。此外,HYJJ 对 CHF 大鼠心肌细胞凋亡有抑制作用。此外,RNA 测序和生物信息学分析表明,在总共 548 个显著上调和下调的差异表达(DE)长非编码 RNA(lncRNA)中,鉴定出 511 个上调和下调的 DE-miRNAs。DE-lncRNA 富集途径和 DE-miRNA 富集途径之间的共同途径是库欣综合征和心肌细胞肾上腺素能信号转导。最后,我们观察到 HYJJ 治疗后出现了一条新的途径-MSTRG.598.1/Lilrb2 途径;然而,这需要进一步研究。总之,本研究为 HYJJ 可能是治疗 CHF 的一种合适药物提供了证据。此外,一些关键的 miRNAs 可能通过调节 CHF 中的某些关键 miRNAs 或途径,在这些过程中发挥重要作用。

https://cdn.ncbi.nlm.nih.gov/pmc/blobs/b9da/9873466/75348d4e9eac/JHE2023-7438567.009.jpg
https://cdn.ncbi.nlm.nih.gov/pmc/blobs/b9da/9873466/dcc7a0b57d55/JHE2023-7438567.001.jpg
https://cdn.ncbi.nlm.nih.gov/pmc/blobs/b9da/9873466/d85f9cf2f5ea/JHE2023-7438567.002.jpg
https://cdn.ncbi.nlm.nih.gov/pmc/blobs/b9da/9873466/c87a869a3a7f/JHE2023-7438567.003.jpg
https://cdn.ncbi.nlm.nih.gov/pmc/blobs/b9da/9873466/6f593e34381d/JHE2023-7438567.004.jpg
https://cdn.ncbi.nlm.nih.gov/pmc/blobs/b9da/9873466/374abb3f2fe6/JHE2023-7438567.005.jpg
https://cdn.ncbi.nlm.nih.gov/pmc/blobs/b9da/9873466/f4f62595b33f/JHE2023-7438567.006.jpg
https://cdn.ncbi.nlm.nih.gov/pmc/blobs/b9da/9873466/21de8b1baa98/JHE2023-7438567.007.jpg
https://cdn.ncbi.nlm.nih.gov/pmc/blobs/b9da/9873466/6e72b633106f/JHE2023-7438567.008.jpg
https://cdn.ncbi.nlm.nih.gov/pmc/blobs/b9da/9873466/75348d4e9eac/JHE2023-7438567.009.jpg
https://cdn.ncbi.nlm.nih.gov/pmc/blobs/b9da/9873466/dcc7a0b57d55/JHE2023-7438567.001.jpg
https://cdn.ncbi.nlm.nih.gov/pmc/blobs/b9da/9873466/d85f9cf2f5ea/JHE2023-7438567.002.jpg
https://cdn.ncbi.nlm.nih.gov/pmc/blobs/b9da/9873466/c87a869a3a7f/JHE2023-7438567.003.jpg
https://cdn.ncbi.nlm.nih.gov/pmc/blobs/b9da/9873466/6f593e34381d/JHE2023-7438567.004.jpg
https://cdn.ncbi.nlm.nih.gov/pmc/blobs/b9da/9873466/374abb3f2fe6/JHE2023-7438567.005.jpg
https://cdn.ncbi.nlm.nih.gov/pmc/blobs/b9da/9873466/f4f62595b33f/JHE2023-7438567.006.jpg
https://cdn.ncbi.nlm.nih.gov/pmc/blobs/b9da/9873466/21de8b1baa98/JHE2023-7438567.007.jpg
https://cdn.ncbi.nlm.nih.gov/pmc/blobs/b9da/9873466/6e72b633106f/JHE2023-7438567.008.jpg
https://cdn.ncbi.nlm.nih.gov/pmc/blobs/b9da/9873466/75348d4e9eac/JHE2023-7438567.009.jpg

相似文献

1
Analysis of Function Role and Long Noncoding RNA Expression in Chronic Heart Failure Rats Treated with Hui Yang Jiu Ji Decoction.回阳救急汤治疗慢性心力衰竭大鼠的功能作用及长链非编码 RNA 表达分析。
J Healthc Eng. 2023 Jan 17;2023:7438567. doi: 10.1155/2023/7438567. eCollection 2023.
2
Comprehensive analysis of lncRNA-miRNA-mRNA networks during osteogenic differentiation of bone marrow mesenchymal stem cells.骨髓间充质干细胞成骨分化过程中 lncRNA-miRNA-mRNA 网络的综合分析。
BMC Genomics. 2022 Jun 7;23(1):425. doi: 10.1186/s12864-022-08646-x.
3
Upregulation of let-7f-2-3p by long noncoding RNA NEAT1 inhibits XPO1-mediated HAX-1 nuclear export in both in vitro and in vivo rodent models of doxorubicin-induced cardiotoxicity.长链非编码 RNA NEAT1 通过上调 let-7f-2-3p 抑制 XPO1 介导的 HAX-1 核输出,从而抑制阿霉素诱导的心肌毒性的在体和离体啮齿动物模型。
Arch Toxicol. 2019 Nov;93(11):3261-3276. doi: 10.1007/s00204-019-02586-4. Epub 2019 Sep 30.
4
Effect of the traditional Chinese medicine Qi Teng Xiao Zhuo granules on chronic glomerulonephritis rats studied by using long noncoding RNAs expression profiling.基于长链非编码 RNA 表达谱研究芪藤消浊颗粒对慢性肾小球肾炎大鼠的作用。
Gene. 2020 Feb 20;728:144279. doi: 10.1016/j.gene.2019.144279. Epub 2019 Dec 9.
5
Evaluation of the effect of Shengxian Decoction on doxorubicin-induced chronic heart failure model rats and a multicomponent comparative pharmacokinetic study after oral administration in normal and model rats.生血汤对阿霉素诱导的慢性心力衰竭模型大鼠作用的评价及正常和模型大鼠灌胃给药后的多成分比较药代动力学研究。
Biomed Pharmacother. 2021 Dec;144:112354. doi: 10.1016/j.biopha.2021.112354. Epub 2021 Oct 28.
6
Qiliqiangxin improves cardiac function and attenuates cardiac remodelling in doxorubicin-induced heart failure rats.芪苈强心改善阿霉素诱导心力衰竭大鼠的心功能并抑制心肌重构。
Pharm Biol. 2020 Dec;58(1):417-426. doi: 10.1080/13880209.2020.1761403.
7
Effect of Qiangxin Huoli decoction on rats with adriamycin-induced chronic heart failure.强心活利汤对阿霉素致慢性心力衰竭大鼠的影响。
J Tradit Chin Med. 2019 Feb;39(1):81-88.
8
LncRNA HOX transcript antisense RNA mitigates cardiac function injury in chronic heart failure via regulating microRNA-30a-5p to target KDM3A.长链非编码RNA HOX转录本反义RNA通过调控微小RNA-30a-5p靶向赖氨酸特异性去甲基化酶3A减轻慢性心力衰竭中的心脏功能损伤。
J Cell Mol Med. 2022 Mar;26(5):1473-1485. doi: 10.1111/jcmm.17160. Epub 2022 Jan 26.
9
Differentially expressed lnc-NOS2P3-miR-939-5p axis in chronic heart failure inhibits myocardial and endothelial cells apoptosis via iNOS/TNFα pathway.慢性心力衰竭差异表达的 lnc-NOS2P3-miR-939-5p 轴通过 iNOS/TNFα 通路抑制心肌细胞和内皮细胞凋亡。
J Cell Mol Med. 2020 Oct;24(19):11381-11396. doi: 10.1111/jcmm.15740. Epub 2020 Aug 25.
10
The compatibility effects of sini decoction against doxorubicin-induced heart failure in rats revealed by mass spectrometry-based serum metabolite profiling and computational analysis.基于质谱的血清代谢组学和计算分析揭示四逆汤对阿霉素致大鼠心力衰竭的配伍作用。
J Ethnopharmacol. 2020 Apr 24;252:112618. doi: 10.1016/j.jep.2020.112618. Epub 2020 Feb 1.

引用本文的文献

1
Exploring the therapeutic mechanisms of heart failure with Chinese herbal medicine: a focus on miRNA-mediated regulation.探索中药治疗心力衰竭的机制:聚焦于微小RNA介导的调控
Front Pharmacol. 2024 Nov 5;15:1475975. doi: 10.3389/fphar.2024.1475975. eCollection 2024.
2
Molecular Mechanism of Yangshen Maidong Decoction in the Treatment of Chronic Heart Failure based on Network Pharmacology, Molecular Docking, and Molecular Dynamics Simulations.基于网络药理学、分子对接和分子动力学模拟的养神麦冬汤治疗慢性心力衰竭的分子机制。
Cell Biochem Biophys. 2024 Jun;82(2):1433-1451. doi: 10.1007/s12013-024-01297-7. Epub 2024 May 16.

本文引用的文献

1
Effect of heart rate on left ventricular longitudinal myocardial function in type 2 diabetes mellitus.心率对 2 型糖尿病患者左心室纵向心肌功能的影响。
Cardiovasc Diabetol. 2021 Apr 24;20(1):87. doi: 10.1186/s12933-021-01278-7.
2
Bcl-2 Is Involved in Cardiac Hypertrophy through PI3K-Akt Pathway.Bcl-2 通过 PI3K-Akt 通路参与心肌肥厚。
Biomed Res Int. 2021 Mar 2;2021:6615502. doi: 10.1155/2021/6615502. eCollection 2021.
3
MiR-181c protects cardiomyocyte injury by preventing cell apoptosis through PI3K/Akt signaling pathway.
微小RNA-181c通过PI3K/Akt信号通路防止细胞凋亡,从而保护心肌细胞损伤。
Cardiovasc Diagn Ther. 2020 Aug;10(4):849-858. doi: 10.21037/cdt-20-490.
4
Curcumin alleviates oxidative stress and inhibits apoptosis in diabetic cardiomyopathy via Sirt1-Foxo1 and PI3K-Akt signalling pathways.姜黄素通过 Sirt1-Foxo1 和 PI3K-Akt 信号通路减轻糖尿病心肌病中的氧化应激和抑制细胞凋亡。
J Cell Mol Med. 2020 Nov;24(21):12355-12367. doi: 10.1111/jcmm.15725. Epub 2020 Sep 22.
5
Haploinsufficiency of RREB1 causes a Noonan-like RASopathy via epigenetic reprogramming of RAS-MAPK pathway genes.RREB1单倍体不足通过RAS-MAPK途径基因的表观遗传重编程导致类努南综合征的RAS病。
Nat Commun. 2020 Sep 16;11(1):4673. doi: 10.1038/s41467-020-18483-9.
6
Cardiomyocyte adhesion and hyperadhesion differentially require ERK1/2 and plakoglobin.心肌细胞黏附和过度黏附分别需要 ERK1/2 和斑联蛋白。
JCI Insight. 2020 Sep 17;5(18):140066. doi: 10.1172/jci.insight.140066.
7
MicroRNA-377 Alleviates Myocardial Injury Induced by Hypoxia/Reoxygenation via Downregulating LILRB2 Expression.微小RNA-377通过下调LILRB2表达减轻缺氧/复氧诱导的心肌损伤。
Dose Response. 2020 Jun 30;18(2):1559325820936124. doi: 10.1177/1559325820936124. eCollection 2020 Apr-Jun.
8
Key genes associated with non-alcoholic fatty liver disease and acute myocardial infarction.与非酒精性脂肪肝和急性心肌梗死相关的关键基因。
Med Sci Monit. 2020 Jun 28;26:e922492. doi: 10.12659/MSM.922492.
9
Activated Cardiac Fibroblasts Control Contraction of Human Fibrotic Cardiac Microtissues by a β-Adrenoreceptor-Dependent Mechanism.激活的心肌成纤维细胞通过β肾上腺素能受体依赖的机制控制人纤维性心脏微血管组织的收缩。
Cells. 2020 May 20;9(5):1270. doi: 10.3390/cells9051270.
10
Qi Dan Li Xin pill improves chronic heart failure by regulating mTOR/p70S6k-mediated autophagy and inhibiting apoptosis.芪苈强心胶囊通过调节 mTOR/p70S6k 介导的自噬和抑制凋亡改善慢性心力衰竭。
Sci Rep. 2020 Apr 8;10(1):6105. doi: 10.1038/s41598-020-63090-9.