Suppr超能文献

长链非编码RNA通过海绵吸附miRNA-204上调细胞周期蛋白依赖性激酶6诱导非小细胞肺癌发生发展

LncRNA Induced Non-Small Cell Lung Cancer Development through Up-Regulating CDK6 by Sponge Adsorption of miRNA-204.

作者信息

Yu Xiangtao, Liu Dianjun, Wang Lin, Wang Liguo

机构信息

Department of Pharmacy, Yantai Hospital of Traditional Chinese Medicine, Yantai, Shandong Province, 264000, China.

Department of Pharmacy, Yantaishan Hospital, Yantai, Shandong Province, 264000, China.

出版信息

Iran J Public Health. 2022 Sep;51(9):2117-2127. doi: 10.18502/ijph.v51i9.10567.

Abstract

BACKGROUND

Non-coding RNA played one pivotal role in NSCLC in terms of pathogenesis and progression. We aimed to determine the LncRNA, which can be one new potential target for NSCLC treatment and its possible mechanisms from Jan 2017 to Aug 2020.

METHODS

Gene , which produced new cells in tumor cellular system, was knocked out. Its specific effects were tested in terms of cellular phenotype. was chosen to target for miRNA as well as downstream mRNA targeted by miRNA, which verified the combination predicted before. Specific impacts brought from miRNA on NSCLC cells were examined. At last, dynamic impacts produced through miRNA and on mRNA expression and NSCLC cellular phenotype were examined.

RESULTS

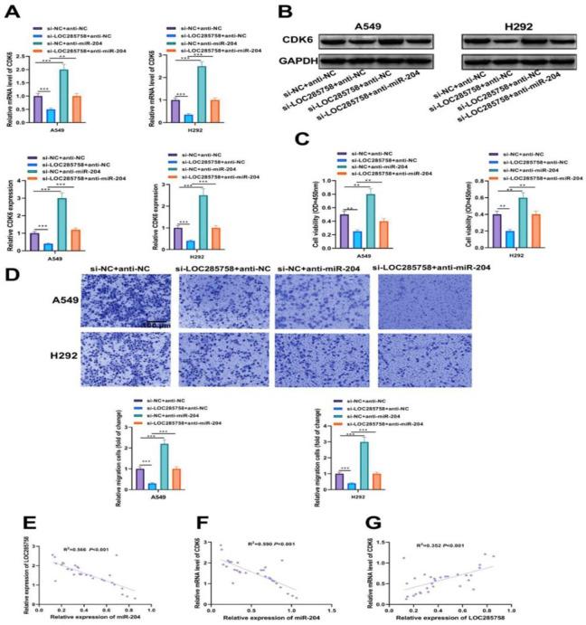
expression was up-regulated in tissues and cells from NSCLC. Knocking out gene could repress cellular survival and migration of A549 and H292 cells. miRNA-204 was repressed via targeting. miRNA-204 over-expressing repressed invasion ability of NSCLC cells and CDK6 targeted by miRNA-204. CDK6 knocking out suppressed survival and migration of NSCLC cells. The influence brought from gene knocking out could be reversed through suppressing miRNA-204, causing up-regulated CDK6 as well as expression in NSCLC tissues. miRNA-204 was negatively correlated with CDK6 as well as , respectively. Nonetheless, CDK6 possessed the positive relationship with .

CONCLUSION

An axis of lncRNA /miRNA-204/CDK6 can modulate NSCLC cells in terms of migration as well as survival.

摘要

背景

非编码RNA在非小细胞肺癌(NSCLC)的发病机制和进展中起关键作用。我们旨在确定长链非编码RNA(LncRNA),它可能成为NSCLC治疗的新潜在靶点,并于2017年1月至2020年8月研究其可能的机制。

方法

敲除在肿瘤细胞系统中产生新细胞的基因。在细胞表型方面测试其特定作用。选择该基因作为miRNA以及miRNA靶向的下游mRNA的靶点,以验证之前预测的结合。研究miRNA对NSCLC细胞的特定影响。最后,研究miRNA和该基因对mRNA表达和NSCLC细胞表型产生的动态影响。

结果

NSCLC组织和细胞中的该基因表达上调。敲除该基因可抑制A549和H292细胞的细胞存活和迁移。通过该基因靶向作用抑制miRNA-204。过表达miRNA-204可抑制NSCLC细胞的侵袭能力以及miRNA-204靶向的细胞周期蛋白依赖性激酶6(CDK6)。敲除CDK6可抑制NSCLC细胞的存活和迁移。通过抑制miRNA-204可逆转该基因敲除带来的影响,导致NSCLC组织中CDK6以及该基因表达上调。miRNA-204分别与CDK6以及该基因呈负相关。然而,CDK6与该基因呈正相关。

结论

lncRNA/miRNA-204/CDK6轴可在迁移和存活方面调节NSCLC细胞。

https://cdn.ncbi.nlm.nih.gov/pmc/blobs/6f79/9884374/d4d09f91ff9b/IJPH-51-2117-g001.jpg

文献检索

告别复杂PubMed语法,用中文像聊天一样搜索,搜遍4000万医学文献。AI智能推荐,让科研检索更轻松。

立即免费搜索

文件翻译

保留排版,准确专业,支持PDF/Word/PPT等文件格式,支持 12+语言互译。

免费翻译文档

深度研究

AI帮你快速写综述,25分钟生成高质量综述,智能提取关键信息,辅助科研写作。

立即免费体验