Department of Gene Expression Regulation, Institute of Development, Aging and Cancer, Tohoku University, Sendai, 980-8575, Japan; Department of Genetic Engineering and Biotechnology, Bangabandhu Sheikh Mujibur Rahman Maritime University, Mirpur 12, Dhaka, 1216, Bangladesh.
Department of Gene Expression Regulation, Institute of Development, Aging and Cancer, Tohoku University, Sendai, 980-8575, Japan.
Redox Biol. 2023 Apr;60:102624. doi: 10.1016/j.redox.2023.102624. Epub 2023 Feb 2.
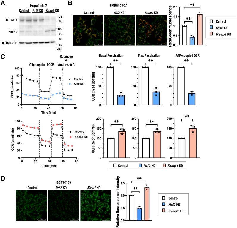
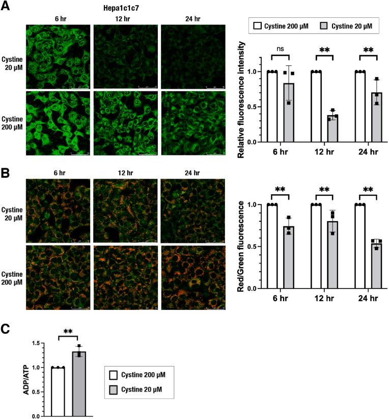
NF-E2-related factor 2 (NRF2) plays a crucial role in the maintenance of cellular homeostasis by regulating various enzymes and proteins that are involved in the redox reactions utilizing sulfur. While substantial impacts of NRF2 on mitochondrial activity have been described, the precise mechanism by which NRF2 regulates mitochondrial function is still not fully understood. Here, we demonstrated that NRF2 increased intracellular persulfides by upregulating the cystine transporter xCT encoded by Slc7a11, a well-known NRF2 target gene. Persulfides have been shown to play an important role in mitochondrial function. Supplementation with glutathione trisulfide (GSSSG), which is a form of persulfide, elevated the mitochondrial membrane potential (MMP), increased the oxygen consumption rate (OCR) and promoted ATP production. Persulfide-mediated mitochondrial activation was shown to require the mitochondrial sulfur oxidation pathway, especially sulfide quinone oxidoreductase (SQOR). Consistently, NRF2-mediated mitochondrial activation was also dependent on SQOR activity. This study clarified that the facilitation of persulfide production and sulfur metabolism in mitochondria by increasing cysteine availability is one of the mechanisms for NRF2-dependent mitochondrial activation.
核因子红细胞 2 相关因子 2(NRF2)通过调节参与利用硫的氧化还原反应的各种酶和蛋白质,在维持细胞内稳态方面发挥着关键作用。虽然已经描述了 NRF2 对线粒体活性的巨大影响,但 NRF2 调节线粒体功能的确切机制仍不完全清楚。在这里,我们证明 NRF2 通过上调 Slc7a11 编码的胱氨酸转运蛋白 xCT 来增加细胞内的过硫化物,Slc7a11 是 NRF2 的一个已知靶基因。过硫化物已被证明在线粒体功能中发挥着重要作用。用谷胱甘肽三硫化物(GSSSG)进行补充,GSSSG 是过硫化物的一种形式,可提高线粒体膜电位(MMP)、增加耗氧量(OCR)并促进 ATP 生成。过硫化物介导的线粒体激活需要线粒体硫氧化途径,特别是亚硫酸奎宁氧化还原酶(SQOR)。一致的是,NRF2 介导的线粒体激活也依赖于 SQOR 活性。这项研究阐明了通过增加半胱氨酸的可用性来促进线粒体中过硫化物的产生和硫代谢是 NRF2 依赖的线粒体激活的机制之一。