Suppr超能文献

对中国两个本地柑橘品种的生物学特性、植物化学图谱及抗氧化活性的综合研究。

Comprehensive studies of biological characteristics, phytochemical profiling, and antioxidant activities of two local citrus varieties in China.

作者信息

Sun Lifang, Xu Jianguo, Wang Luoyun, Nie Zhenpeng, Huang Xiu, Sun Jianhua, Ke Fuzhi

机构信息

Institute of Citrus Research, Zhejiang Academy of Agricultural Sciences, Taizhou, China.

National Center for Citrus Variety Improvement, Taizhou, China.

出版信息

Front Nutr. 2023 Jan 25;10:1103041. doi: 10.3389/fnut.2023.1103041. eCollection 2023.

Abstract

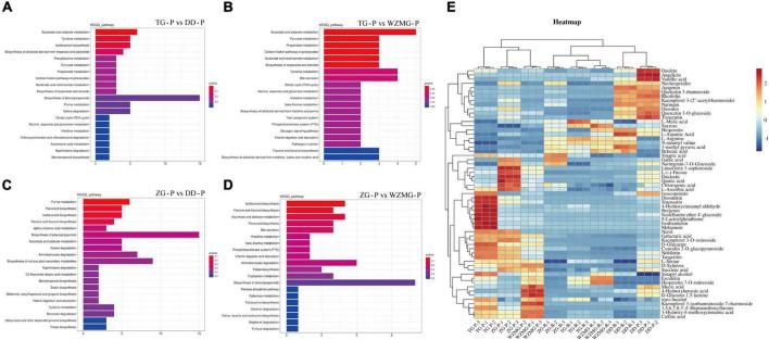
Citrus is widely grown all over the world, and citrus fruits have long been recognized for their nutritional and medical value for human health. However, some local citrus varieties with potentially important value are still elusive. In the current study, we elucidated the biological characteristics, phylogenetic and phytochemical profiling, antioxidants and antioxidant activities of the two local citrus varieties, namely Zangju and Tuju. The physiological and phylogenetic analysis showed that Zangju fruit has the characteristics of wrinkled skin, higher acidity, and phylogenetically closest to sour mandarin , whereas, Tuju is a kind of red orange with vermilion peel, small fruit and high sugar content, and closely clustered with . The phytochemical analysis showed that many nutrition and antioxidant related differentially accumulated metabolites (DAMs) were detected in the peel and pulp of Zangju and Tuju fruits. Furthermore, it was found that the relative abundance of some key flavonoids and phenolic acids, such as tangeritin, sinensetin, diosmetin, nobiletin, and sinapic acid in the peel and pulp of Zangju and Tuju were higher than that in sour range Daidai and satsuma mandarin. Additionally, Zangju pulp and Tuju peel showed the strongest ferric reducing/antioxidant power (FRAP) activity, whereas, Tuju peel and pulp showed the strongest DPPH and ABTS free radical scavenging activities, respectively. Moreover, both the antioxidant activities of peel and pulp were significantly correlated with the contents of total phenols, total flavonoids or ascorbic acid. These results indicate that the two local citrus varieties have certain nutritional and medicinal value and potential beneficial effects on human health. Our findings will also provide an important theoretical basis for further conservation, development and medicinal utilization of Zangju and Tuju.

摘要

柑橘在全球广泛种植,柑橘类水果长期以来因其对人类健康的营养和医学价值而受到认可。然而,一些具有潜在重要价值的本地柑橘品种仍然难以寻觅。在本研究中,我们阐明了两个本地柑橘品种——漳橘和涂橘的生物学特性、系统发育和植物化学特征、抗氧化剂及其抗氧化活性。生理和系统发育分析表明,漳橘果实具有果皮皱缩、酸度较高的特点,在系统发育上与酸橘最接近;而涂橘是一种朱红色果皮、果实小且含糖量高的红橘,与[此处原文缺失相关品种信息]紧密聚类。植物化学分析表明,在漳橘和涂橘果实的果皮和果肉中检测到许多与营养和抗氧化相关的差异积累代谢物(DAMs)。此外,还发现漳橘和涂橘果皮和果肉中一些关键黄酮类化合物和酚酸,如橘皮素、甜橙黄酮、香叶木素、川陈皮素和芥子酸的相对丰度高于酸橙类的代代和温州蜜柑。此外,漳橘果肉和涂橘果皮表现出最强的铁还原/抗氧化能力(FRAP)活性,而涂橘果皮和果肉分别表现出最强的DPPH和ABTS自由基清除活性。而且,果皮和果肉的抗氧化活性均与总酚、总黄酮或抗坏血酸的含量显著相关。这些结果表明,这两个本地柑橘品种具有一定的营养和药用价值,对人类健康有潜在的有益影响。我们的研究结果也将为漳橘和涂橘的进一步保护、开发和药用利用提供重要的理论依据。

https://cdn.ncbi.nlm.nih.gov/pmc/blobs/9ecb/9905102/357485d8b74e/fnut-10-1103041-g001.jpg

文献AI研究员

20分钟写一篇综述,助力文献阅读效率提升50倍。

立即体验

用中文搜PubMed

大模型驱动的PubMed中文搜索引擎

马上搜索

文档翻译

学术文献翻译模型,支持多种主流文档格式。

立即体验