Department of Pulmonary Medicine, Experimental Pneumology, University Hospital Essen- Ruhrlandklinik, Essen, Germany.
Institute of Medical Microbiology, University Hospital Essen, University of Duisburg-Essen, Essen, Germany.
Front Immunol. 2023 Jan 24;14:1092801. doi: 10.3389/fimmu.2023.1092801. eCollection 2023.
Asthma is an incurable heterogeneous disease with variations in clinical and underlying immunological phenotype. New approaches could help to support existing therapy concepts. Neonatal infection of mice with or administration of -derived extracts or molecules after birth have been shown to prevent the development of allergic airway disease later in life. This study evaluated the potential therapeutic efficacy of vacuolating cytotoxin A (VacA) in allergic airway inflammation and investigated the underlying immunological mechanisms for its actions.
Murine models of allergic airway diseases, and murine and human models were used.
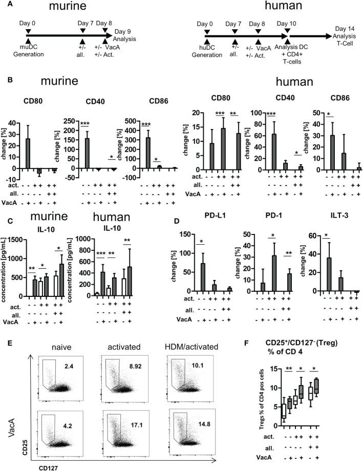
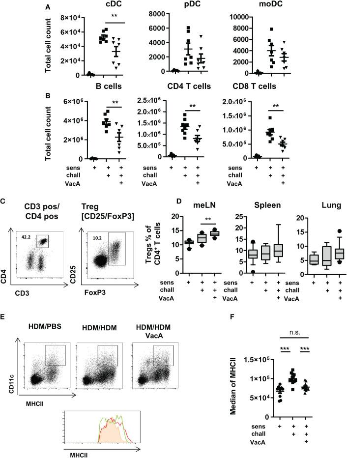
In both an acute model and a therapeutic house dust mite model of allergic airway disease, treatment with -derived VacA reduced several asthma hallmarks, including airway hyperresponsiveness, inflammation and goblet cell metaplasia. Flow cytometry and ELISA analyses revealed induction of tolerogenic dendritic cells (DC) and FoxP3 positive regulatory T cells (Tregs), and a shift in the composition of allergen-specific immunoglobulins. Depletion of Tregs during treatment with VacA reversed treatment-mediated suppression of allergic airway disease. Human monocyte derived DCs (moDC) that were exposed to VacA induced Tregs in co-cultured naïve autologous T cells, replicating key observations made .
-derived VacA suppressed allergic airway inflammation induction of Tregs in both allergic airway disease models. These data suggest that the immunomodulatory activity of VacA could potentially be exploited for the prevention and treatment of allergic airway disease.
哮喘是一种不可治愈的异质性疾病,其临床和潜在免疫表型存在差异。新方法可能有助于支持现有的治疗概念。在生命后期,用 或其衍生提取物或分子感染新生小鼠或在出生后给药,已被证明可预防过敏性气道疾病的发展。本研究评估了 vacuolating cytotoxin A(VacA)在过敏性气道炎症中的潜在治疗效果,并研究了其作用的潜在免疫学机制。
使用了过敏性气道疾病的小鼠模型以及小鼠和人类 模型。
在急性模型和治疗性屋尘螨过敏性气道疾病模型中,用 衍生的 VacA 治疗可降低几种哮喘特征,包括气道高反应性、炎症和杯状细胞化生。流式细胞术和 ELISA 分析显示诱导了耐受性树突状细胞(DC)和 FoxP3 阳性调节性 T 细胞(Treg),并改变了过敏原特异性免疫球蛋白的组成。在用 VacA 治疗期间耗尽 Treg 会逆转治疗介导的对过敏性气道疾病的抑制作用。暴露于 VacA 的人单核细胞衍生的 DC(moDC)在共培养的幼稚自体 T 细胞中诱导 Treg,复制了在 中观察到的关键观察结果。
在两种过敏性气道疾病模型中,衍生的 VacA 抑制了过敏性气道炎症和 Treg 的诱导。这些数据表明,VacA 的免疫调节活性可能可用于预防和治疗过敏性气道疾病。