The School of Life Sciences and Technology, Tongji University, Shanghai 200092, China.
Program in Bioinformatics and Integrative Biology, University of Massachusetts Chan Medical School, Worcester, MA, USA.
Nucleic Acids Res. 2023 Mar 21;51(5):2066-2086. doi: 10.1093/nar/gkad054.
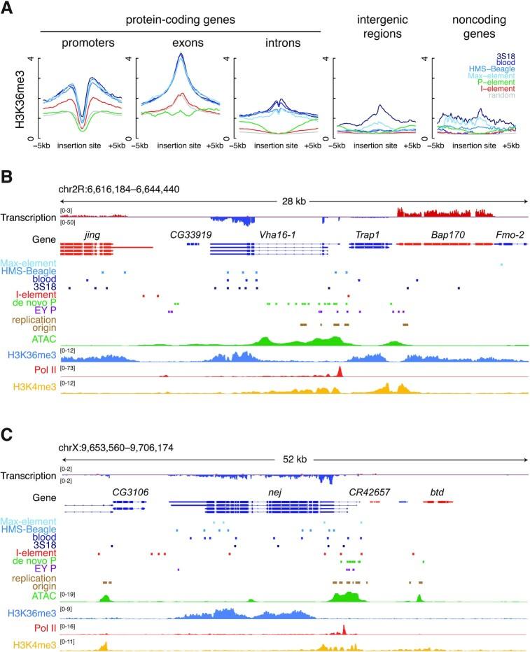
Transposons are mobile genetic elements prevalent in the genomes of most species. The distribution of transposons within a genome reflects the actions of two opposing processes: initial insertion site selection, and selective pressure from the host. By analyzing whole-genome sequencing data from transposon-activated Drosophila melanogaster, we identified 43 316 de novo and 237 germline insertions from four long-terminal-repeat (LTR) transposons, one LINE transposon (I-element), and one DNA transposon (P-element). We found that all transposon types favored insertion into promoters de novo, but otherwise displayed distinct insertion patterns. De novo and germline P-element insertions preferred replication origins, often landing in a narrow region around transcription start sites and in regions of high chromatin accessibility. De novo LTR transposon insertions preferred regions with high H3K36me3, promoters and exons of active genes; within genes, LTR insertion frequency correlated with gene expression. De novo I-element insertion density increased with distance from the centromere. Germline I-element and LTR transposon insertions were depleted in promoters and exons, suggesting strong selective pressure to remove transposons from functional elements. Transposon movement is associated with genome evolution and disease; therefore, our results can improve our understanding of genome and disease biology.
转座子是在大多数物种的基因组中普遍存在的可移动遗传元件。转座子在基因组内的分布反映了两种相反过程的作用:初始插入位点选择和宿主的选择压力。通过分析来自转座子激活的黑腹果蝇的全基因组测序数据,我们从四个长末端重复(LTR)转座子、一个 LINE 转座子(I 元件)和一个 DNA 转座子(P 元件)中鉴定了 43316 个新插入和 237 个生殖系插入。我们发现所有转座子类型都倾向于新插入启动子,但除此之外,它们还表现出不同的插入模式。新插入和生殖系 P 元件插入更喜欢复制原点,通常落在转录起始位点附近的一个狭窄区域和高染色质可及性区域。新插入的 LTR 转座子更喜欢具有高 H3K36me3 的区域、活跃基因的启动子和外显子;在基因内,LTR 插入频率与基因表达相关。新插入的 I 元件插入密度随距离着丝粒的增加而增加。生殖系 I 元件和 LTR 转座子插入在启动子和外显子中被耗尽,这表明强烈的选择压力将转座子从功能元件中去除。转座子的移动与基因组进化和疾病有关;因此,我们的结果可以提高我们对基因组和疾病生物学的理解。