Suppr超能文献

在骨折和BMP2刺激后,在各种组织中鉴定出具有不同静止和激活能力的Prx1细胞亚群。

Prx1 cell subpopulations identified in various tissues with diverse quiescence and activation ability following fracture and BMP2 stimulation.

作者信息

Liu Yu, Ilinski Adrian, Gerstenfeld Louis C, Bragdon Beth

机构信息

Department of Orthopaedic Surgery, Boston University School of Medicine, Boston, MA, United States.

出版信息

Front Physiol. 2023 Jan 30;14:1106474. doi: 10.3389/fphys.2023.1106474. eCollection 2023.

Abstract

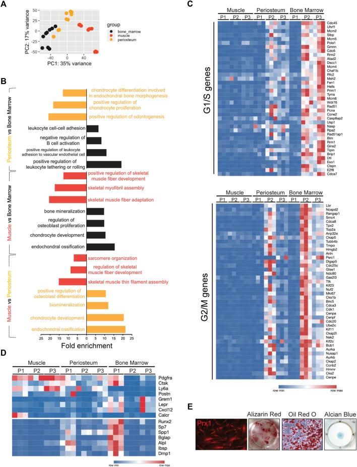
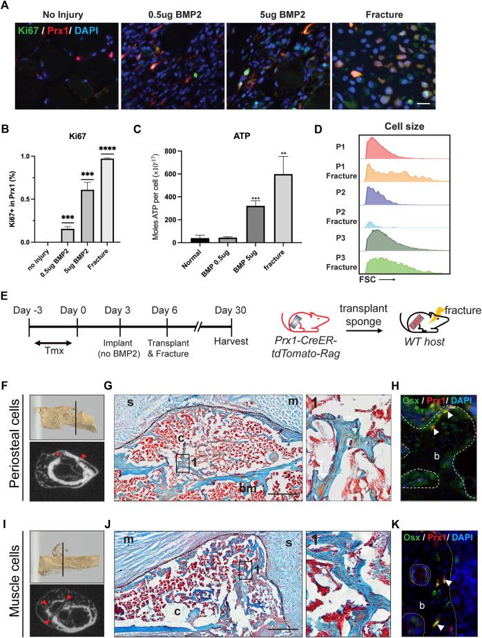
The expression of Prx1 has been used as a marker to define the skeletal stem cells (SSCs) populations found within the bone marrow and periosteum that contribute to bone regeneration. However, Prx1 expressing SSCs (Prx1-SSCs) are not restricted to the bone compartments, but are also located within the muscle and able to contribute to ectopic bone formation. Little is known however, about the mechanism(s) regulating Prx1-SSCs that reside in muscle and how they participate in bone regeneration. This study compared both the intrinsic and extrinsic factors of the periosteum and muscle derived Prx1-SSCs and analyzed their regulatory mechanisms of activation, proliferation, and skeletal differentiation. There was considerable transcriptomic heterogeneity in the Prx1-SSCs found in muscle or the periosteum however cells from both tissues showed tri-lineage (adipose, cartilage and bone) differentiation. At homeostasis, periosteal-derived Prx1 cells were proliferative and low levels of BMP2 were able to promote their differentiation, while the muscle-derived Prx1 cells were quiescent and refractory to comparable levels of BMP2 that promoted periosteal cell differentiation. The transplantation of Prx1-SCC from muscle and periosteum into either the same site from which they were isolated, or their reciprocal sites showed that periosteal cell transplanted onto the surface of bone tissues differentiated into bone and cartilage cells but was incapable of similar differentiation when transplanted into muscle. Prx1-SSCs from the muscle showed no ability to differentiate at either site of transplantation. Both fracture and ten times the BMP2 dose was needed to promote muscle-derived cells to rapidly enter the cell cycle as well as undergo skeletal cell differentiation. This study elucidates the diversity of the Prx1-SSC population showing that cells within different tissue sites are intrinsically different. While muscle tissue must have factors that promote Prx1-SSC to remain quiescent, either bone injury or high levels of BMP2 can activate these cells to both proliferate and undergo skeletal cell differentiation. Finally, these studies raise the possibility that muscle SSCs are potential target for skeletal repair and bone diseases.

摘要

Prx1的表达已被用作一种标志物,以定义在骨髓和骨膜中发现的对骨再生有贡献的骨骼干细胞(SSCs)群体。然而,表达Prx1的SSCs(Prx1-SSCs)并不局限于骨组织,也存在于肌肉中,并能够促成异位骨形成。然而,对于调节存在于肌肉中的Prx1-SSCs的机制以及它们如何参与骨再生,人们知之甚少。本研究比较了骨膜和肌肉来源的Prx1-SSCs的内在和外在因素,并分析了它们的激活、增殖和骨骼分化的调控机制。在肌肉或骨膜中发现的Prx1-SSCs存在相当大的转录组异质性,然而来自这两种组织的细胞都表现出三系(脂肪、软骨和骨)分化。在稳态下,骨膜来源的Prx1细胞具有增殖能力,低水平的BMP2能够促进它们的分化,而肌肉来源的Prx1细胞处于静止状态,对促进骨膜细胞分化的相当水平的BMP2不敏感。将来自肌肉和骨膜的Prx1-SCC移植到它们被分离的相同部位或相互部位,结果表明移植到骨组织表面的骨膜细胞分化为骨和软骨细胞,但移植到肌肉中时则无法进行类似的分化。来自肌肉的Prx1-SSCs在任何一个移植部位都没有分化能力。骨折和十倍剂量的BMP2都需要促进肌肉来源的细胞迅速进入细胞周期并经历骨骼细胞分化。本研究阐明了Prx1-SSC群体的多样性,表明不同组织部位的细胞在本质上是不同的。虽然肌肉组织必须有促进Prx1-SSC保持静止的因素,但骨损伤或高水平的BMP2都可以激活这些细胞进行增殖并经历骨骼细胞分化。最后,这些研究提出了肌肉SSCs是骨骼修复和骨疾病潜在靶点的可能性。

https://cdn.ncbi.nlm.nih.gov/pmc/blobs/712a/9922707/4e90a63bb433/fphys-14-1106474-g001.jpg

文献AI研究员

20分钟写一篇综述,助力文献阅读效率提升50倍。

立即体验

用中文搜PubMed

大模型驱动的PubMed中文搜索引擎

马上搜索

文档翻译

学术文献翻译模型,支持多种主流文档格式。

立即体验