National and Local Joint Engineering Research Center of Biomedical Functional Materials, School of Chemistry and Materials Science, Nanjing Normal University, 210023, Nanjing, China.
College of Chemistry and Molecular Engineering, Peking University, 100871, Beijing, China.
Nat Commun. 2023 Feb 20;14(1):941. doi: 10.1038/s41467-022-35709-0.
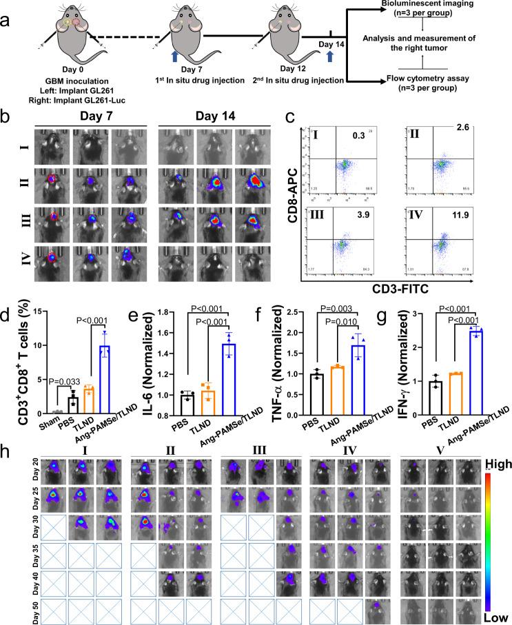
The major challenges of immunotherapy for glioblastoma are that drugs cannot target tumor sites accurately and properly activate complex immune responses. Herein, we design and prepare a kind of chemotactic nanomotor loaded with brain endothelial cell targeting agent angiopep-2 and anti-tumor drug (Lonidamine modified with mitochondrial targeting agent triphenylphosphine, TLND). Reactive oxygen species and inducible nitric oxide synthase (ROS/iNOS), which are specifically highly expressed in glioblastoma microenvironment, are used as chemoattractants to induce the chemotactic behavior of the nanomotors. We propose a precise targeting strategy of brain endothelial cells-tumor cells-mitochondria. Results verified that the released NO and TLND can regulate the immune circulation through multiple steps to enhance the effect of immunotherapy, including triggering the immunogenic cell death of tumor, inducing dendritic cells to mature, promoting cytotoxic T cells infiltration, and regulating tumor microenvironment. Moreover, this treatment strategy can form an effective immune memory effect to prevent tumor metastasis and recurrence.
免疫疗法治疗脑胶质瘤的主要挑战是药物不能准确靶向肿瘤部位,也不能适当激活复杂的免疫反应。在此,我们设计并制备了一种载有脑内皮细胞靶向剂血管生成肽-2 和抗肿瘤药物(米托蒽醌用线粒体靶向剂三苯基膦修饰,TLND)的趋化纳米马达。反应性氧物种和诱导型一氧化氮合酶(ROS/iNOS)在脑胶质瘤微环境中特异性高度表达,可用作趋化剂诱导纳米马达的趋化行为。我们提出了一种针对脑内皮细胞-肿瘤细胞-线粒体的精确靶向策略。结果验证,释放的 NO 和 TLND 可以通过多个步骤调节免疫循环,增强免疫治疗的效果,包括触发肿瘤的免疫原性细胞死亡,诱导树突状细胞成熟,促进细胞毒性 T 细胞浸润,以及调节肿瘤微环境。此外,这种治疗策略可以形成有效的免疫记忆效应,以防止肿瘤转移和复发。