Department of Health Sciences and Technology, ETH Zürich, Zürich, 8093, Switzerland.
Orton Orthopedic Hospital Helsinki, Helsinki, 00280, Finland.
Adv Healthc Mater. 2023 Jul;12(17):e2202271. doi: 10.1002/adhm.202202271. Epub 2023 Mar 15.
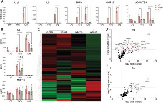
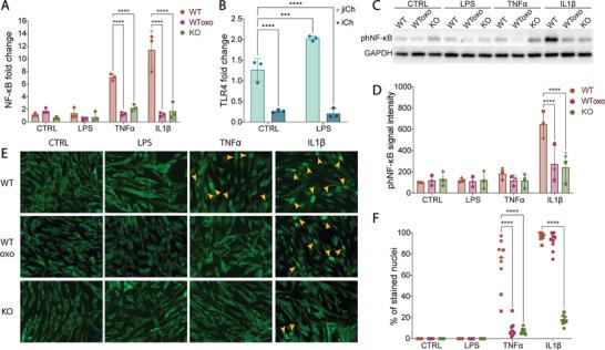
Articular cartilage defects caused by traumatic injury rarely heal spontaneously and predispose into post-traumatic osteoarthritis. In the current autologous cell-based treatments the regenerative process is often hampered by the poor regenerative capacity of adult cells and the inflammatory state of the injured joint. The lack of ideal treatment options for cartilage injuries motivated the authors to tissue engineer a cartilage tissue which would be more resistant to inflammation. A clustered regularly interspaced short palindromic repeats (CRISPR)-Cas9 knockout of TGF-β-activated kinase 1 (TAK1) gene in polydactyly chondrocytes provides multivalent protection against the signals that activate the pro-inflammatory and catabolic NF-κB pathway. The TAK1-KO chondrocytes encapsulate into a hyaluronan hydrogel deposit copious cartilage extracellular matrix proteins and facilitate integration onto native cartilage, even under proinflammatory conditions. Furthermore, when implanted in vivo, compared to WT fewer pro-inflammatory M1 macrophages invade the cartilage, likely due to the lower levels of cytokines secreted by the TAK1-KO polydactyly chondrocytes. The engineered cartilage thus represents a new paradigm-shift for the creation of more potent and functional tissues for use in regenerative medicine.
关节软骨损伤由创伤引起,很少能自发愈合,容易导致创伤后骨关节炎。在当前的自体细胞治疗中,再生过程常常受到成体细胞再生能力差和受损关节炎症状态的阻碍。软骨损伤缺乏理想的治疗选择,这促使作者组织工程化一种对炎症更具抵抗力的软骨组织。多指软骨细胞中 TGF-β 激活激酶 1(TAK1)基因的簇状规则间隔短回文重复序列(CRISPR)-Cas9 敲除为激活促炎和分解代谢 NF-κB 途径的信号提供了多价保护。TAK1-KO 软骨细胞包封在透明质酸水凝胶沉积物中,产生丰富的软骨细胞外基质蛋白,并促进与天然软骨的整合,即使在炎症条件下也是如此。此外,与 WT 相比,在体内植入时,侵入软骨的促炎 M1 巨噬细胞较少,这可能是由于 TAK1-KO 多指软骨细胞分泌的细胞因子水平较低。因此,工程化软骨为再生医学中创建更有效和功能性组织提供了一种新的范式转变。