Wang Haixia, Jia Yuanmin, Gu Junlian, Chen Ou, Yue Shouwei
School of Nursing and Rehabilitation, Cheeloo College of Medicine, Shandong University, Jinan, Shandong, China.
Rehabilitation Center, Qilu Hospital of Shandong University, Jinan, Shandong, China.
Front Pharmacol. 2023 Feb 10;14:1087557. doi: 10.3389/fphar.2023.1087557. eCollection 2023.
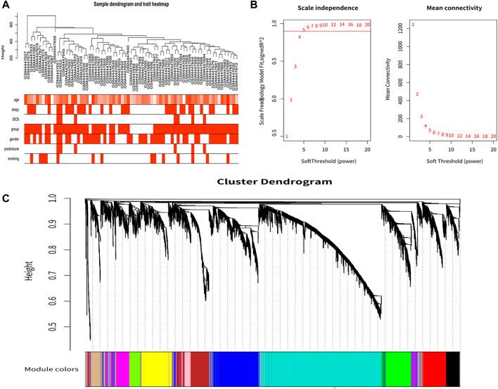
Asthma was a chronic inflammatory illness driven by complicated genetic regulation and environmental exposure. The complex pathophysiology of asthma has not been fully understood. Ferroptosis was involved in inflammation and infection. However, the effect of ferroptosis on asthma was still unclear. The study was designed to identify ferroptosis-related genes in asthma, providing potential therapeutic targets. We conducted a comprehensive analysis combined with WGCNA, PPI, GO, KEGG, and CIBERSORT methods to identify ferroptosis-related genes that were associated with asthma and regulated the immune microenvironment in GSE147878 from the GEO. The results of this study were validated in GSE143303 and GSE27066, and the hub genes related to ferroptosis were further verified by immunofluorescence and RT-qPCR in the OVA asthma model. 60 asthmatics and 13 healthy controls were extracted for WGCNA. We found that genes in the black module (r = -0.47, < 0.05) and magenta module (r = 0.51, < 0.05) were associated with asthma. CAMKK2 and CISD1 were discovered to be ferroptosis-related hub genes in the black and magenta module, separately. We found that CAMKK2 and CISD1 were mainly involved in the CAMKK-AMPK signaling cascade, the adipocytokine signaling pathway, the metal cluster binding, iron-sulfur cluster binding, and 2 iron, 2 sulfur cluster binding in the enrichment analysis, which was strongly correlated with the development of ferroptosis. We found more infiltration of M2 macrophages and less Tregs infiltration in the asthma group compared to healthy controls. In addition, the expression levels of CISD1 and Tregs were negatively correlated. Through validation, we found that CAMKK2 and CISD1 expression were upregulated in the asthma group compared to the control group and would inhibit the occurrence of ferroptosis. CAMKK2 and CISD1 might inhibit ferroptosis and specifically regulate asthma. Moreover, CISD1 might be tied to the immunological microenvironment. Our results could be useful to provide potential immunotherapy targets and prognostic markers for asthma.
哮喘是一种由复杂的基因调控和环境暴露驱动的慢性炎症性疾病。哮喘复杂的病理生理学尚未完全被理解。铁死亡参与炎症和感染。然而,铁死亡对哮喘的影响仍不清楚。本研究旨在识别哮喘中与铁死亡相关的基因,提供潜在的治疗靶点。我们结合WGCNA、PPI、GO、KEGG和CIBERSORT方法进行综合分析,以识别与哮喘相关并调节GEO中GSE147878免疫微环境的铁死亡相关基因。本研究结果在GSE143303和GSE27066中得到验证,并且在OVA哮喘模型中通过免疫荧光和RT-qPCR进一步验证了与铁死亡相关的枢纽基因。提取60例哮喘患者和13例健康对照进行WGCNA分析。我们发现黑色模块(r = -0.47,P < 0.05)和品红色模块(r = 0.51,P < 0.05)中的基因与哮喘相关。分别发现CAMKK2和CISD1是黑色和品红色模块中与铁死亡相关的枢纽基因。在富集分析中,我们发现CAMKK2和CISD1主要参与CAMKK-AMPK信号级联、脂肪细胞因子信号通路、金属簇结合、铁硫簇结合以及2铁2硫簇结合,这与铁死亡的发生密切相关。与健康对照相比,我们发现哮喘组中M2巨噬细胞浸润更多,Tregs浸润更少。此外,CISD1和Tregs的表达水平呈负相关。通过验证,我们发现与对照组相比,哮喘组中CAMKK2和CISD1的表达上调,并且会抑制铁死亡的发生。CAMKK2和CISD1可能抑制铁死亡并特异性调节哮喘。此外,CISD1可能与免疫微环境有关。我们的结果可能有助于为哮喘提供潜在的免疫治疗靶点和预后标志物。