• 文献检索
  • 文档翻译
  • 深度研究
  • 学术资讯
  • Suppr Zotero 插件Zotero 插件
  • 邀请有礼
  • 套餐&价格
  • 历史记录
应用&插件
Suppr Zotero 插件Zotero 插件浏览器插件Mac 客户端Windows 客户端微信小程序
定价
高级版会员购买积分包购买API积分包
服务
文献检索文档翻译深度研究API 文档MCP 服务
关于我们
关于 Suppr公司介绍联系我们用户协议隐私条款
关注我们

Suppr 超能文献

核心技术专利:CN118964589B侵权必究
粤ICP备2023148730 号-1Suppr @ 2026

文献检索

告别复杂PubMed语法,用中文像聊天一样搜索,搜遍4000万医学文献。AI智能推荐,让科研检索更轻松。

立即免费搜索

文件翻译

保留排版,准确专业,支持PDF/Word/PPT等文件格式,支持 12+语言互译。

免费翻译文档

深度研究

AI帮你快速写综述,25分钟生成高质量综述,智能提取关键信息,辅助科研写作。

立即免费体验

77种葡萄砧木基因型的全基因组重测序、多样性分析及抗逆性分析

Whole-genome re-sequencing, diversity analysis, and stress-resistance analysis of 77 grape rootstock genotypes.

作者信息

Wang Peipei, Zhao Fanggui, Zheng Ting, Liu Zhongjie, Ji Xinglong, Zhang Zhichang, Pervaiz Tariq, Shangguan Lingfei, Fang Jinggui

机构信息

College of Horticulture, Qingdao Agricultural University, Qingdao, China.

College of Horticulture, Nanjing Agricultural University, Nanjing, China.

出版信息

Front Plant Sci. 2023 Feb 9;14:1102695. doi: 10.3389/fpls.2023.1102695. eCollection 2023.

DOI:10.3389/fpls.2023.1102695
PMID:36844076
原文链接:https://pmc.ncbi.nlm.nih.gov/articles/PMC9947647/
Abstract

INTRODUCTION

Grape rootstocks play critical role in the development of the grape industry over the globe for their higher adaptability to various environments, and the evaluation of their genetic diversity among grape genotypes is necessary to the conservation and utility of genotypes.

METHODS

To analyze the genetic diversity of grape rootstocks for a better understanding multiple resistance traits, whole-genome re-sequencing of 77 common grape rootstock germplasms was conducted in the present study.

RESULTS

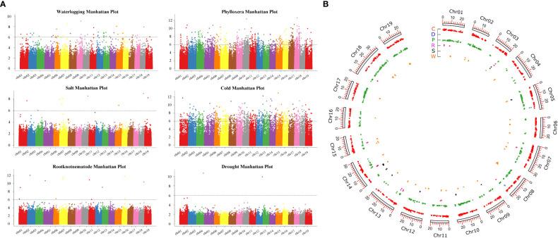
About 645 billion genome sequencing data were generated from the 77 grape rootstocks at an average depth of ~15.5×, based on which the phylogenic clusters were generated and the domestication of grapevine rootstocks was explored. The results indicated that the 77 rootstocks originated from five ancestral components. Through phylogenetic, principal components, and identity-by-descent (IBD) analyses, these 77 grape rootstocks were assembled into ten groups. It is noticed that the wild resources of and , originating from China and being generally considered to have stronger resistance against biotic and abiotic stresses, were sub-divided from the other populations. Further analysis indicated that a high level of linkage disequilibrium was found among the 77 rootstock genotypes, and a total of 2,805,889 single nucleotide polymorphisms (SNPs) were excavated, GWAS analysis among the grape rootstocks located 631, 13, 9, 2, 810, and 44 SNP loci that were responsible to resistances to phylloxera, root-knot nematodes, salt, drought, cold and waterlogging traits.

DISCUSSION

This study generated a significant amount of genomic data from grape rootstocks, thus providing a theoretical basis for further research on the resistance mechanism of grape rootstocks and the breeding of resistant varieties. These findings also reveal that China originated and could broaden the genetic background of grapevine rootstocks and be important germplasm used in breeding high stress-resistant grapevine rootstocks.

摘要

引言

葡萄砧木因其对各种环境具有更高的适应性,在全球葡萄产业发展中发挥着关键作用,评估葡萄基因型之间的遗传多样性对于基因型的保存和利用至关重要。

方法

为分析葡萄砧木的遗传多样性以更好地了解多重抗性性状,本研究对77份常见葡萄砧木种质进行了全基因组重测序。

结果

从77份葡萄砧木中产生了约6450亿个基因组测序数据,平均深度约为15.5倍,据此生成了系统发育聚类并探索了葡萄砧木的驯化过程。结果表明,这77份砧木起源于五个祖先成分。通过系统发育、主成分和同源性分析,这77份葡萄砧木被分为十组。值得注意的是,原产于中国且通常被认为对生物和非生物胁迫具有更强抗性的野生资源 和 从其他群体中细分出来。进一步分析表明,77份砧木基因型之间存在高水平的连锁不平衡,共挖掘出2805889个单核苷酸多态性(SNP),葡萄砧木的全基因组关联研究(GWAS)分析定位到631、13、9、2、810和44个SNP位点,这些位点与对根瘤蚜、根结线虫、盐、干旱、寒冷和涝渍性状的抗性有关。

讨论

本研究从葡萄砧木中产生了大量基因组数据,从而为进一步研究葡萄砧木的抗性机制和抗性品种育种提供了理论基础。这些发现还表明,原产于中国的 和 可以拓宽葡萄砧木的遗传背景,是培育高抗逆性葡萄砧木的重要种质。

https://cdn.ncbi.nlm.nih.gov/pmc/blobs/492d/9947647/88b9a681d5ab/fpls-14-1102695-g008.jpg
https://cdn.ncbi.nlm.nih.gov/pmc/blobs/492d/9947647/2dbd1d5150a4/fpls-14-1102695-g001.jpg
https://cdn.ncbi.nlm.nih.gov/pmc/blobs/492d/9947647/079ef4357611/fpls-14-1102695-g002.jpg
https://cdn.ncbi.nlm.nih.gov/pmc/blobs/492d/9947647/7382c5124522/fpls-14-1102695-g003.jpg
https://cdn.ncbi.nlm.nih.gov/pmc/blobs/492d/9947647/df45ac620e3f/fpls-14-1102695-g004.jpg
https://cdn.ncbi.nlm.nih.gov/pmc/blobs/492d/9947647/296fd5d7bd1e/fpls-14-1102695-g005.jpg
https://cdn.ncbi.nlm.nih.gov/pmc/blobs/492d/9947647/201f2b70ee17/fpls-14-1102695-g006.jpg
https://cdn.ncbi.nlm.nih.gov/pmc/blobs/492d/9947647/cd83e3e47270/fpls-14-1102695-g007.jpg
https://cdn.ncbi.nlm.nih.gov/pmc/blobs/492d/9947647/88b9a681d5ab/fpls-14-1102695-g008.jpg
https://cdn.ncbi.nlm.nih.gov/pmc/blobs/492d/9947647/2dbd1d5150a4/fpls-14-1102695-g001.jpg
https://cdn.ncbi.nlm.nih.gov/pmc/blobs/492d/9947647/079ef4357611/fpls-14-1102695-g002.jpg
https://cdn.ncbi.nlm.nih.gov/pmc/blobs/492d/9947647/7382c5124522/fpls-14-1102695-g003.jpg
https://cdn.ncbi.nlm.nih.gov/pmc/blobs/492d/9947647/df45ac620e3f/fpls-14-1102695-g004.jpg
https://cdn.ncbi.nlm.nih.gov/pmc/blobs/492d/9947647/296fd5d7bd1e/fpls-14-1102695-g005.jpg
https://cdn.ncbi.nlm.nih.gov/pmc/blobs/492d/9947647/201f2b70ee17/fpls-14-1102695-g006.jpg
https://cdn.ncbi.nlm.nih.gov/pmc/blobs/492d/9947647/cd83e3e47270/fpls-14-1102695-g007.jpg
https://cdn.ncbi.nlm.nih.gov/pmc/blobs/492d/9947647/88b9a681d5ab/fpls-14-1102695-g008.jpg

相似文献

1
Whole-genome re-sequencing, diversity analysis, and stress-resistance analysis of 77 grape rootstock genotypes.77种葡萄砧木基因型的全基因组重测序、多样性分析及抗逆性分析
Front Plant Sci. 2023 Feb 9;14:1102695. doi: 10.3389/fpls.2023.1102695. eCollection 2023.
2
Genetic identification of SNP markers linked to a new grape phylloxera resistant locus in Vitis cinerea for marker-assisted selection.利用 SNP 标记对葡萄潜叶蛾抗性新基因的遗传鉴定,以进行标记辅助选择。
BMC Plant Biol. 2018 Dec 18;18(1):360. doi: 10.1186/s12870-018-1590-0.
3
Genetic diversity and parentage analysis of grape rootstocks.葡萄砧木遗传多样性和亲缘关系分析。
Theor Appl Genet. 2019 Jun;132(6):1847-1860. doi: 10.1007/s00122-019-03320-5. Epub 2019 Mar 8.
4
Transcriptomic Analysis Elaborates the Resistance Mechanism of Grapevine Rootstocks against Salt Stress.转录组分析阐明葡萄砧木对盐胁迫的抗性机制。
Plants (Basel). 2022 Apr 26;11(9):1167. doi: 10.3390/plants11091167.
5
Candidate genes and SNPs associated with stomatal conductance under drought stress in Vitis.葡萄中与干旱胁迫下气孔导度相关的候选基因和单核苷酸多态性
BMC Plant Biol. 2021 Jan 6;21(1):7. doi: 10.1186/s12870-020-02739-z.
6
Exploring genetic diversity and population structure of a large grapevine ( L.) germplasm collection in Türkiye.探索土耳其一个大型葡萄(Vitis vinifera L.)种质资源库的遗传多样性和种群结构。
Front Plant Sci. 2023 May 10;14:1121811. doi: 10.3389/fpls.2023.1121811. eCollection 2023.
7
Identification of microRNAs from Amur grape (Vitis amurensis Rupr.) by deep sequencing and analysis of microRNA variations with bioinformatics.通过深度测序和生物信息学分析鉴定山葡萄(Vitis amurensis Rupr.)中的 microRNAs 及其 microRNA 变异。
BMC Genomics. 2012 Mar 29;13:122. doi: 10.1186/1471-2164-13-122.
8
Genetic diversity and population structure assessed by SSR and SNP markers in a large germplasm collection of grape.利用 SSR 和 SNP 标记评估葡萄大种质资源收集的遗传多样性和群体结构。
BMC Plant Biol. 2013 Mar 7;13:39. doi: 10.1186/1471-2229-13-39.
9
Exploring the Temporal Dynamics of the Fungal Microbiome in Rootstocks, the Lesser-Known Half of the Grapevine Crop.探索砧木中真菌微生物组的时间动态,砧木是葡萄作物中鲜为人知的一半。
J Fungi (Basel). 2022 Apr 20;8(5):421. doi: 10.3390/jof8050421.
10
Reproductive mode and fine-scale population genetic structure of grape phylloxera (Daktulosphaira vitifoliae) in a viticultural area in California.加利福尼亚葡萄种植区葡萄根瘤蚜的繁殖方式和精细种群遗传结构。
BMC Genet. 2013 Dec 24;14:123. doi: 10.1186/1471-2156-14-123.

引用本文的文献

1
Enhancing Abiotic Stress Resilience in Mediterranean Woody Perennial Fruit Crops: Genetic, Epigenetic, and Microbial Molecular Perspectives in the Face of Climate Change.提高地中海多年生木本水果作物的非生物胁迫抗性:面对气候变化的遗传、表观遗传和微生物分子视角
Int J Mol Sci. 2025 Mar 29;26(7):3160. doi: 10.3390/ijms26073160.
2
Physiological, biochemical and elemental responses of grafted grapevines under drought stress: insights into tolerance mechanisms.干旱胁迫下嫁接葡萄的生理、生化和元素响应:对耐受机制的洞察
BMC Plant Biol. 2025 Mar 26;25(1):385. doi: 10.1186/s12870-025-06374-4.
3
Advances in the molecular mechanism of grapevine resistance to fungal diseases.

本文引用的文献

1
Identification of Selective Sweeps in the Domesticated Table and Wine Grape ( L.).栽培食用葡萄和酿酒葡萄(葡萄属)中选择性清除的鉴定
Front Plant Sci. 2020 May 14;11:572. doi: 10.3389/fpls.2020.00572. eCollection 2020.
2
Cold-Induced CBF-PIF3 Interaction Enhances Freezing Tolerance by Stabilizing the phyB Thermosensor in Arabidopsis.冷诱导的 CBF-PIF3 相互作用通过稳定拟南芥中的 phyB 热传感器增强了植物的抗冻性。
Mol Plant. 2020 Jun 1;13(6):894-906. doi: 10.1016/j.molp.2020.04.006. Epub 2020 Apr 18.
3
Functional characterization of in grape and its putative role in the interaction between grape and phylloxera ().
葡萄对真菌病害抗性的分子机制研究进展
Mol Hortic. 2025 Jan 2;5(1):1. doi: 10.1186/s43897-024-00119-x.
4
Crop Landraces and Indigenous Varieties: A Valuable Source of Genes for Plant Breeding.作物地方品种和土著品种:植物育种的宝贵基因来源。
Plants (Basel). 2024 Mar 7;13(6):758. doi: 10.3390/plants13060758.
葡萄中 的功能特性及其在葡萄与根瘤蚜( )相互作用中的假定作用。 需注意,原文中“ in grape”部分有缺失内容,不太完整准确。
Hortic Res. 2019 Sep 1;6:102. doi: 10.1038/s41438-019-0185-8. eCollection 2019.
4
Whole-genome resequencing of 472 Vitis accessions for grapevine diversity and demographic history analyses.对 472 个葡萄属资源进行全基因组重测序,以分析葡萄多样性和种群历史。
Nat Commun. 2019 Mar 13;10(1):1190. doi: 10.1038/s41467-019-09135-8.
5
Genetic diversity and parentage analysis of grape rootstocks.葡萄砧木遗传多样性和亲缘关系分析。
Theor Appl Genet. 2019 Jun;132(6):1847-1860. doi: 10.1007/s00122-019-03320-5. Epub 2019 Mar 8.
6
Genome-wide association study identifies favorable SNP alleles and candidate genes for waterlogging tolerance in chrysanthemums.全基因组关联研究鉴定出菊花耐涝性的有利单核苷酸多态性等位基因和候选基因。
Hortic Res. 2019 Feb 1;6:21. doi: 10.1038/s41438-018-0101-7. eCollection 2019.
7
Genome-wide identification of LRR-containing sequences and the response of these sequences to nematode infection in Arachis duranensis.花生中富含亮氨酸重复序列的基因家族的全基因组鉴定及其对根结线虫侵染的响应。
BMC Plant Biol. 2018 Nov 13;18(1):279. doi: 10.1186/s12870-018-1508-x.
8
PopLDdecay: a fast and effective tool for linkage disequilibrium decay analysis based on variant call format files.PopLDdecay:一种基于变体调用格式文件的快速有效的连锁不平衡衰减分析工具。
Bioinformatics. 2019 May 15;35(10):1786-1788. doi: 10.1093/bioinformatics/bty875.
9
Identification and expression characterization of the Phloem Protein 2 (PP2) genes in ramie (Boehmeria nivea L. Gaudich).鉴定和表达分析苎麻(Boehmeria nivea L. Gaudich)中的韧皮蛋白 2(PP2)基因。
Sci Rep. 2018 Jul 16;8(1):10734. doi: 10.1038/s41598-018-28953-2.
10
Genomic signatures of different adaptations to environmental stimuli between wild and cultivated L.野生和栽培L.之间对环境刺激不同适应性的基因组特征
Hortic Res. 2018 Jul 1;5:34. doi: 10.1038/s41438-018-0041-2. eCollection 2018.