Suppr超能文献

微小RNA-221和微小RNA-222通过靶向膜联蛋白A3调节细胞周期进程并影响乳腺癌的化疗敏感性。

MiR‑221 and miR‑222 regulate cell cycle progression and affect chemosensitivity in breast cancer by targeting ANXA3.

作者信息

Kim Ju-Yeon, Jung Eun Jung, Kim Jae-Myung, Son Youngsim, Lee Han Shine, Kwag Seung-Jin, Park Ji-Ho, Cho Jin-Kyu, Kim Han-Gil, Park Taejin, Jeong Sang-Ho, Jeong Chi-Young, Ju Young-Tae

机构信息

Department of Surgery, Gyeongsang National University School of Medicine and Gyeongsang National University Hospital, Jinju, Gyeongsang 52727, Republic of Korea.

Department of Surgery, Gyeongsang National University School of Medicine and Gyeongsang National University Changwon Hospital, Changwon, Gyeongsang 51472, Republic of Korea.

出版信息

Exp Ther Med. 2023 Feb 7;25(3):127. doi: 10.3892/etm.2023.11826. eCollection 2023 Mar.

Abstract

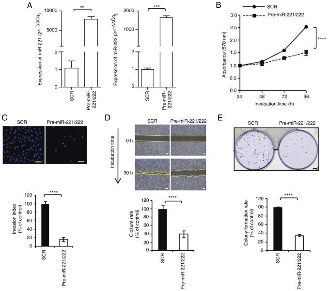
Breast malignancy remains one of the most common causes of cancer-associated mortalities among women. MicroRNA (miR)-221 and miR-222 are homologous miRs and have a substantial impact on cancer progression. In the present study, the regulatory mechanisms of miR-221/222 and its target annexin A3 (ANXA3) in breast cancer cells were investigated. Breast tissue samples were collected to evaluate the expression patterns of miR-221/222 levels in breast cancer cell lines and cancer tissues according to clinical characteristics. The levels of miR-221/222 were increased or decreased in cancer cell lines compared with normal breast cell lines according to cell line subtype. Subsequently, the changes in the progression and invasion of breast cancer cells were investigated using cell proliferation, invasion assay, gap closure and colony formation assays. Western blotting of cell cycle proteins and flow cytometry were performed to evaluate the possible pathway of miR-221/222 and ANXA3 axis. Chemosensitivity tests were performed to explore the suitability of the miR-221/222 and ANXA3 axis as a therapeutic target in breast cancer. The expression levels of miR-221/222 were associated with aggressive characteristics of breast cancer subtypes. Cell transfection assay demonstrated the regulation of breast cancer proliferation and invasiveness by miR-221/222. MiR-221/222 directly targeted the 3'-untranslated region of ANXA3 and suppressed the expression of ANXA3 at the mRNA and protein levels. In addition, miR-221/222 negatively regulated cell proliferation and the cell cycle pathway in breast cancer cells by targeting ANXA3. In combination with adriamycin, downregulation of ANXA3 may sensitize adriamycin-induced cell death to induction of persistent G/M and G/G arrest. Decreased expression of ANXA3 through increased expression of miR-221/222 reduced breast cancer progression and increased the effectiveness of the chemotherapy drug. The present results indicated the miR-221/222 and ANXA3 axis to be a possible novel therapeutic target for the treatment of breast cancer.

摘要

乳腺癌仍然是女性癌症相关死亡的最常见原因之一。微小RNA(miR)-221和miR-222是同源微小RNA,对癌症进展有重大影响。在本研究中,研究了miR-221/222及其靶标膜联蛋白A3(ANXA3)在乳腺癌细胞中的调控机制。收集乳腺组织样本,根据临床特征评估乳腺癌细胞系和癌组织中miR-221/222水平的表达模式。根据细胞系亚型,与正常乳腺细胞系相比,癌细胞系中miR-221/222的水平升高或降低。随后,使用细胞增殖、侵袭试验、间隙闭合和集落形成试验研究乳腺癌细胞进展和侵袭的变化。进行细胞周期蛋白的蛋白质印迹和流式细胞术以评估miR-221/222和ANXA3轴的可能途径。进行化学敏感性试验以探索miR-221/222和ANXA3轴作为乳腺癌治疗靶点的适用性。miR-221/222的表达水平与乳腺癌亚型的侵袭性特征相关。细胞转染试验证明了miR-221/222对乳腺癌增殖和侵袭性的调控作用。miR-221/222直接靶向ANXA3的3'-非翻译区,并在mRNA和蛋白质水平上抑制ANXA3的表达。此外,miR-221/222通过靶向ANXA3对乳腺癌细胞中的细胞增殖和细胞周期途径进行负调控。与阿霉素联合使用时,ANXA3的下调可能使阿霉素诱导的细胞死亡对持续的G/M和G/G期阻滞的诱导敏感。通过增加miR-221/222的表达来降低ANXA3的表达可减少乳腺癌进展并提高化疗药物的有效性。本研究结果表明,miR-221/222和ANXA3轴可能是治疗乳腺癌的新治疗靶点。

https://cdn.ncbi.nlm.nih.gov/pmc/blobs/0fb1/9947582/8772fc40a84e/etm-25-03-11826-g00.jpg

文献检索

告别复杂PubMed语法,用中文像聊天一样搜索,搜遍4000万医学文献。AI智能推荐,让科研检索更轻松。

立即免费搜索

文件翻译

保留排版,准确专业,支持PDF/Word/PPT等文件格式,支持 12+语言互译。

免费翻译文档

深度研究

AI帮你快速写综述,25分钟生成高质量综述,智能提取关键信息,辅助科研写作。

立即免费体验