Department of Viral Immunology, Helmholtz Centre for Infection Research, 38124 Braunschweig, Germany.
Mouse-Pathology, Helmholtz Centre for Infection Research, 38124 Braunschweig, Germany.
Viruses. 2023 Jan 18;15(2):271. doi: 10.3390/v15020271.
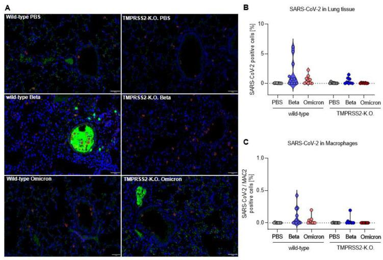
The COVID-19 pandemic remains a global health threat and novel antiviral strategies are urgently needed. SARS-CoV-2 employs the cellular serine protease TMPRSS2 for entry into lung cells, and TMPRSS2 inhibitors are being developed for COVID-19 therapy. However, the SARS-CoV-2 Omicron variant, which currently dominates the pandemic, prefers the endo/lysosomal cysteine protease cathepsin L over TMPRSS2 for cell entry, raising doubts as to whether TMPRSS2 inhibitors would be suitable for the treatment of patients infected with the Omicron variant. Nevertheless, the contribution of TMPRSS2 to the spread of SARS-CoV-2 in the infected host is largely unclear. In this study, we show that the loss of TMPRSS2 strongly reduced the replication of the Beta variant in the nose, trachea and lung of C57BL/6 mice, and protected the animals from weight loss and disease. The infection of mice with the Omicron variant did not cause disease, as expected, but again, TMPRSS2 was essential for efficient viral spread in the upper and lower respiratory tract. These results identify the key role of TMPRSS2 in SARS-CoV-2 Beta and Omicron infection, and highlight TMPRSS2 as an attractive target for antiviral intervention.
新冠疫情仍然是全球健康威胁,迫切需要新的抗病毒策略。SARS-CoV-2 利用细胞丝氨酸蛋白酶 TMPRSS2 进入肺细胞,目前正在开发 TMPRSS2 抑制剂用于 COVID-19 治疗。然而,目前主导疫情的 SARS-CoV-2 奥密克戎变体更倾向于使用内体/溶酶体半胱氨酸蛋白酶组织蛋白酶 L 而不是 TMPRSS2 进入细胞,这让人怀疑 TMPRSS2 抑制剂是否适合治疗感染奥密克戎变体的患者。然而,TMPRSS2 对感染宿主中 SARS-CoV-2 传播的贡献在很大程度上尚不清楚。在这项研究中,我们表明 TMPRSS2 的缺失强烈降低了 Beta 变体在 C57BL/6 小鼠的鼻子、气管和肺部的复制,并保护动物免受体重减轻和疾病的影响。正如预期的那样,奥密克戎变体感染小鼠不会引起疾病,但同样,TMPRSS2 对于上呼吸道和下呼吸道的病毒有效传播是必不可少的。这些结果确定了 TMPRSS2 在 SARS-CoV-2 Beta 和奥密克戎感染中的关键作用,并强调了 TMPRSS2 作为抗病毒干预的有吸引力的目标。