Suppr超能文献

水稻近等基因系(KW–NIL)响应褐飞虱取食的全转录组基因和长链非编码RNA的比较鉴定与差异表达

Comparative transcriptome-wide identification and differential expression of genes and lncRNAs in rice near-isogenic line (KW--NIL) in response to BPH feeding.

作者信息

Xue Yanxia, Muhammad Sajid, Yang Jinlian, Wang Xuan, Zhao Neng, Qin Baoxiang, Qiu Yongfu, Du Zhimin, Ulhassan Zaid, Zhou Weijun, Liu Fang, Li Rongbai

机构信息

School of Electrical and Control Engineering, North University of China, Taiyuan, China.

College of Agriculture and Biotechnology, Zhejiang University, Hangzhou, China.

出版信息

Front Plant Sci. 2023 Feb 17;13:1095602. doi: 10.3389/fpls.2022.1095602. eCollection 2022.

Abstract

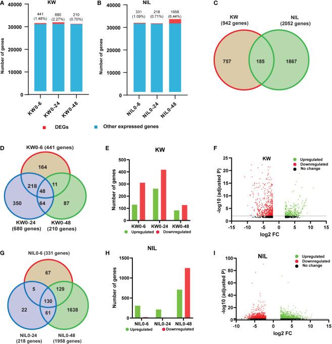
Brown planthopper (BPH) is the most devastating pest of rice in Asia, causing substantial yield losses and has become a challenging task to be controlled under field conditions. Although extensive measures have been taken over the past decades, which resulted in the evolution of new resistant BPH strains. Therefore, besides other possible approaches, equipping host plants with resistant genes is the most effective and environment-friendly technique for BPH control. Here, we systematically analyzed transcriptome changes in the susceptible rice variety Kangwenqingzhan (KW) and the resistant near-isogenic line (NIL) KW--NIL, through RNA-seq, depicting the differential expression profiles of mRNAs and long non-coding RNAs (lncRNAs) in rice before and after BPH feeding. We observed a proportion of genes (1.48%) and (2.74%) were altered in KW and NIL, respectively, indicating different responses of rice strains against BPH feeding. Nevertheless, we characterized 384 differentially expressed long non-coding RNAs (DELs) that can be impacted by the two strains by alternatively changing the expression patterns of the respective coding genes, suggesting their certain involvement in response to BPH feeding. In BPH invasion, KW and NIL responded differently by modifying the synthesis, storage, and transformation of intracellular substances, adjusting the nutrient accumulation and utilization inside and outside the cells. In addition, NIL expressed stronger resistance by acutely up-regulating genes and other transcription factors related to stress resistance and plant immunity. Altogether, our study elaborates valuable insights into the genome-wide DEGs and DELs expression profiles of rice under BPH invasion by high throughput sequencing and further suggests that NILs can be utilized in BPH resistance breeding programs in developing high-resistance rice lines.

摘要

褐飞虱是亚洲水稻最具毁灭性的害虫,会造成大幅减产,在田间条件下对其进行防治已成为一项具有挑战性的任务。尽管在过去几十年里已采取了广泛措施,但这导致了新的抗褐飞虱菌株的进化。因此,除了其他可能的方法外,为宿主植物配备抗性基因是防治褐飞虱最有效且环保的技术。在此,我们通过RNA测序系统分析了感病水稻品种康文情占(KW)和抗性近等基因系(NIL)KW - NIL的转录组变化,描绘了褐飞虱取食前后水稻中mRNA和长链非编码RNA(lncRNA)的差异表达谱。我们观察到KW和NIL中分别有一定比例的基因(1.48%)和(2.74%)发生了改变,这表明水稻品系对褐飞虱取食的反应不同。然而,我们鉴定出384个差异表达的长链非编码RNA(DEL),它们可能受到这两个品系的影响,通过改变各自编码基因的表达模式,表明它们在对褐飞虱取食的反应中起到了一定作用。在褐飞虱入侵时,KW和NIL通过改变细胞内物质的合成、储存和转化,调节细胞内外的养分积累和利用,做出了不同反应。此外,NIL通过急剧上调与抗逆性和植物免疫相关的基因及其他转录因子,表现出更强的抗性。总之,我们的研究通过高通量测序对褐飞虱入侵下水稻全基因组差异表达基因(DEG)和DEL表达谱进行了深入研究,并进一步表明近等基因系可用于培育高抗褐飞虱水稻品系的抗褐飞虱育种计划。

https://cdn.ncbi.nlm.nih.gov/pmc/blobs/4750/9981640/e6cbeefed7ee/fpls-13-1095602-g001.jpg

文献AI研究员

20分钟写一篇综述,助力文献阅读效率提升50倍。

立即体验

用中文搜PubMed

大模型驱动的PubMed中文搜索引擎

马上搜索

文档翻译

学术文献翻译模型,支持多种主流文档格式。

立即体验