• 文献检索
  • 文档翻译
  • 深度研究
  • 学术资讯
  • Suppr Zotero 插件Zotero 插件
  • 邀请有礼
  • 套餐&价格
  • 历史记录
应用&插件
Suppr Zotero 插件Zotero 插件浏览器插件Mac 客户端Windows 客户端微信小程序
定价
高级版会员购买积分包购买API积分包
服务
文献检索文档翻译深度研究API 文档MCP 服务
关于我们
关于 Suppr公司介绍联系我们用户协议隐私条款
关注我们

Suppr 超能文献

核心技术专利:CN118964589B侵权必究
粤ICP备2023148730 号-1Suppr @ 2026

文献检索

告别复杂PubMed语法,用中文像聊天一样搜索,搜遍4000万医学文献。AI智能推荐,让科研检索更轻松。

立即免费搜索

文件翻译

保留排版,准确专业,支持PDF/Word/PPT等文件格式,支持 12+语言互译。

免费翻译文档

深度研究

AI帮你快速写综述,25分钟生成高质量综述,智能提取关键信息,辅助科研写作。

立即免费体验

PHLDA1 调节实验性蛛网膜下腔出血后小胶质细胞的反应和 NLRP3 炎性体信号转导。

PHLDA1 modulates microglial response and NLRP3 inflammasome signaling following experimental subarachnoid hemorrhage.

机构信息

Department of Neurosurgery, The Second Affiliated Hospital of Fujian Medical University, Quanzhou, Fujian, China.

Centre of Neurological and Metabolic Research, The Second Affiliated Hospital of Fujian Medical University, Quanzhou, Fujian, China.

出版信息

Front Immunol. 2023 Feb 17;14:1105973. doi: 10.3389/fimmu.2023.1105973. eCollection 2023.

DOI:10.3389/fimmu.2023.1105973
PMID:36875102
原文链接:https://pmc.ncbi.nlm.nih.gov/articles/PMC9982097/
Abstract

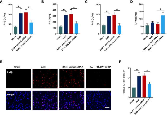
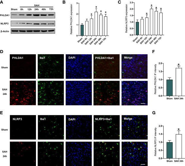
Balancing microglia M1/M2 polarization is an effective therapeutic strategy for neuroinflammation after subarachnoid hemorrhage (SAH). Pleckstrin homology-like domain family A member 1 (PHLDA1) has been demonstrated to play a crucial role in immune response. However, the function roles of PHLDA1 in neuroinflammation and microglial polarization after SAH remain unclear. In this study, SAH mouse models were assigned to treat with scramble or PHLDA1 small interfering RNAs (siRNAs). We observed that PHLDA1 was significantly increased and mainly distributed in microglia after SAH. Concomitant with PHLDA1 activation, nod-like receptor pyrin domain-containing protein 3 (NLRP3) inflammasome expression in microglia was also evidently enhanced after SAH. In addition, PHLDA1 siRNA treatment significantly reduced microglia-mediated neuroinflammation by inhibiting M1 microglia and promoting M2 microglia polarization. Meanwhile, PHLDA1 deficiency reduced neuronal apoptosis and improved neurological outcomes after SAH. Further investigation revealed that PHLDA1 blockade suppressed the NLRP3 inflammasome signaling after SAH. In contrast, NLRP3 inflammasome activator nigericin abated the beneficial effects of PHLDA1 deficiency against SAH by promoting microglial polarization to M1 phenotype. In all, we proposed that PHLDA1 blockade might ameliorate SAH-induced brain injury by balancing microglia M1/M2 polarization suppression of NLRP3 inflammasome signaling. Targeting PHLDA1 might be a feasible strategy for treating SAH.

摘要

平衡小胶质细胞 M1/M2 极化是蛛网膜下腔出血 (SAH) 后神经炎症的有效治疗策略。磷酯酶同源结构域家族 A 成员 1 (PHLDA1) 已被证明在免疫反应中发挥关键作用。然而,PHLDA1 在 SAH 后神经炎症和小胶质细胞极化中的功能作用尚不清楚。在这项研究中,将 SAH 小鼠模型分为 scramble 或 PHLDA1 小干扰 RNA (siRNA) 治疗组。我们观察到,SAH 后 PHLDA1 显著增加,主要分布在小胶质细胞中。与 PHLDA1 激活同时,SAH 后小胶质细胞中 NOD 样受体含 pyrin 结构域蛋白 3 (NLRP3) 炎性体的表达也明显增强。此外,PHLDA1 siRNA 治疗通过抑制 M1 小胶质细胞和促进 M2 小胶质细胞极化,显著减轻小胶质细胞介导的神经炎症。同时,PHLDA1 缺失减少 SAH 后的神经元凋亡并改善神经功能预后。进一步研究表明,PHLDA1 阻断抑制了 SAH 后的 NLRP3 炎性体信号。相比之下,NLRP3 炎性体激活剂虎杖苷通过促进小胶质细胞向 M1 表型极化,减弱了 PHLDA1 缺失对 SAH 的有益作用。总之,我们提出 PHLDA1 阻断可能通过平衡小胶质细胞 M1/M2 极化抑制 NLRP3 炎性体信号来改善 SAH 引起的脑损伤。靶向 PHLDA1 可能是治疗 SAH 的一种可行策略。

https://cdn.ncbi.nlm.nih.gov/pmc/blobs/9a73/9982097/f58a894bffca/fimmu-14-1105973-g008.jpg
https://cdn.ncbi.nlm.nih.gov/pmc/blobs/9a73/9982097/98ab41dc7829/fimmu-14-1105973-g001.jpg
https://cdn.ncbi.nlm.nih.gov/pmc/blobs/9a73/9982097/a827617d64fd/fimmu-14-1105973-g002.jpg
https://cdn.ncbi.nlm.nih.gov/pmc/blobs/9a73/9982097/3ed5c90606cb/fimmu-14-1105973-g003.jpg
https://cdn.ncbi.nlm.nih.gov/pmc/blobs/9a73/9982097/fac19ac3deda/fimmu-14-1105973-g004.jpg
https://cdn.ncbi.nlm.nih.gov/pmc/blobs/9a73/9982097/bab943edfbcd/fimmu-14-1105973-g005.jpg
https://cdn.ncbi.nlm.nih.gov/pmc/blobs/9a73/9982097/4821da5ee3b7/fimmu-14-1105973-g006.jpg
https://cdn.ncbi.nlm.nih.gov/pmc/blobs/9a73/9982097/271b728629d5/fimmu-14-1105973-g007.jpg
https://cdn.ncbi.nlm.nih.gov/pmc/blobs/9a73/9982097/f58a894bffca/fimmu-14-1105973-g008.jpg
https://cdn.ncbi.nlm.nih.gov/pmc/blobs/9a73/9982097/98ab41dc7829/fimmu-14-1105973-g001.jpg
https://cdn.ncbi.nlm.nih.gov/pmc/blobs/9a73/9982097/a827617d64fd/fimmu-14-1105973-g002.jpg
https://cdn.ncbi.nlm.nih.gov/pmc/blobs/9a73/9982097/3ed5c90606cb/fimmu-14-1105973-g003.jpg
https://cdn.ncbi.nlm.nih.gov/pmc/blobs/9a73/9982097/fac19ac3deda/fimmu-14-1105973-g004.jpg
https://cdn.ncbi.nlm.nih.gov/pmc/blobs/9a73/9982097/bab943edfbcd/fimmu-14-1105973-g005.jpg
https://cdn.ncbi.nlm.nih.gov/pmc/blobs/9a73/9982097/4821da5ee3b7/fimmu-14-1105973-g006.jpg
https://cdn.ncbi.nlm.nih.gov/pmc/blobs/9a73/9982097/271b728629d5/fimmu-14-1105973-g007.jpg
https://cdn.ncbi.nlm.nih.gov/pmc/blobs/9a73/9982097/f58a894bffca/fimmu-14-1105973-g008.jpg

相似文献

1
PHLDA1 modulates microglial response and NLRP3 inflammasome signaling following experimental subarachnoid hemorrhage.PHLDA1 调节实验性蛛网膜下腔出血后小胶质细胞的反应和 NLRP3 炎性体信号转导。
Front Immunol. 2023 Feb 17;14:1105973. doi: 10.3389/fimmu.2023.1105973. eCollection 2023.
2
SIRT1 Promotes M2 Microglia Polarization Reducing ROS-Mediated NLRP3 Inflammasome Signaling After Subarachnoid Hemorrhage.SIRT1 促进 M2 小胶质细胞极化,减少蛛网膜下腔出血后 ROS 介导的 NLRP3 炎症小体信号。
Front Immunol. 2021 Nov 24;12:770744. doi: 10.3389/fimmu.2021.770744. eCollection 2021.
3
PHLDA1 Blockade Alleviates Cerebral Ischemia/Reperfusion Injury by Affecting Microglial M1/M2 Polarization and NLRP3 Inflammasome Activation.PHLDA1 阻断通过影响小胶质细胞 M1/M2 极化和 NLRP3 炎性体激活减轻脑缺血/再灌注损伤。
Neuroscience. 2022 Apr 1;487:66-77. doi: 10.1016/j.neuroscience.2022.01.018. Epub 2022 Jan 29.
4
Takinib inhibits microglial M1 polarization and oxidative damage after subarachnoid hemorrhage by targeting TAK1-dependent NLRP3 inflammasome signaling pathway.替卡替尼通过靶向 TAK1 依赖性 NLRP3 炎性小体信号通路抑制蛛网膜下腔出血后小胶质细胞 M1 极化和氧化损伤。
Front Immunol. 2023 Nov 14;14:1266315. doi: 10.3389/fimmu.2023.1266315. eCollection 2023.
5
Salvianolic acid B ameliorates neuroinflammation and neuronal injury via blocking NLRP3 inflammasome and promoting SIRT1 in experimental subarachnoid hemorrhage.丹酚酸 B 通过抑制 NLRP3 炎性小体和促进 SIRT1 减轻实验性蛛网膜下腔出血的神经炎症和神经元损伤。
Front Immunol. 2023 Jul 26;14:1159958. doi: 10.3389/fimmu.2023.1159958. eCollection 2023.
6
INT-777 attenuates NLRP3-ASC inflammasome-mediated neuroinflammation via TGR5/cAMP/PKA signaling pathway after subarachnoid hemorrhage in rats.INT-777 通过 TGR5/cAMP/PKA 信号通路减轻大鼠蛛网膜下腔出血后 NLRP3-ASC 炎性小体介导的神经炎症。
Brain Behav Immun. 2021 Jan;91:587-600. doi: 10.1016/j.bbi.2020.09.016. Epub 2020 Sep 19.
7
LDC7559 inhibits microglial activation and GSDMD-dependent pyroptosis after subarachnoid hemorrhage.LDC7559 抑制蛛网膜下腔出血后小胶质细胞的激活和 GSDMD 依赖性细胞焦亡。
Front Immunol. 2023 Mar 29;14:1117310. doi: 10.3389/fimmu.2023.1117310. eCollection 2023.
8
Hydrogen-Rich Saline Attenuated Subarachnoid Hemorrhage-Induced Early Brain Injury in Rats by Suppressing Inflammatory Response: Possible Involvement of NF-κB Pathway and NLRP3 Inflammasome.富氢盐水通过抑制炎症反应减轻大鼠蛛网膜下腔出血诱导的早期脑损伤:NF-κB通路和NLRP3炎性小体的可能参与
Mol Neurobiol. 2016 Jul;53(5):3462-3476. doi: 10.1007/s12035-015-9242-y. Epub 2015 Jun 20.
9
TRPV1 modulated NLRP3 inflammasome activation via calcium in experimental subarachnoid hemorrhage.在实验性蛛网膜下腔出血中,瞬时受体电位香草酸亚型1(TRPV1)通过钙调节NLRP3炎性小体激活。
Aging (Albany NY). 2024 Jan 4;16(2):1096-1110. doi: 10.18632/aging.205379.
10
Cattle Encephalon Glycoside and Ignotin Attenuates Aβ1-42-Mediated Neurotoxicity by Preventing NLRP3 Inflammasome Activation and Modulating Microglial Polarization via TLR4/NF-κB Signaling Pathway.牛脑苷脂和 Ignotin 通过 TLR4/NF-κB 信号通路抑制 NLRP3 炎性小体激活和调节小胶质细胞极化来减轻 Aβ1-42 介导的神经毒性。
Neurotox Res. 2022 Dec;40(6):1802-1811. doi: 10.1007/s12640-022-00585-5. Epub 2022 Oct 10.

引用本文的文献

1
Stem cell-derived extracellular vesicles: novel therapeutics for cerebral injury following cardiac arrest and potential mechanisms.干细胞衍生的细胞外囊泡:心脏骤停后脑损伤的新型疗法及潜在机制
Cell Biosci. 2025 Jul 26;15(1):110. doi: 10.1186/s13578-025-01451-5.
2
Expanding on roles of pleckstrin homology-like domain family A member 1 protein.扩展普列克底物蛋白同源结构域样家族A成员1蛋白的作用。
Cell Tissue Res. 2025 Jan;399(1):9-25. doi: 10.1007/s00441-024-03942-2. Epub 2024 Dec 4.
3
Multiple Machine Learning Identifies Key Gene PHLDA1 Suppressing NAFLD Progression.

本文引用的文献

1
Activation of LRP1 Ameliorates Cerebral Ischemia/Reperfusion Injury and Cognitive Decline by Suppressing Neuroinflammation and Oxidative Stress through TXNIP/NLRP3 Signaling Pathway in Mice.LRP1 激活通过 TXNIP/NLRP3 信号通路抑制神经炎症和氧化应激减轻小鼠脑缺血再灌注损伤和认知功能下降。
Oxid Med Cell Longev. 2022 Aug 18;2022:8729398. doi: 10.1155/2022/8729398. eCollection 2022.
2
NLRP3 Inflammasome Overactivation in Patients with Aneurysmal Subarachnoid Hemorrhage.NLRP3 炎性小体在动脉瘤性蛛网膜下腔出血患者中的过度激活。
Transl Stroke Res. 2023 Jun;14(3):334-346. doi: 10.1007/s12975-022-01064-x. Epub 2022 Jul 11.
3
多种机器学习方法鉴定出抑制非酒精性脂肪性肝病进展的关键基因PHLDA1。
Inflammation. 2024 Nov 4. doi: 10.1007/s10753-024-02164-6.
4
Single-cell transcriptomic landscape reveals the role of intermediate monocytes in aneurysmal subarachnoid hemorrhage.单细胞转录组图谱揭示了中间单核细胞在动脉瘤性蛛网膜下腔出血中的作用。
Front Cell Dev Biol. 2024 Sep 10;12:1401573. doi: 10.3389/fcell.2024.1401573. eCollection 2024.
5
The pivotal role of microglia in injury and the prognosis of subarachnoid hemorrhage.小胶质细胞在蛛网膜下腔出血损伤及预后中的关键作用。
Neural Regen Res. 2025 Jul 1;20(7):1829-1848. doi: 10.4103/NRR.NRR-D-24-00241. Epub 2024 Jul 10.
6
Role of NLRP3 inflammasome in central nervous system diseases.NLRP3炎性小体在中枢神经系统疾病中的作用。
Cell Biosci. 2024 Jun 7;14(1):75. doi: 10.1186/s13578-024-01256-y.
Activation of the NLRP3/IL-1β/MMP-9 pathway and intracranial aneurysm rupture associated with the depletion of ERα and Sirt1 in oophorectomized rats.
卵巢切除大鼠中NLRP3/IL-1β/MMP-9通路的激活以及与雌激素受体α(ERα)和沉默调节蛋白1(Sirt1)耗竭相关的颅内动脉瘤破裂。
J Neurosurg. 2022 May 20;138(1):191-198. doi: 10.3171/2022.4.JNS212945. Print 2023 Jan 1.
4
Ischemic Preconditioning Modulates the Peripheral Innate Immune System to Promote Anti-Inflammatory and Protective Responses in Mice Subjected to Focal Cerebral Ischemia.缺血预处理调节外周固有免疫系统,以促进局灶性脑缺血小鼠的抗炎和保护反应。
Front Immunol. 2022 Mar 11;13:825834. doi: 10.3389/fimmu.2022.825834. eCollection 2022.
5
Activation of RARα Receptor Attenuates Neuroinflammation After SAH Promoting M1-to-M2 Phenotypic Polarization of Microglia and Regulating Mafb/Msr1/PI3K-Akt/NF-κB Pathway.RARα 受体激活减轻蛛网膜下腔出血后的神经炎症,促进小胶质细胞 M1 向 M2 表型极化,并调节 Mafb/Msr1/PI3K-Akt/NF-κB 通路。
Front Immunol. 2022 Feb 14;13:839796. doi: 10.3389/fimmu.2022.839796. eCollection 2022.
6
PHLDA1 Suppresses TLR4-Triggered Proinflammatory Cytokine Production by Interaction With Tollip.PHLDA1 通过与 Tollip 相互作用抑制 TLR4 触发的促炎细胞因子产生。
Front Immunol. 2022 Feb 14;13:731500. doi: 10.3389/fimmu.2022.731500. eCollection 2022.
7
PHLDA1 Blockade Alleviates Cerebral Ischemia/Reperfusion Injury by Affecting Microglial M1/M2 Polarization and NLRP3 Inflammasome Activation.PHLDA1 阻断通过影响小胶质细胞 M1/M2 极化和 NLRP3 炎性体激活减轻脑缺血/再灌注损伤。
Neuroscience. 2022 Apr 1;487:66-77. doi: 10.1016/j.neuroscience.2022.01.018. Epub 2022 Jan 29.
8
Calycosin Alleviates Doxorubicin-Induced Cardiotoxicity and Pyroptosis by Inhibiting NLRP3 Inflammasome Activation.毛蕊异黄酮通过抑制 NLRP3 炎性小体激活缓解阿霉素诱导的心脏毒性和细胞焦亡。
Oxid Med Cell Longev. 2022 Jan 5;2022:1733834. doi: 10.1155/2022/1733834. eCollection 2022.
9
Hepcidin Promoted Ferroptosis through Iron Metabolism which Is Associated with DMT1 Signaling Activation in Early Brain Injury following Subarachnoid Hemorrhage.肝肠抗菌肽通过铁代谢促进铁死亡,而铁代谢与蛛网膜下腔出血后早期脑损伤中的 DMT1 信号激活有关。
Oxid Med Cell Longev. 2021 Dec 27;2021:9800794. doi: 10.1155/2021/9800794. eCollection 2021.
10
SIRT1 Promotes M2 Microglia Polarization Reducing ROS-Mediated NLRP3 Inflammasome Signaling After Subarachnoid Hemorrhage.SIRT1 促进 M2 小胶质细胞极化,减少蛛网膜下腔出血后 ROS 介导的 NLRP3 炎症小体信号。
Front Immunol. 2021 Nov 24;12:770744. doi: 10.3389/fimmu.2021.770744. eCollection 2021.