• 文献检索
  • 文档翻译
  • 深度研究
  • 学术资讯
  • Suppr Zotero 插件Zotero 插件
  • 邀请有礼
  • 套餐&价格
  • 历史记录
应用&插件
Suppr Zotero 插件Zotero 插件浏览器插件Mac 客户端Windows 客户端微信小程序
定价
高级版会员购买积分包购买API积分包
服务
文献检索文档翻译深度研究API 文档MCP 服务
关于我们
关于 Suppr公司介绍联系我们用户协议隐私条款
关注我们

Suppr 超能文献

核心技术专利:CN118964589B侵权必究
粤ICP备2023148730 号-1Suppr @ 2026

文献检索

告别复杂PubMed语法,用中文像聊天一样搜索,搜遍4000万医学文献。AI智能推荐,让科研检索更轻松。

立即免费搜索

文件翻译

保留排版,准确专业,支持PDF/Word/PPT等文件格式,支持 12+语言互译。

免费翻译文档

深度研究

AI帮你快速写综述,25分钟生成高质量综述,智能提取关键信息,辅助科研写作。

立即免费体验

LRP1 激活通过 TXNIP/NLRP3 信号通路抑制神经炎症和氧化应激减轻小鼠脑缺血再灌注损伤和认知功能下降。

Activation of LRP1 Ameliorates Cerebral Ischemia/Reperfusion Injury and Cognitive Decline by Suppressing Neuroinflammation and Oxidative Stress through TXNIP/NLRP3 Signaling Pathway in Mice.

机构信息

Department of Anesthesiology, The Affiliated Hospital of Southwest Medical University, Luzhou, China.

Laboratory of Anesthesiology, Southwest Medical University, Luzhou, China.

出版信息

Oxid Med Cell Longev. 2022 Aug 18;2022:8729398. doi: 10.1155/2022/8729398. eCollection 2022.

DOI:10.1155/2022/8729398
PMID:36035210
原文链接:https://pmc.ncbi.nlm.nih.gov/articles/PMC9410841/
Abstract

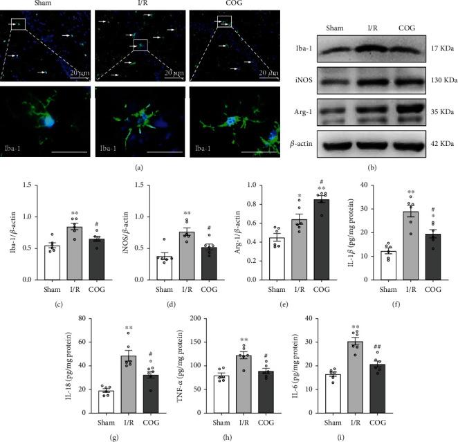
Cerebral ischemia/reperfusion (I/R) injury is a clinical event associated with high morbidity and mortality. Neuroinflammation plays a crucial role in the pathogenesis of I/R-induced brain injury and cognitive decline. Low-density lipoprotein receptor-related protein-1 (LRP1) can exert strong neuroprotection in experimental intracerebral hemorrhage. However, whether LRP1 can confer neuroprotective effects after cerebral I/R is yet to be elucidated. The present study is aimed at investigating the effects of LRP1 activation on cerebral I/R injury and deducing the underlying mechanism involving TXNIP/NLRP3 signaling pathway. Cerebral I/R injury was induced in mice by bilateral common carotid artery occlusion. LPR1 ligand, apoE-mimic peptide COG1410, was administered intraperitoneally. To elucidate the underlying mechanism, overexpression of TXNIP was achieved via the hippocampal injection of AAV-TXNIP before COG1410 treatment. Neurobehavioral tests, brain water content, immunofluorescence, Western blot, enzyme-linked immunosorbent assay, HE, and terminal deoxynucleotidyl transferase dUTP nick end labeling staining were performed. Our results showed that the expressions of endogenous LRP1, TXNIP, NLRP3, procaspase-1, and cleaved caspase-1 were increased after cerebral I/R. COG1410 significantly ameliorated cerebral I/R-induced neurobehavioral deficits, brain edema, histopathological damage, and poor survival rate. Interestingly, COG1410 inhibited microglia proinflammatory polarization and promoted anti-inflammatory polarization, decreased oxidative stress, attenuated apoptosis, and inhibited the expression of the TXNIP/NLRP3 signaling pathway. However, the benefits of COG1410 were abolished by TXNIP overexpression. Thus, our study suggested that LRP1 activation with COG1410 attenuated cerebral I/R injury at least partially related to modulating microglial polarization through TXNIP/NLRP3 signaling pathway in mice. Thus, COG1410 treatment might serve as a promising therapeutic approach in the management of cerebral I/R patients.

摘要

脑缺血/再灌注(I/R)损伤是一种与高发病率和死亡率相关的临床事件。神经炎症在 I/R 诱导的脑损伤和认知能力下降的发病机制中起着关键作用。低密度脂蛋白受体相关蛋白-1(LRP1)在实验性脑出血中具有很强的神经保护作用。然而,LRP1 是否能在脑 I/R 后发挥神经保护作用仍有待阐明。本研究旨在探讨 LRP1 激活对脑 I/R 损伤的影响,并推断其涉及 TXNIP/NLRP3 信号通路的潜在机制。通过双侧颈总动脉闭塞法诱导小鼠脑 I/R 损伤。LRP1 配体 apoE 模拟肽 COG1410 经腹腔给药。为了阐明潜在机制,在 COG1410 治疗前通过海马注射 AAV-TXNIP 实现 TXNIP 的过表达。进行神经行为学测试、脑水含量、免疫荧光、Western blot、酶联免疫吸附试验、HE 和末端脱氧核苷酸转移酶 dUTP 缺口末端标记染色。我们的结果表明,脑 I/R 后内源性 LRP1、TXNIP、NLRP3、procaspase-1 和 cleaved caspase-1 的表达增加。COG1410 显著改善脑 I/R 诱导的神经行为缺陷、脑水肿、组织病理学损伤和低存活率。有趣的是,COG1410 抑制小胶质细胞促炎极化并促进抗炎极化,减少氧化应激,减弱细胞凋亡,并抑制 TXNIP/NLRP3 信号通路的表达。然而,COG1410 的益处被 TXNIP 的过表达所消除。因此,我们的研究表明,用 COG1410 激活 LRP1 可减轻至少部分与通过 TXNIP/NLRP3 信号通路调节小胶质细胞极化相关的小鼠脑 I/R 损伤。因此,COG1410 治疗可能成为治疗脑 I/R 患者的一种有前途的方法。

https://cdn.ncbi.nlm.nih.gov/pmc/blobs/7152/9410841/9918609ee9b3/OMCL2022-8729398.011.jpg
https://cdn.ncbi.nlm.nih.gov/pmc/blobs/7152/9410841/c6c17e3ce0a6/OMCL2022-8729398.001.jpg
https://cdn.ncbi.nlm.nih.gov/pmc/blobs/7152/9410841/1bce617cb5a8/OMCL2022-8729398.002.jpg
https://cdn.ncbi.nlm.nih.gov/pmc/blobs/7152/9410841/cf3cb17ba9f8/OMCL2022-8729398.003.jpg
https://cdn.ncbi.nlm.nih.gov/pmc/blobs/7152/9410841/480f23b49b61/OMCL2022-8729398.004.jpg
https://cdn.ncbi.nlm.nih.gov/pmc/blobs/7152/9410841/87d874a7574b/OMCL2022-8729398.005.jpg
https://cdn.ncbi.nlm.nih.gov/pmc/blobs/7152/9410841/e757b8afd93f/OMCL2022-8729398.006.jpg
https://cdn.ncbi.nlm.nih.gov/pmc/blobs/7152/9410841/31bbfaee902e/OMCL2022-8729398.007.jpg
https://cdn.ncbi.nlm.nih.gov/pmc/blobs/7152/9410841/9faf3beaa5b0/OMCL2022-8729398.008.jpg
https://cdn.ncbi.nlm.nih.gov/pmc/blobs/7152/9410841/1381b9f2ad6f/OMCL2022-8729398.009.jpg
https://cdn.ncbi.nlm.nih.gov/pmc/blobs/7152/9410841/7957954c4ff4/OMCL2022-8729398.010.jpg
https://cdn.ncbi.nlm.nih.gov/pmc/blobs/7152/9410841/9918609ee9b3/OMCL2022-8729398.011.jpg
https://cdn.ncbi.nlm.nih.gov/pmc/blobs/7152/9410841/c6c17e3ce0a6/OMCL2022-8729398.001.jpg
https://cdn.ncbi.nlm.nih.gov/pmc/blobs/7152/9410841/1bce617cb5a8/OMCL2022-8729398.002.jpg
https://cdn.ncbi.nlm.nih.gov/pmc/blobs/7152/9410841/cf3cb17ba9f8/OMCL2022-8729398.003.jpg
https://cdn.ncbi.nlm.nih.gov/pmc/blobs/7152/9410841/480f23b49b61/OMCL2022-8729398.004.jpg
https://cdn.ncbi.nlm.nih.gov/pmc/blobs/7152/9410841/87d874a7574b/OMCL2022-8729398.005.jpg
https://cdn.ncbi.nlm.nih.gov/pmc/blobs/7152/9410841/e757b8afd93f/OMCL2022-8729398.006.jpg
https://cdn.ncbi.nlm.nih.gov/pmc/blobs/7152/9410841/31bbfaee902e/OMCL2022-8729398.007.jpg
https://cdn.ncbi.nlm.nih.gov/pmc/blobs/7152/9410841/9faf3beaa5b0/OMCL2022-8729398.008.jpg
https://cdn.ncbi.nlm.nih.gov/pmc/blobs/7152/9410841/1381b9f2ad6f/OMCL2022-8729398.009.jpg
https://cdn.ncbi.nlm.nih.gov/pmc/blobs/7152/9410841/7957954c4ff4/OMCL2022-8729398.010.jpg
https://cdn.ncbi.nlm.nih.gov/pmc/blobs/7152/9410841/9918609ee9b3/OMCL2022-8729398.011.jpg

相似文献

1
Activation of LRP1 Ameliorates Cerebral Ischemia/Reperfusion Injury and Cognitive Decline by Suppressing Neuroinflammation and Oxidative Stress through TXNIP/NLRP3 Signaling Pathway in Mice.LRP1 激活通过 TXNIP/NLRP3 信号通路抑制神经炎症和氧化应激减轻小鼠脑缺血再灌注损伤和认知功能下降。
Oxid Med Cell Longev. 2022 Aug 18;2022:8729398. doi: 10.1155/2022/8729398. eCollection 2022.
2
Thioredoxin-Interacting Protein (TXNIP) Knockdown Protects against Sepsis-Induced Brain Injury and Cognitive Decline in Mice by Suppressing Oxidative Stress and Neuroinflammation.硫氧还蛋白相互作用蛋白(TXNIP)敲低通过抑制氧化应激和神经炎症来保护小鼠免受脓毒症诱导的脑损伤和认知功能下降。
Oxid Med Cell Longev. 2022 May 5;2022:8645714. doi: 10.1155/2022/8645714. eCollection 2022.
3
LRP1 activation attenuates white matter injury by modulating microglial polarization through Shc1/PI3K/Akt pathway after subarachnoid hemorrhage in rats.LRP1 激活通过 Shc1/PI3K/Akt 通路调节小胶质细胞极化减轻大鼠蛛网膜下腔出血后的白质损伤。
Redox Biol. 2019 Feb;21:101121. doi: 10.1016/j.redox.2019.101121. Epub 2019 Jan 23.
4
Polygalasaponin F ameliorates middle cerebral artery occlusion-induced focal ischemia / reperfusion injury in rats through inhibiting TXNIP/NLRP3 signaling pathway.远志皂苷F通过抑制TXNIP/NLRP3信号通路改善大鼠大脑中动脉闭塞所致局灶性缺血/再灌注损伤。
J Neuroimmunol. 2024 Feb 15;387:578281. doi: 10.1016/j.jneuroim.2023.578281. Epub 2024 Jan 4.
5
Nrf2 inhibits NLRP3 inflammasome activation through regulating Trx1/TXNIP complex in cerebral ischemia reperfusion injury.Nrf2通过调节脑缺血再灌注损伤中的Trx1/TXNIP复合物来抑制NLRP3炎性小体激活。
Behav Brain Res. 2018 Jan 15;336:32-39. doi: 10.1016/j.bbr.2017.06.027. Epub 2017 Aug 26.
6
Transcutaneous electrical acupoint stimulation attenuated neuroinflammation and oxidative stress by activating SIRT1-induced signaling pathway in MCAO/R rat models.经皮穴位电刺激通过激活 SIRT1 诱导的信号通路减轻 MCAO/R 大鼠模型中的神经炎症和氧化应激。
Exp Neurol. 2024 Mar;373:114658. doi: 10.1016/j.expneurol.2023.114658. Epub 2023 Dec 21.
7
TXNIP mediates NLRP3 inflammasome activation in cardiac microvascular endothelial cells as a novel mechanism in myocardial ischemia/reperfusion injury.TXNIP作为心肌缺血/再灌注损伤的一种新机制,介导心脏微血管内皮细胞中NLRP3炎性小体的激活。
Basic Res Cardiol. 2014;109(5):415. doi: 10.1007/s00395-014-0415-z. Epub 2014 Jul 12.
8
Intestinal metabolite UroB alleviates cerebral ischemia/reperfusion injury by promoting competition between TRIM65 and TXNIP for binding to NLRP3 inflammasome in response to neuroinflammation.肠道代谢物 UroB 通过促进 TRIM65 和 TXNIP 与 NLRP3 炎性小体竞争结合,从而减轻脑缺血/再灌注损伤,以应对神经炎症。
Biochim Biophys Acta Mol Basis Dis. 2024 Apr;1870(4):167056. doi: 10.1016/j.bbadis.2024.167056. Epub 2024 Feb 13.
9
JLX001 ameliorates cerebral ischemia injury by modulating microglial polarization and compromising NLRP3 inflammasome activation via the NF-κB signaling pathway.JLX001 通过调控小胶质细胞极化和抑制 NLRP3 炎性小体激活,经由 NF-κB 信号通路改善脑缺血损伤。
Int Immunopharmacol. 2021 Dec;101(Pt A):108325. doi: 10.1016/j.intimp.2021.108325. Epub 2021 Nov 2.
10
Cepharanthine attenuates cerebral ischemia/reperfusion injury by reducing NLRP3 inflammasome-induced inflammation and oxidative stress via inhibiting 12/15-LOX signaling.胡椒乙胺通过抑制 12/15-LOX 信号通路减少 NLRP3 炎性小体诱导的炎症和氧化应激从而减轻脑缺血再灌注损伤。
Biomed Pharmacother. 2020 Jul;127:110151. doi: 10.1016/j.biopha.2020.110151. Epub 2020 May 19.

引用本文的文献

1
A new perspective on the regulation of neuroinflammation in intracerebral hemorrhage: mechanisms of NLRP3 inflammasome activation and therapeutic strategies.脑出血中神经炎症调节的新视角:NLRP3炎性小体激活机制及治疗策略
Front Immunol. 2025 Feb 27;16:1526786. doi: 10.3389/fimmu.2025.1526786. eCollection 2025.
2
Influx of Metabolites into Cerebrospinal Fluid in Intracerebral Hemorrhage is Associated with Increased Central Inflammation: a Retrospective Observational Study.脑出血时代谢物流入脑脊液与中枢炎症增加相关:一项回顾性观察研究
Transl Stroke Res. 2025 Mar 11. doi: 10.1007/s12975-025-01342-4.
3

本文引用的文献

1
TXNIP: A Double-Edged Sword in Disease and Therapeutic Outlook.TXNIP:疾病与治疗前景中的双刃剑。
Oxid Med Cell Longev. 2022 Apr 11;2022:7805115. doi: 10.1155/2022/7805115. eCollection 2022.
2
NLRP3 inflammasome inhibitor ameliorates ischemic stroke by reprogramming the phenotype of microglia/macrophage in a murine model of distal middle cerebral artery occlusion.NLRP3 炎性小体抑制剂通过重编程远端大脑中动脉闭塞小鼠模型中小胶质细胞/巨噬细胞的表型改善缺血性中风。
Neuropathology. 2022 Jun;42(3):181-189. doi: 10.1111/neup.12802. Epub 2022 Apr 17.
3
PPAR Alleviates Sepsis-Induced Liver Injury by Inhibiting Hepatocyte Pyroptosis via Inhibition of the ROS/TXNIP/NLRP3 Signaling Pathway.
Contribution of microglia/macrophage to the pathogenesis of TMEV infection in the central nervous system.
小胶质细胞/巨噬细胞对中枢神经系统中TMEV感染发病机制的作用。
Front Microbiol. 2024 Aug 2;15:1452390. doi: 10.3389/fmicb.2024.1452390. eCollection 2024.
4
Polyphenols as Potential Antioxidants for the Treatment of Intervertebral Disc Degeneration.多酚作为治疗椎间盘退变的潜在抗氧化剂
Curr Med Chem. 2025;32(17):3405-3422. doi: 10.2174/0109298673287391231228081400.
5
TXNIP/NLRP3 aggravates global cerebral ischemia-reperfusion injury-induced cognitive decline in mice.TXNIP/NLRP3加重小鼠全脑缺血再灌注损伤诱导的认知功能下降。
Heliyon. 2024 Mar 9;10(6):e27423. doi: 10.1016/j.heliyon.2024.e27423. eCollection 2024 Mar 30.
6
and Genes Transporting Amyloid and Tau Protein in the Hippocampal CA3 Area in an Ischemic Model of Alzheimer's Disease with 2-Year Survival.并在阿尔茨海默病缺血模型中研究了海马 CA3 区的淀粉样蛋白和 Tau 蛋白基因转运,该模型的 2 年生存率为 2 年。
Cells. 2023 Dec 4;12(23):2763. doi: 10.3390/cells12232763.
7
Pathway-driven rare germline variants associated with transplant-associated thrombotic microangiopathy (TA-TMA).与移植相关血栓性微血管病(TA-TMA)相关的通路驱动的罕见种系变异。
Thromb Res. 2023 May;225:39-46. doi: 10.1016/j.thromres.2023.03.001. Epub 2023 Mar 15.
8
PHLDA1 modulates microglial response and NLRP3 inflammasome signaling following experimental subarachnoid hemorrhage.PHLDA1 调节实验性蛛网膜下腔出血后小胶质细胞的反应和 NLRP3 炎性体信号转导。
Front Immunol. 2023 Feb 17;14:1105973. doi: 10.3389/fimmu.2023.1105973. eCollection 2023.
9
Macrophage/Microglia Sirt3 Contributes to the Anti-inflammatory Effects of Resveratrol Against Experimental Intracerebral Hemorrhage in Mice.巨噬细胞/小胶质细胞 Sirt3 有助于白藜芦醇对小鼠实验性脑出血的抗炎作用。
Cell Mol Neurobiol. 2023 Aug;43(6):2871-2882. doi: 10.1007/s10571-023-01325-9. Epub 2023 Feb 14.
10
TREM2 activation alleviates neural damage via Akt/CREB/BDNF signalling after traumatic brain injury in mice.TREM2 激活通过 Akt/CREB/BDNF 信号减轻创伤性脑损伤后小鼠的神经损伤。
J Neuroinflammation. 2022 Dec 3;19(1):289. doi: 10.1186/s12974-022-02651-3.
过氧化物酶体增殖物激活受体 α 通过抑制 ROS/TXNIP/NLRP3 信号通路抑制肝细胞核因子 4α 抑制肝损伤
Oxid Med Cell Longev. 2022 Jan 30;2022:1269747. doi: 10.1155/2022/1269747. eCollection 2022.
4
Curcumin Ameliorates White Matter Injury after Ischemic Stroke by Inhibiting Microglia/Macrophage Pyroptosis through NF-B Suppression and NLRP3 Inflammasome Inhibition.姜黄素通过抑制 NF-B 和 NLRP3 炎性小体抑制小胶质细胞/巨噬细胞焦亡改善缺血性脑卒中后白质损伤。
Oxid Med Cell Longev. 2021 Sep 30;2021:1552127. doi: 10.1155/2021/1552127. eCollection 2021.
5
Ameliorative effects of miR-423-5p against polarization of microglial cells of the M1 phenotype by targeting a NLRP3 inflammasome signaling pathway.miR-423-5p 通过靶向 NLRP3 炎性小体信号通路对 M1 表型小胶质细胞极化的改善作用。
Int Immunopharmacol. 2021 Oct;99:108006. doi: 10.1016/j.intimp.2021.108006. Epub 2021 Jul 30.
6
Dexmedetomidine alleviates neuroinflammation, restores sleep disorders and neurobehavioral abnormalities in rats with minimal hepatic encephalopathy.右美托咪定可减轻轻微型肝性脑病大鼠的神经炎症,改善其睡眠障碍和神经行为异常。
Int Immunopharmacol. 2021 Jul;96:107795. doi: 10.1016/j.intimp.2021.107795. Epub 2021 May 24.
7
The P2X Receptor in Microglial Cells Modulates the Endolysosomal Axis, Autophagy, and Phagocytosis.小胶质细胞中的P2X受体调节内溶酶体轴、自噬和吞噬作用。
Front Cell Neurosci. 2021 Mar 15;15:645244. doi: 10.3389/fncel.2021.645244. eCollection 2021.
8
Minocycline promotes functional recovery in ischemic stroke by modulating microglia polarization through STAT1/STAT6 pathways.米诺环素通过 STAT1/STAT6 通路调节小胶质细胞极化促进缺血性脑卒中的功能恢复。
Biochem Pharmacol. 2021 Apr;186:114464. doi: 10.1016/j.bcp.2021.114464. Epub 2021 Feb 10.
9
Chronic intermittent hypoxia-induced mitochondrial dysfunction mediates endothelial injury via the TXNIP/NLRP3/IL-1β signaling pathway.慢性间歇性低氧诱导的线粒体功能障碍通过 TXNIP/NLRP3/IL-1β 信号通路介导内皮损伤。
Free Radic Biol Med. 2021 Mar;165:401-410. doi: 10.1016/j.freeradbiomed.2021.01.053. Epub 2021 Feb 9.
10
Heart Disease and Stroke Statistics-2021 Update: A Report From the American Heart Association.心脏病与中风统计-2021 更新:美国心脏协会报告。
Circulation. 2021 Feb 23;143(8):e254-e743. doi: 10.1161/CIR.0000000000000950. Epub 2021 Jan 27.