• 文献检索
  • 文档翻译
  • 深度研究
  • 学术资讯
  • Suppr Zotero 插件Zotero 插件
  • 邀请有礼
  • 套餐&价格
  • 历史记录
应用&插件
Suppr Zotero 插件Zotero 插件浏览器插件Mac 客户端Windows 客户端微信小程序
定价
高级版会员购买积分包购买API积分包
服务
文献检索文档翻译深度研究API 文档MCP 服务
关于我们
关于 Suppr公司介绍联系我们用户协议隐私条款
关注我们

Suppr 超能文献

核心技术专利:CN118964589B侵权必究
粤ICP备2023148730 号-1Suppr @ 2026

文献检索

告别复杂PubMed语法,用中文像聊天一样搜索,搜遍4000万医学文献。AI智能推荐,让科研检索更轻松。

立即免费搜索

文件翻译

保留排版,准确专业,支持PDF/Word/PPT等文件格式,支持 12+语言互译。

免费翻译文档

深度研究

AI帮你快速写综述,25分钟生成高质量综述,智能提取关键信息,辅助科研写作。

立即免费体验

载氧纳米氧化铈通过减轻滑膜细胞衰老和衰老相关分泌表型缓解骨关节炎。

Ceria Nanoparticles Alleviated Osteoarthritis through Attenuating Senescence and Senescence-Associated Secretory Phenotype in Synoviocytes.

机构信息

Department of Orthopedics, Renmin Hospital of Wuhan University, Wuhan 430072, China.

出版信息

Int J Mol Sci. 2023 Mar 6;24(5):5056. doi: 10.3390/ijms24055056.

DOI:10.3390/ijms24055056
PMID:36902483
原文链接:https://pmc.ncbi.nlm.nih.gov/articles/PMC10003033/
Abstract

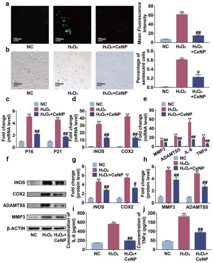
Accumulation of senescent cells is the prominent risk factor for osteoarthritis (OA), accelerating the progression of OA through a senescence-associated secretory phenotype (SASP). Recent studies emphasized the existence of senescent synoviocytes in OA and the therapeutic effect of removing senescent synoviocytes. Ceria nanoparticles (CeNP) have exhibited therapeutic effects in multiple age-related diseases due to their unique capability of ROS scavenging. However, the role of CeNP in OA remains unknown. Our results revealed that CeNP could inhibit the expression of senescence and SASP biomarkers in multiple passaged and hydrogen-peroxide-treated synoviocytes by removing ROS. In vivo, the concentration of ROS in the synovial tissue was remarkably suppressed after the intra-articular injection of CeNP. Likewise, CeNP reduced the expression of senescence and SASP biomarkers as determined by immunohistochemistry analysis. The mechanistic study showed that CeNP inactivated the NFκB pathway in senescent synoviocytes. Finally, safranin O-fast green staining showed milder destruction of articular cartilage in the CeNP-treated group compared with the OA group. Overall, our study suggested that CeNP attenuated senescence and protected cartilage from degeneration via scavenging ROS and inactivating the NFκB signaling pathway. This study has potentially significant implications in the field of OA as it provides a novel strategy for OA treatment.

摘要

衰老细胞的积累是骨关节炎(OA)的突出风险因素,通过衰老相关分泌表型(SASP)加速 OA 的进展。最近的研究强调了 OA 中存在衰老的滑膜细胞以及去除衰老滑膜细胞的治疗效果。由于其独特的清除 ROS 的能力,氧化铈纳米颗粒(CeNP)在多种与年龄相关的疾病中表现出治疗效果。然而,CeNP 在 OA 中的作用尚不清楚。我们的结果表明,CeNP 通过清除 ROS 抑制了多代和过氧化氢处理的滑膜细胞中衰老和 SASP 生物标志物的表达。在体内,CeNP 关节内注射后,滑膜组织中的 ROS 浓度明显受到抑制。同样,免疫组织化学分析显示 CeNP 降低了衰老和 SASP 生物标志物的表达。机制研究表明,CeNP 使衰老的滑膜细胞中的 NFκB 通路失活。最后,番红 O-快绿染色显示 CeNP 处理组的关节软骨破坏程度比 OA 组更轻。总的来说,我们的研究表明,CeNP 通过清除 ROS 和使 NFκB 信号通路失活来减轻衰老并保护软骨免受退化。这项研究在 OA 领域具有潜在的重要意义,因为它为 OA 的治疗提供了一种新策略。

https://cdn.ncbi.nlm.nih.gov/pmc/blobs/fc67/10003033/dcca369cc28d/ijms-24-05056-g008.jpg
https://cdn.ncbi.nlm.nih.gov/pmc/blobs/fc67/10003033/6555c76a1b1e/ijms-24-05056-g001.jpg
https://cdn.ncbi.nlm.nih.gov/pmc/blobs/fc67/10003033/d9ccbfd98f56/ijms-24-05056-g002.jpg
https://cdn.ncbi.nlm.nih.gov/pmc/blobs/fc67/10003033/2c6666e571b9/ijms-24-05056-g003.jpg
https://cdn.ncbi.nlm.nih.gov/pmc/blobs/fc67/10003033/22356a750beb/ijms-24-05056-g004.jpg
https://cdn.ncbi.nlm.nih.gov/pmc/blobs/fc67/10003033/33d247054be9/ijms-24-05056-g005.jpg
https://cdn.ncbi.nlm.nih.gov/pmc/blobs/fc67/10003033/9c56086b0fbf/ijms-24-05056-g006.jpg
https://cdn.ncbi.nlm.nih.gov/pmc/blobs/fc67/10003033/ba58bb19fb59/ijms-24-05056-g007.jpg
https://cdn.ncbi.nlm.nih.gov/pmc/blobs/fc67/10003033/dcca369cc28d/ijms-24-05056-g008.jpg
https://cdn.ncbi.nlm.nih.gov/pmc/blobs/fc67/10003033/6555c76a1b1e/ijms-24-05056-g001.jpg
https://cdn.ncbi.nlm.nih.gov/pmc/blobs/fc67/10003033/d9ccbfd98f56/ijms-24-05056-g002.jpg
https://cdn.ncbi.nlm.nih.gov/pmc/blobs/fc67/10003033/2c6666e571b9/ijms-24-05056-g003.jpg
https://cdn.ncbi.nlm.nih.gov/pmc/blobs/fc67/10003033/22356a750beb/ijms-24-05056-g004.jpg
https://cdn.ncbi.nlm.nih.gov/pmc/blobs/fc67/10003033/33d247054be9/ijms-24-05056-g005.jpg
https://cdn.ncbi.nlm.nih.gov/pmc/blobs/fc67/10003033/9c56086b0fbf/ijms-24-05056-g006.jpg
https://cdn.ncbi.nlm.nih.gov/pmc/blobs/fc67/10003033/ba58bb19fb59/ijms-24-05056-g007.jpg
https://cdn.ncbi.nlm.nih.gov/pmc/blobs/fc67/10003033/dcca369cc28d/ijms-24-05056-g008.jpg

相似文献

1
Ceria Nanoparticles Alleviated Osteoarthritis through Attenuating Senescence and Senescence-Associated Secretory Phenotype in Synoviocytes.载氧纳米氧化铈通过减轻滑膜细胞衰老和衰老相关分泌表型缓解骨关节炎。
Int J Mol Sci. 2023 Mar 6;24(5):5056. doi: 10.3390/ijms24055056.
2
METTL3-mediated mA modification of ATG7 regulates autophagy-GATA4 axis to promote cellular senescence and osteoarthritis progression.METTL3 介导的 ATG7 的 mA 修饰调节自噬-GATA4 轴促进细胞衰老和骨关节炎进展。
Ann Rheum Dis. 2022 Jan;81(1):87-99. doi: 10.1136/annrheumdis-2021-221091. Epub 2021 Oct 27.
3
Senescent chondrogenic progenitor cells derived from articular cartilage of knee osteoarthritis patients contributes to senescence-associated secretory phenotype via release of IL-6 and IL-8.源自膝骨关节炎患者关节软骨的衰老软骨祖细胞通过释放白细胞介素-6 和白细胞介素-8 促进衰老相关分泌表型。
Acta Histochem. 2022 Apr;124(3):151867. doi: 10.1016/j.acthis.2022.151867. Epub 2022 Feb 19.
4
Dendrobine Alleviates Cellular Senescence and Osteoarthritis via the ROS/NF-κB Axis.铁皮石斛通过 ROS/NF-κB 轴减轻细胞衰老和骨关节炎。
Int J Mol Sci. 2023 Jan 25;24(3):2365. doi: 10.3390/ijms24032365.
5
Senescent skeletal cells cross-talk with synovial cells plays a key role in the pathogenesis of osteoarthritis.衰老的骨骼细胞与滑膜细胞的相互作用在骨关节炎的发病机制中起着关键作用。
Arthritis Res Ther. 2022 Feb 28;24(1):59. doi: 10.1186/s13075-022-02747-4.
6
Lactate-upregulated ARG2 expression induces cellular senescence in fibroblast-like synoviocytes of osteoarthritis via activating the mTOR/S6K1 signaling pathway.乳酸上调 ARG2 表达通过激活 mTOR/S6K1 信号通路诱导骨关节炎成纤维样滑膜细胞衰老。
Int Immunopharmacol. 2024 Dec 5;142(Pt A):113071. doi: 10.1016/j.intimp.2024.113071. Epub 2024 Sep 4.
7
High expression of Piezo1 induces senescence in chondrocytes through calcium ions accumulation.Piezo1的高表达通过钙离子积累诱导软骨细胞衰老。
Biochem Biophys Res Commun. 2022 Jun 4;607:138-145. doi: 10.1016/j.bbrc.2022.03.119. Epub 2022 Mar 25.
8
Senescence in osteoarthritis: from mechanism to potential treatment.骨关节炎中的衰老:从机制到潜在治疗。
Arthritis Res Ther. 2022 Jul 22;24(1):174. doi: 10.1186/s13075-022-02859-x.
9
Navitoclax (ABT263) reduces inflammation and promotes chondrogenic phenotype by clearing senescent osteoarthritic chondrocytes in osteoarthritis.纳维托克拉(ABT263)通过清除骨关节炎中的衰老软骨细胞来减轻炎症并促进软骨生成表型。
Aging (Albany NY). 2020 Jul 1;12(13):12750-12770. doi: 10.18632/aging.103177.
10
Comparison of the effects of oxidative and inflammatory stresses on rat chondrocyte senescence.比较氧化应激和炎症应激对大鼠软骨细胞衰老的影响。
Sci Rep. 2023 May 11;13(1):7697. doi: 10.1038/s41598-023-34825-1.

引用本文的文献

1
Immunomodulatory biomaterials for osteoarthritis: Targeting inflammation and enhancing cartilage regeneration.用于骨关节炎的免疫调节生物材料:靶向炎症并促进软骨再生
Mater Today Bio. 2025 Jul 16;34:102100. doi: 10.1016/j.mtbio.2025.102100. eCollection 2025 Oct.
2
Isoginkgetin protects chondrocytes and inhibits osteoarthritis through NF-κB and P21 signaling pathway.异银杏双黄酮通过NF-κB和P21信号通路保护软骨细胞并抑制骨关节炎。
Mol Med. 2025 Jun 22;31(1):246. doi: 10.1186/s10020-025-01302-6.
3
Nanomaterial-Based Drug Delivery Systems Targeting Functional Cells for Osteoarthritis Treatment: Mechanisms, Challenges and Future Prospects.

本文引用的文献

1
The Use of Cerium Compounds as Antimicrobials for Biomedical Applications.铈化合物在生物医学应用中的抗菌作用。
Molecules. 2022 Apr 21;27(9):2678. doi: 10.3390/molecules27092678.
2
Cerium oxide nanostructures: properties, biomedical applications and surface coatings.氧化铈纳米结构:性质、生物医学应用及表面涂层
3 Biotech. 2022 May;12(5):121. doi: 10.1007/s13205-022-03186-3. Epub 2022 Apr 23.
3
Senescent skeletal cells cross-talk with synovial cells plays a key role in the pathogenesis of osteoarthritis.衰老的骨骼细胞与滑膜细胞的相互作用在骨关节炎的发病机制中起着关键作用。
基于纳米材料的靶向功能细胞治疗骨关节炎的药物递送系统:作用机制、挑战与未来展望
Int J Nanomedicine. 2025 Apr 25;20:5291-5320. doi: 10.2147/IJN.S518935. eCollection 2025.
4
Cross-talk of inflammation and cellular senescence: a new insight into the occurrence and progression of osteoarthritis.炎症与细胞衰老的相互作用:骨关节炎发生和进展的新见解
Bone Res. 2024 Dec 3;12(1):69. doi: 10.1038/s41413-024-00375-z.
5
Therapeutic approaches targeting aging and cellular senescence in Huntington's disease.针对亨廷顿病的衰老和细胞衰老的治疗方法。
CNS Neurosci Ther. 2024 Oct;30(10):e70053. doi: 10.1111/cns.70053.
6
Drug Delivery Strategies for Age-Related Diseases.药物传递策略治疗与年龄相关的疾病。
Int J Mol Sci. 2024 Aug 9;25(16):8693. doi: 10.3390/ijms25168693.
Arthritis Res Ther. 2022 Feb 28;24(1):59. doi: 10.1186/s13075-022-02747-4.
4
Changes in tumor suppressors and inflammatory responses during hydrogen peroxide-induced senescence in rat fibroblasts.过氧化氢诱导大鼠成纤维细胞衰老过程中肿瘤抑制因子和炎症反应的变化
Free Radic Res. 2022 Jan;56(1):77-89. doi: 10.1080/10715762.2022.2037582. Epub 2022 Feb 14.
5
METTL3-mediated mA modification of ATG7 regulates autophagy-GATA4 axis to promote cellular senescence and osteoarthritis progression.METTL3 介导的 ATG7 的 mA 修饰调节自噬-GATA4 轴促进细胞衰老和骨关节炎进展。
Ann Rheum Dis. 2022 Jan;81(1):87-99. doi: 10.1136/annrheumdis-2021-221091. Epub 2021 Oct 27.
6
Redox Active Cerium Oxide Nanoparticles: Current Status and Burning Issues.氧化还原活性铈氧化物纳米粒子:现状与热点问题。
Small. 2021 Dec;17(51):e2102342. doi: 10.1002/smll.202102342. Epub 2021 Aug 6.
7
Cerium Oxide Nanoparticles: A New Therapeutic Tool in Liver Diseases.氧化铈纳米颗粒:肝脏疾病治疗的新工具。
Antioxidants (Basel). 2021 Apr 24;10(5):660. doi: 10.3390/antiox10050660.
8
Harnessing the tunable cavity of nanoceria for enhancing Y-27632-mediated alleviation of ocular hypertension.利用纳米氧化铈的可调谐腔增强Y-27632介导的眼内高压缓解作用。
Theranostics. 2021 Mar 13;11(11):5447-5463. doi: 10.7150/thno.54525. eCollection 2021.
9
SIRT1 is downregulated by autophagy in senescence and ageing.自噬在衰老和老化过程中使 SIRT1 下调。
Nat Cell Biol. 2020 Oct;22(10):1170-1179. doi: 10.1038/s41556-020-00579-5. Epub 2020 Sep 28.
10
Oxidative stress and inflammation in osteoarthritis pathogenesis: Role of polyphenols.骨关节炎发病机制中的氧化应激和炎症:多酚的作用。
Biomed Pharmacother. 2020 Sep;129:110452. doi: 10.1016/j.biopha.2020.110452. Epub 2020 Jul 3.