Zhang Quan, Liu Hengfang, Zhang Min, Liu Fang, Liu Tiantian
Department of Neurology, Fifth Affiliated Hospital of Zhengzhou University, Zhengzhou, Henan, China.
Department of Neurology, First Affiliated Hospital of Zhengzhou University, Zhengzhou, Henan, China.
Front Neurol. 2023 Mar 2;14:1055456. doi: 10.3389/fneur.2023.1055456. eCollection 2023.
Numerous clinical studies have shown that atherosclerosis is one of the risk factors for intracranial aneurysms. Calcifications in the intracranial aneurysm walls are frequently correlated with atherosclerosis. However, the pathogenesis of atherosclerosis-related intracranial aneurysms remains unclear. This study aims to investigate this mechanism.
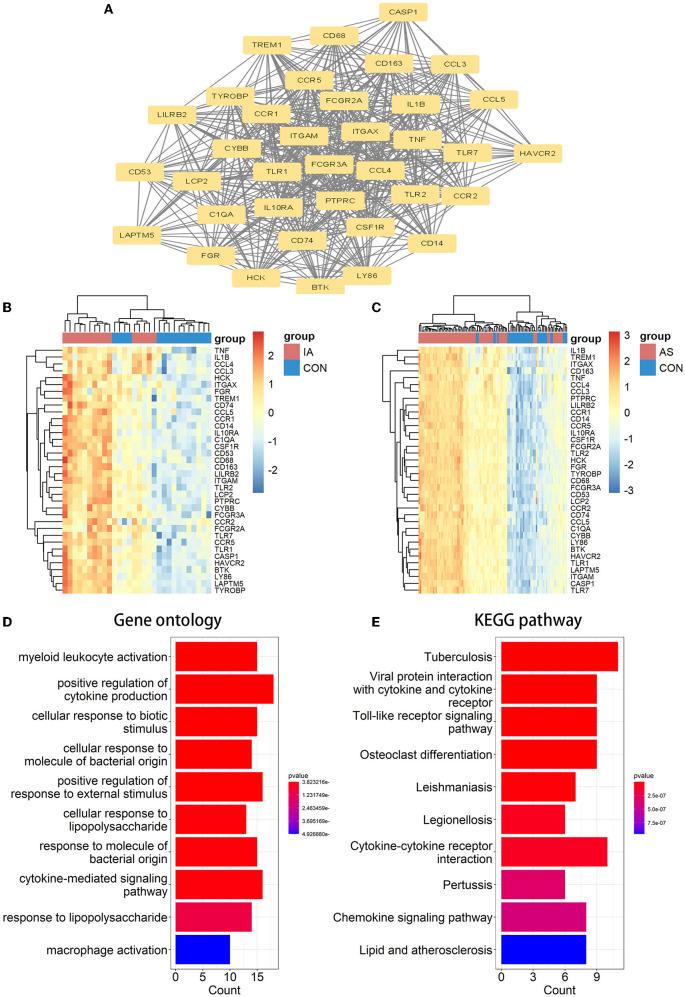
The Gene Expression Omnibus (GEO) database was used to download the gene expression profiles for atherosclerosis (GSE100927) and intracranial aneurysms (GSE75436). Following the identification of the common differentially expressed genes (DEGs) of atherosclerosis and intracranial aneurysm, the network creation of protein interactions, functional annotation, the identification of hub genes, and co-expression analysis were conducted. Thereafter, we predicted the transcription factors (TF) of hub genes and verified their expressions.
A total of 270 common (62 downregulated and 208 upregulated) DEGs were identified for subsequent analysis. Functional analyses highlighted the significant role of phagocytosis, cytotoxicity, and T-cell receptor signaling pathways in this disease progression. Eight hub genes were identified and verified, namely, CCR5, FCGR3A, IL10RA, ITGAX, LCP2, PTPRC, TLR2, and TYROBP. Two TFs were also predicted and verified, which were IKZF1 and SPI1.
Intracranial aneurysms are correlated with atherosclerosis. We identified several hub genes for atherosclerosis-related intracranial aneurysms and explored the underlying pathogenesis. These discoveries may provide new insights for future experiments and clinical practice.
众多临床研究表明,动脉粥样硬化是颅内动脉瘤的危险因素之一。颅内动脉瘤壁钙化常与动脉粥样硬化相关。然而,动脉粥样硬化相关性颅内动脉瘤的发病机制仍不清楚。本研究旨在探讨这一机制。
利用基因表达综合数据库(GEO)下载动脉粥样硬化(GSE100927)和颅内动脉瘤(GSE75436)的基因表达谱。在确定动脉粥样硬化和颅内动脉瘤的共同差异表达基因(DEG)后,进行蛋白质相互作用网络构建、功能注释、枢纽基因鉴定和共表达分析。此后,我们预测了枢纽基因的转录因子(TF)并验证了它们的表达。
共鉴定出270个共同的差异表达基因(62个下调和208个上调)用于后续分析。功能分析突出了吞噬作用、细胞毒性和T细胞受体信号通路在该疾病进展中的重要作用。鉴定并验证了8个枢纽基因,即CCR5、FCGR3A、IL10RA、ITGAX、LCP2、PTPRC、TLR2和TYROBP。还预测并验证了两个转录因子,即IKZF1和SPI1。
颅内动脉瘤与动脉粥样硬化相关。我们鉴定了几个与动脉粥样硬化相关的颅内动脉瘤枢纽基因,并探讨了潜在的发病机制。这些发现可能为未来的实验和临床实践提供新的见解。