Tang Hui-Hao, Zhang Yi-Fan, Yang Li-Li, Hong Chen, Chen Kai-Xian, Li Yi-Ming, Wu Hua-Li
Department of TCM Chemistry, School of Pharmacy, Shanghai University of Traditional Chinese Medicine, Shanghai, China.
Department of Dermatology, Shuguang Hospital Affiliated to Shanghai University of Traditional Chinese Medicine, Shanghai, China.
FASEB J. 2023 Apr;37(4):e22893. doi: 10.1096/fj.202201352RR.
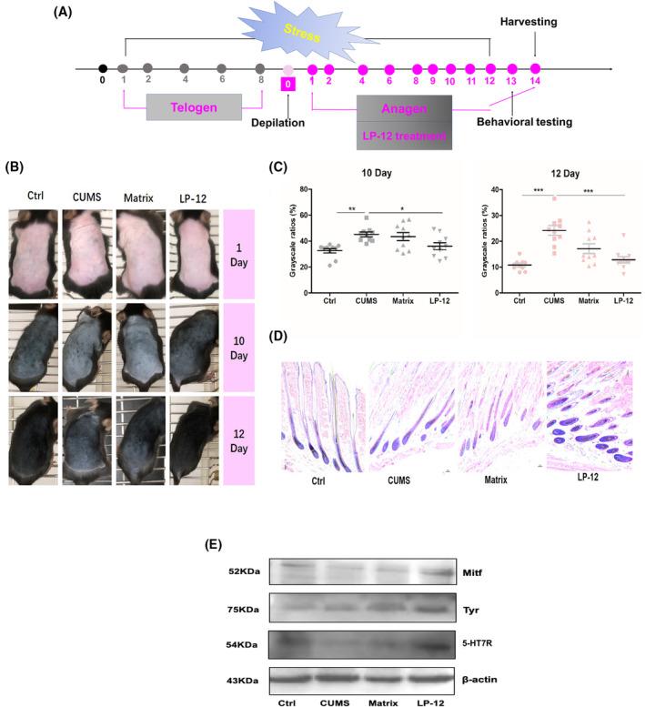
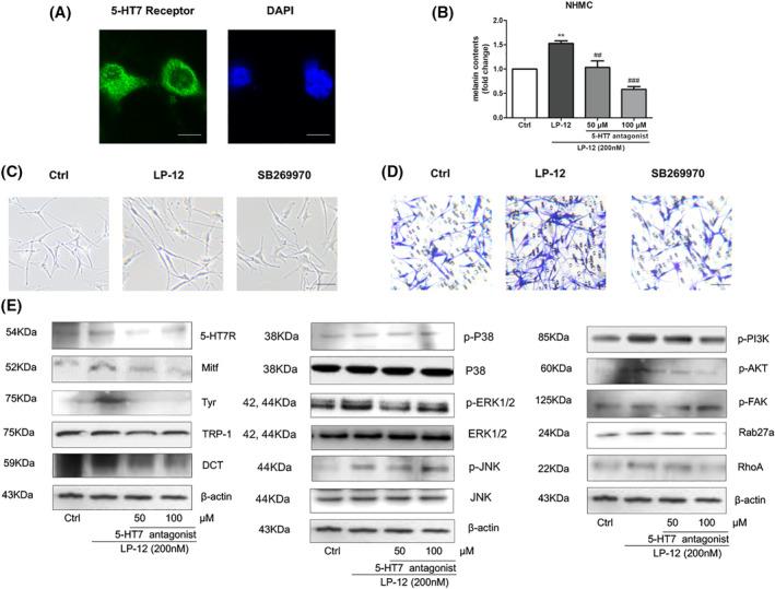
Serotonin (5-HT), a neurotransmitter, is essential for normal and pathological pigmentation processing, and its receptors may be therapeutical targets. The effect and behavior of the 5-HT7 receptor (5-HT7R) in melanogenesis in high vertebrates remain unknown. Herein, we examine the role and molecular mechanism of 5-HT7R in the pigmentation of human skin cells, human tissue, mice, and zebrafish models. Firstly, 5-HT7R protein expression decreased significantly in stress-induced depigmentation skin and vitiligo epidermis. Stressed mice received transdermal serotonin 5-HT7R selective agonists (LP-12, 0.01%) for 12 or 60 days. Mice might recover from persistent stress-induced depigmentation. The downregulation of tyrosinase (Tyr), microphthalmia-associated transcription factor (Mitf) expression, and 5-HT7R was consistently restored in stressed skin. High-throughput RNA sequencing showed that structural organization (dendrite growth and migration) and associated pathways were activated in the dorsal skin of LP-12-treated animals. 5-HT7R selective agonist, LP-12, had been demonstrated to enhance melanin production, dendrite growth, and chemotactic motility in B16F10 cells, normal human melanocytes (NHMCs), and zebrafish. Mechanistically, the melanogenic, dendritic, and migratory functions of 5-HT7R were dependent on the downstream signaling of cAMP-PKA-ERK1/2, JNK MAPK, RhoA/Rab27a, and PI3K/AKT pathway activation. Importantly, pharmacological inhibition and genetic siRNA of 5-HT7R by antagonist SB269970 partially/completely abolished these functional properties and the related activated pathways in both NHMCs and B16F10 cells. Consistently, htr7a/7b genetic knockdown in zebrafish could blockade melanogenic effects and abrogate 5-HT-induced melanin accumulation. Collectively, we have first identified that 5-HT7R regulates melanogenesis, which may be a targeted therapy for pigmentation disorders, especially those worsened by stress.
血清素(5-羟色胺,5-HT)作为一种神经递质,对正常及病理性色素沉着过程至关重要,其受体可能成为治疗靶点。5-羟色胺7受体(5-HT7R)在高等脊椎动物黑色素生成中的作用和表现尚不清楚。在此,我们研究5-HT7R在人皮肤细胞、人体组织、小鼠和斑马鱼模型色素沉着中的作用及分子机制。首先,在应激诱导的色素脱失皮肤和白癜风表皮中,5-HT7R蛋白表达显著降低。应激小鼠经皮给予血清素5-HT7R选择性激动剂(LP-12,0.01%),持续12天或60天。小鼠可能从持续性应激诱导的色素脱失中恢复。应激皮肤中酪氨酸酶(Tyr)、小眼相关转录因子(Mitf)表达及5-HT7R的下调持续恢复。高通量RNA测序显示,在LP-12处理动物的背部皮肤中,结构组织(树突生长和迁移)及相关通路被激活。5-HT7R选择性激动剂LP-12已被证明可增强B16F10细胞、正常人黑素细胞(NHMCs)和斑马鱼中的黑色素生成、树突生长及趋化运动。机制上,5-HT7R的黑色素生成、树突形成及迁移功能依赖于cAMP-PKA-ERK1/2、JNK MAPK、RhoA/Rab27a和PI3K/AKT通路激活的下游信号传导。重要的是,拮抗剂SB269970对5-HT7R的药理抑制和基因siRNA部分/完全消除了NHMCs和B16F10细胞中的这些功能特性及相关激活通路。同样,斑马鱼中htr7a/7b基因敲低可阻断黑色素生成效应并消除5-HT诱导的黑色素积累。总之,我们首次发现5-HT7R调节黑色素生成,这可能是色素沉着障碍尤其是因应激而加重的色素沉着障碍的靶向治疗方法。