Suppr超能文献

流行病学模型验证框架及其在 COVID-19 模型中的应用。

Validation framework for epidemiological models with application to COVID-19 models.

机构信息

School of Mathematical Sciences, Rochester Institute of Technology, Rochester, New York, United States of America.

Division of Biomedical Physics, Office of Science and Engineering Laboratories, Center for Devices and Radiological Health, Food and Drug Administration, Silver Spring, Maryland, United States of America.

出版信息

PLoS Comput Biol. 2023 Mar 29;19(3):e1010968. doi: 10.1371/journal.pcbi.1010968. eCollection 2023 Mar.

Abstract

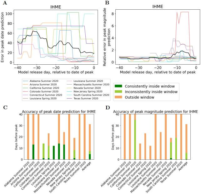
Mathematical models have been an important tool during the COVID-19 pandemic, for example to predict demand of critical resources such as medical devices, personal protective equipment and diagnostic tests. Many COVID-19 models have been developed. However, there is relatively little information available regarding reliability of model predictions. Here we present a general model validation framework for epidemiological models focused around predictive capability for questions relevant to decision-making end-users. COVID-19 models are typically comprised of multiple releases, and provide predictions for multiple localities, and these characteristics are systematically accounted for in the framework, which is based around a set of validation scores or metrics that quantify model accuracy of specific quantities of interest including: date of peak, magnitude of peak, rate of recovery, and monthly cumulative counts. We applied the framework to retrospectively assess accuracy of death predictions for four COVID-19 models, and accuracy of hospitalization predictions for one COVID-19 model (models for which sufficient data was publicly available). When predicting date of peak deaths, the most accurate model had errors of approximately 15 days or less, for releases 3-6 weeks in advance of the peak. Death peak magnitude relative errors were generally in the 50% range 3-6 weeks before peak. Hospitalization predictions were less accurate than death predictions. All models were highly variable in predictive accuracy across regions. Overall, our framework provides a wealth of information on the predictive accuracy of epidemiological models and could be used in future epidemics to evaluate new models or support existing modeling methodologies, and thereby aid in informed model-based public health decision making. The code for the validation framework is available at https://doi.org/10.5281/zenodo.7102854.

摘要

数学模型在 COVID-19 大流行期间是一个重要的工具,例如,用于预测医疗设备、个人防护装备和诊断测试等关键资源的需求。已经开发了许多 COVID-19 模型。然而,关于模型预测的可靠性的信息相对较少。在这里,我们提出了一个针对流行病学模型的通用模型验证框架,该框架主要围绕与决策最终用户相关的问题的预测能力。COVID-19 模型通常由多个版本组成,并为多个地点提供预测,该框架系统地考虑了这些特征,该框架基于一组验证评分或指标,这些指标量化了特定感兴趣数量的模型准确性,包括:峰值日期、峰值幅度、恢复速度和每月累计计数。我们应用该框架回顾性评估了四个 COVID-19 模型的死亡预测准确性,以及一个 COVID-19 模型的住院预测准确性(对于这些模型,有足够的公共数据可用)。在预测死亡人数峰值日期时,最准确的模型在提前 3-6 周发布的情况下,误差约为 15 天或更少。在峰值前 3-6 周,死亡峰值幅度的相对误差通常在 50%范围内。住院预测的准确性不如死亡预测。所有模型在预测精度方面在不同地区的差异很大。总体而言,我们的框架提供了有关流行病学模型预测准确性的大量信息,可用于未来的流行病中评估新模型或支持现有建模方法,从而帮助进行基于模型的明智公共卫生决策。验证框架的代码可在 https://doi.org/10.5281/zenodo.7102854 获得。

https://cdn.ncbi.nlm.nih.gov/pmc/blobs/e7c7/10057797/92e4708d84ad/pcbi.1010968.g001.jpg

文献AI研究员

20分钟写一篇综述,助力文献阅读效率提升50倍。

立即体验

用中文搜PubMed

大模型驱动的PubMed中文搜索引擎

马上搜索

文档翻译

学术文献翻译模型,支持多种主流文档格式。

立即体验