Suppr超能文献

通过对患者来源的胆管囊腺瘤肝类器官进行 RNA 测序,鉴定出与胆管囊腺瘤相关的基因 FGFR2 和 CEBPB。

Identification of cancer-related genes FGFR2 and CEBPB in choledochal cyst via RNA sequencing of patient-derived liver organoids.

机构信息

Department of Surgery, School of Clinical Medicine, The University of Hong Kong, Hong Kong, China.

Faculty of Medicine, Macau University of Science and Technology, Macau SAR, China.

出版信息

PLoS One. 2023 Mar 30;18(3):e0283737. doi: 10.1371/journal.pone.0283737. eCollection 2023.

Abstract

BACKGROUND

Choledochal cysts (CC) are congenital bile duct anomalies with 6-30% risk for developing bile duct cancer. However, the molecular mechanisms underlying cancer risk of CC are unknown. We sought to identify the gene expression changes underlying the cancer risk of CC patients.

METHODS

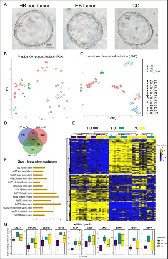
Liver organoids (n = 51) were generated from liver/bile duct biopsies of CC (n = 7; type I) and hepatoblastoma (n = 5; HB: non-tumor & tumor) for RNA sequencing. Bioinformatics analysis was conducted to identify differentially expressed cancer-related genes in CC and controls. We compared CC with non-cancerous and cancerous controls, normal adjacent non-tumor region of hepatoblastoma (HB) liver as non-cancerous control and tumor region as non-CC cancer control (HB-tumor). Reverse transcription real-time quantitative PCR (RT-qPCR) verification and immunohistochemistry of selected genes was conducted in additional CC and HB liver biopsies.

FINDINGS

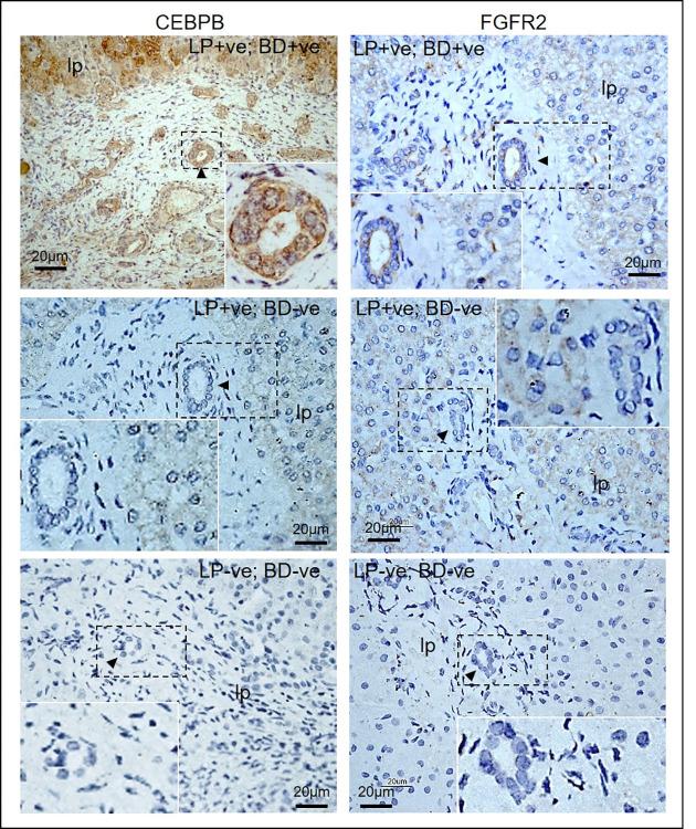
HB non-tumor and HB tumor organoids displayed distinct gene expression profiles. Expression profiling separated CC organoids into two clusters, one overlapping with HB non-tumor and the other one with HB tumor organoids. Genes selected based on their log2FoldChange values for RT-qPCR verification in 31 CC and 11 HB non-tumor liver tissues revealed significantly elevated expression of FGFR2 in 7 and CEBPB in 2 CC liver tissues (CC vs HB: 4.082 vs. 0.7671, p<0.01; 2.506 vs. 1.210, p<0.01). Distinctive positive staining in bile ducts were seen in CC, HB tumor and non-tumor liver tissues for FGFR2 and CEBPB. Percentages of CEBPB-immuno-positive or FGFR2-immuno-positive bile duct cells in CC and HB-tumor liver were higher than that in HB non-tumor liver.

INTERPRETATION

The study identified dysregulated genes related to cancer pathways in CC patients suggesting cancer risk. The findings suggest that the elevated expression of FGFR2 and CEBPB in liver may contribute to cancer development in CC patients.

摘要

背景

胆总管囊肿(CC)是先天性胆管异常,有 6-30%的胆管癌发病风险。然而,CC 发病风险的分子机制尚不清楚。我们试图确定 CC 患者发病风险相关的基因表达变化。

方法

从 CC(n=7;I 型)和肝母细胞瘤(HB;非肿瘤和肿瘤)的肝/胆管活检中生成肝类器官(n=51),进行 RNA 测序。进行生物信息学分析,以鉴定 CC 和对照之间差异表达的癌症相关基因。我们将 CC 与非癌性和癌性对照进行比较,将 HB 的正常相邻非肿瘤区(HB 肝)作为非癌性对照,将肿瘤区作为非 CC 癌对照(HB-肿瘤)。对额外的 CC 和 HB 肝活检进行了选定基因的逆转录实时定量 PCR(RT-qPCR)验证和免疫组化分析。

结果

HB 非肿瘤和 HB 肿瘤类器官显示出明显不同的基因表达谱。基因表达谱将 CC 类器官分为两个簇,一个与 HB 非肿瘤重叠,另一个与 HB 肿瘤类器官重叠。根据 RT-qPCR 在 31 个 CC 和 11 个 HB 非肿瘤肝组织中的验证值选择的基因进行验证,在 7 个 CC 肝组织和 2 个 CC 肝组织中发现 FGFR2 表达显著升高(CC 与 HB:4.082 与 0.7671,p<0.01;2.506 与 1.210,p<0.01)。FGFR2 和 CEBPB 在 CC、HB 肿瘤和非肿瘤肝组织的胆管中均显示出独特的阳性染色。CC 和 HB-肿瘤肝组织中 CEBPB-免疫阳性或 FGFR2-免疫阳性胆管细胞的百分比高于 HB 非肿瘤肝组织。

结论

该研究鉴定了 CC 患者中与癌症途径相关的失调基因,提示发病风险。研究结果表明,FGFR2 和 CEBPB 在肝中的高表达可能导致 CC 患者癌症的发生。

https://cdn.ncbi.nlm.nih.gov/pmc/blobs/e254/10062558/93cb6e9579e0/pone.0283737.g001.jpg

文献AI研究员

20分钟写一篇综述,助力文献阅读效率提升50倍。

立即体验

用中文搜PubMed

大模型驱动的PubMed中文搜索引擎

马上搜索

文档翻译

学术文献翻译模型,支持多种主流文档格式。

立即体验