Suppr超能文献

改良5-氨基酮戊酸光动力疗法通过阻断Akt/mTOR介导的自噬通量抑制皮肤鳞状细胞癌。

Modified 5-aminolevulinic acid photodynamic therapy suppresses cutaneous squamous cell carcinoma through blocking Akt/mTOR-mediated autophagic flux.

作者信息

Zeng Qingyu, Liu Jia, Yan Yu, Zhang Guolong, Wang Periru, Zhang Haiyan, Liu Xiaojing, Zhang Linglin, Wang Xiuli

机构信息

School of Medicine, Shanghai Skin Disease Hospital, Institute of Photomedicine, Tongji University, Shanghai, China.

出版信息

Front Pharmacol. 2023 Mar 17;14:1114678. doi: 10.3389/fphar.2023.1114678. eCollection 2023.

Abstract

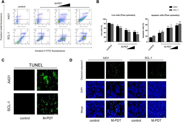
We previously found that modified 5-aminolevulinic acid photodynamic therapy (M-PDT) is painless and effective in cutaneous squamous cell carcinoma (cSCC) treatment, however, the regulatory mechanism of M-PDT in cSCC is still unclear. To clarify the effect and relevant regulatory mechanism of M-PDT in cSCC. The cSCC apoptosis was examined by flow cytometry, TUNEL staining and Cleaved-caspase-3 immunofluorescence, respectively. The autophagy-related characterization was detected by monodansylcadaverine (MDC) staining, transmission electron microscopy (TEM), GFP-LC3B autophagic vacuoles localization and mRFP-EGFP tandem fluorescence-tagged LC3B construct, respectively. The expression of autophagy-related proteins and Akt/mTOR signaling molecules were examined by Western blot. ROS generation was measured by DCFH-DA probe. We found that M-PDT induced cSCC apoptosis in a dose-dependent manner, and this result was related to autophagic flux blockage. The phenomenon is confirmed by the results that M-PDT could induce autophagosomes accumulation and upregulate LC3-II and p62 expression. M-PDT elevated co-localization of RFP and GFP tandem-tagged LC3B puncta in cSCC cell, reflecting autophagic flux blockage, and this was confirmed by transmission electron microscopy. Furthermore, we noticed that M-PDT induced accumulated autophagosomes-dependent apoptosis targeting ROS-mediated Akt/mTOR signaling. Suppression of Akt potentiated M-PDT-induced upregulation of LC3-II and p62 levels, whereas Akt activation and ROS inhibition rendered resistance to these events. In addition, we observed that lysosomal dysfunction was involved in M-PDT-triggered accumulated autophagosomes-dependent cSCC apoptosis. Our data demonstrates that M-PDT inhibits cSCC through blocking Akt/mTOR-mediated autophagic flux.

摘要

我们之前发现改良型5-氨基酮戊酸光动力疗法(M-PDT)在皮肤鳞状细胞癌(cSCC)治疗中无痛且有效,然而,M-PDT在cSCC中的调控机制仍不清楚。为阐明M-PDT在cSCC中的作用及相关调控机制,分别通过流式细胞术、TUNEL染色和Cleaved-caspase-3免疫荧光检测cSCC细胞凋亡。分别通过单丹磺酰尸胺(MDC)染色、透射电子显微镜(TEM)、GFP-LC3B自噬泡定位和mRFP-EGFP串联荧光标记的LC3B构建体检测自噬相关特征。通过蛋白质免疫印迹法检测自噬相关蛋白和Akt/mTOR信号分子的表达。用DCFH-DA探针测量活性氧(ROS)的产生。我们发现M-PDT以剂量依赖性方式诱导cSCC细胞凋亡,且该结果与自噬流阻断有关。M-PDT可诱导自噬体积累并上调LC3-II和p62表达,这一结果证实了上述现象。M-PDT提高了cSCC细胞中RFP和GFP串联标记的LC3B斑点的共定位,反映出自噬流阻断,透射电子显微镜也证实了这一点。此外,我们注意到M-PDT诱导的自噬体积累依赖性凋亡靶向ROS介导的Akt/mTOR信号传导。抑制Akt增强了M-PDT诱导的LC3-II和p62水平上调,而激活Akt和抑制ROS则使细胞对这些事件产生抗性。此外,我们观察到溶酶体功能障碍参与了M-PDT触发的自噬体积累依赖性cSCC细胞凋亡。我们的数据表明,M-PDT通过阻断Akt/mTOR介导的自噬流来抑制cSCC。

https://cdn.ncbi.nlm.nih.gov/pmc/blobs/3be1/10063783/11348542325c/fphar-14-1114678-g001.jpg

文献检索

告别复杂PubMed语法,用中文像聊天一样搜索,搜遍4000万医学文献。AI智能推荐,让科研检索更轻松。

立即免费搜索

文件翻译

保留排版,准确专业,支持PDF/Word/PPT等文件格式,支持 12+语言互译。

免费翻译文档

深度研究

AI帮你快速写综述,25分钟生成高质量综述,智能提取关键信息,辅助科研写作。

立即免费体验