Li Jing, Huang Hsi-Yuan, Lin Yang-Chi-Dung, Zuo Huali, Tang Yun, Huang Hsien-Da
School of Medicine, The Chinese University of Hong Kong, Shenzhen, Guangdong, China.
Warshel Institute for Computational Biology, The Chinese University of Hong Kong, Shenzhen, Guangdong, China.
Front Pharmacol. 2023 Mar 17;14:1121799. doi: 10.3389/fphar.2023.1121799. eCollection 2023.
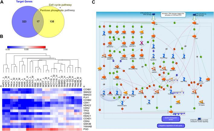
(CR) is one of the most widely used traditional Chinese medicine (TCM) with anti-cancer effects. Analyzing transcriptomic responses of different human cell lines to TCM treatment is a promising approach to understand the unbiased mechanism of TCM. This study treated ten cancer cell lines with different CR concentrations, followed by mRNA sequencing. Differential expression (DE) analysis and gene set enrichment analysis (GSEA) were utilized to analyze transcriptomic data. Finally, the screening results were verified by experiments. Both DE and GSEA analysis suggested the Cell cycle pathway was the most perturbated pathway by CR across these cell lines. By analyzing the clinical significance and prognosis of G2/M related genes (PLK1, CDK1, CCNB1, and CCNB2) in various cancer tissues, we found that they were up-regulated in most cancer types, and their down-regulation showed better overall survival rates in cancer patients. Finally, experiments validation on A549, Hep G2, and HeLa cells suggested that CR can inhibit cell growth by suppressing the PLK1/CDK1/ Cyclin B axis. This is the first study to apply transcriptomic analysis to investigate the cancer cell growth inhibition of CR on various human cancer cell lines. The core effect of CR on ten cancer cell lines is to induce G2/M arrest by inhibiting the PLK1/CDK1/Cyclin B axis.
(CR)是应用最为广泛的具有抗癌作用的传统中药之一。分析不同人类细胞系对中药治疗的转录组反应是理解中药作用机制的一种有前景的方法。本研究用不同浓度的CR处理十种癌细胞系,随后进行mRNA测序。利用差异表达(DE)分析和基因集富集分析(GSEA)来分析转录组数据。最后,通过实验验证筛选结果。DE分析和GSEA分析均表明,在这些细胞系中,细胞周期途径是受CR干扰最严重的途径。通过分析各种癌组织中G2/M相关基因(PLK1、CDK1、CCNB1和CCNB2)的临床意义和预后,我们发现它们在大多数癌症类型中上调,其下调在癌症患者中显示出更好的总生存率。最后,对A549、Hep G2和HeLa细胞的实验验证表明,CR可通过抑制PLK1/CDK1/细胞周期蛋白B轴来抑制细胞生长。这是第一项应用转录组分析来研究CR对各种人类癌细胞系的癌细胞生长抑制作用的研究。CR对十种癌细胞系的核心作用是通过抑制PLK1/CDK1/细胞周期蛋白B轴诱导G2/M期阻滞。