Suppr超能文献

这种嗜极生物携带一种DNA腺嘌呤甲基化酶M.PtoI,它是I型限制修饰系统的一部分。

The extremophile carries a DNA adenine methylase M.PtoI that is part of a Type I restriction-modification system.

作者信息

Gulati Pallavi, Singh Ashish, Goel Manisha, Saha Swati

机构信息

Department of Microbiology, University of Delhi South Campus, New Delhi, India.

Department of Biophysics, University of Delhi South Campus, New Delhi, India.

出版信息

Front Microbiol. 2023 Mar 15;14:1126750. doi: 10.3389/fmicb.2023.1126750. eCollection 2023.

Abstract

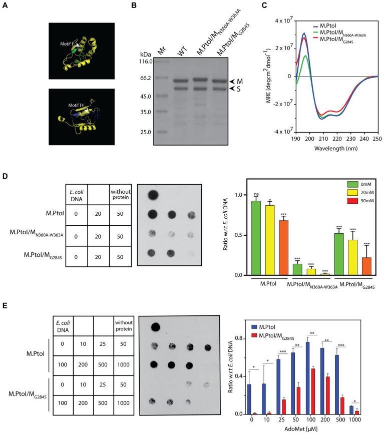
DNA methylation events mediated by orphan methyltransferases modulate various cellular processes like replication, repair and transcription. Bacteria and archaea also harbor DNA methyltransferases that are part of restriction-modification systems, which serve to protect the host genome from being cleaved by the cognate restriction enzyme. While DNA methylation has been exhaustively investigated in bacteria it remains poorly understood in archaea. is a euryarchaeon that can thrive under conditions of extremely low pH (0.7), and thus far no reports have been published regarding DNA methylation in this extremophile. This study reports the first experimentation examining DNA methylation in . We find the genome to carry methylated adenine (m6A) but not methylated cytosine (m5C) residues. The m6A modification is absent at GATC sites, indicating the absence of an active Dam methylase even though the gene has been annotated in the genome sequence. Two other methylases have also been annotated in the genome sequence. One of these is a part of a Type I restriction-modification system. Considering that all Type I modification methylases characterized to date target adenine residues, the modification methylase of this Type I system has been examined. The genes encoding the S subunit (that is responsible for DNA recognition) and M subunit (that is responsible for DNA methylation) have been cloned and the recombinant protein purified from , and regions involved in M-S interactions have been identified. The M.PtoI enzyme harbors all the motifs that typify Type I modification methylases, and displays robust adenine methylation in assays under a variety of conditions. Interestingly, magnesium is essential for enzyme activity. The enzyme displays substrate inhibition at higher concentrations of AdoMet. Mutational analyses reveal that Motif I plays a role in AdoMet binding, and Motif IV is critical for methylation activity. The data presented here lays the foundation for further research in the area of DNA methylation and restriction-modification research in this most unusual microorganism.

摘要

由孤儿甲基转移酶介导的DNA甲基化事件可调节多种细胞过程,如复制、修复和转录。细菌和古菌也含有作为限制修饰系统一部分的DNA甲基转移酶,该系统用于保护宿主基因组不被同源限制酶切割。虽然DNA甲基化在细菌中已得到详尽研究,但在古菌中仍了解甚少。嗜热栖热菌是一种广古菌,能在极低pH值(0.7)条件下生长,迄今为止尚无关于这种极端微生物DNA甲基化的报道。本研究报告了首次对嗜热栖热菌DNA甲基化进行的实验研究。我们发现该基因组携带甲基化腺嘌呤(m6A)残基,但不携带甲基化胞嘧啶(m5C)残基。在GATC位点不存在m6A修饰,这表明即使在基因组序列中已注释了dam基因,也不存在活性Dam甲基酶。在嗜热栖热菌基因组序列中还注释了另外两种甲基转移酶。其中一种是I型限制修饰系统的一部分。鉴于迄今为止所有已表征的I型修饰甲基转移酶均靶向腺嘌呤残基,已对该I型系统的修饰甲基转移酶进行了研究。已克隆了编码S亚基(负责DNA识别)和M亚基(负责DNA甲基化)的基因,并从嗜热栖热菌中纯化了重组蛋白,且已鉴定出参与M-S相互作用的区域。嗜热栖热菌甲基转移酶(M.PtoI)具有所有典型I型修饰甲基转移酶的基序,并在各种条件下的检测中显示出强大的腺嘌呤甲基化活性。有趣的是,镁对酶活性至关重要。该酶在较高浓度的腺苷甲硫氨酸(AdoMet)下表现出底物抑制作用。突变分析表明,基序I在AdoMet结合中起作用,基序IV对甲基化活性至关重要。本文提供的数据为在这种极不寻常的微生物中进行DNA甲基化和限制修饰研究领域的进一步研究奠定了基础。

https://cdn.ncbi.nlm.nih.gov/pmc/blobs/6e13/10050889/976073efef80/fmicb-14-1126750-g001.jpg

文献AI研究员

20分钟写一篇综述,助力文献阅读效率提升50倍。

立即体验

用中文搜PubMed

大模型驱动的PubMed中文搜索引擎

马上搜索

文档翻译

学术文献翻译模型,支持多种主流文档格式。

立即体验