Suppr超能文献

信号转导和转录激活因子3(STAT3)的蛋白抑制剂基因缺陷可抑制实验性腹主动脉瘤。

Genetic deficiency of protein inhibitor of activated STAT3 suppresses experimental abdominal aortic aneurysms.

作者信息

Fu Weilai, Liu Haole, Wei Panpan, Xia Congcong, Yu Qingqing, Tian Kangli, Li Yankui, Liu Enqi, Xu Baohui, Miyata Masaaki, Wang Rong, Zhao Sihai

机构信息

Institute of Cardiovascular Science, Translational Medicine Institute, Xi'an Jiaotong University Health Science Center, Xi'an, China.

Department of Vascular Surgery, The Second Hospital of Tianjin Medical University, Tianjin, China.

出版信息

Front Cardiovasc Med. 2023 Mar 15;10:1092555. doi: 10.3389/fcvm.2023.1092555. eCollection 2023.

Abstract

AIM

Signal transducer and activator of transcription (STAT) signaling is critical for the pathogenesis of abdominal aortic aneurysms (AAAs). Though protein inhibitor of activated STAT3 (PIAS3) negatively modulates STAT3 activity, but its role in AAA disease remains undefined.

METHOD

AAAs were induced in PIAS3 deficient (PIAS3) and wild type (PIAS3) male mice transient intra-aortic elastase infusion. AAAs were assessed by measurements of infrarenal aortic external diameters prior to (day 0) and 14 days after elastase infusion. Characteristic aneurysmal pathologies were evaluated by histopathology.

RESULTS

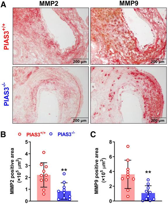
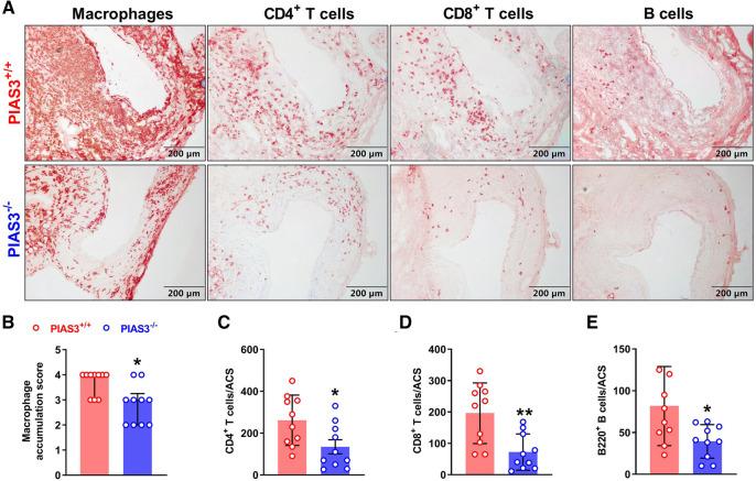
Fourteen days following elastase infusion, aneurysmal aortic diameter was reduced by an approximately 50% in PIAS3 as compared to PIAS3 mice. On histological analyses, PIAS3 mice showed less medial elastin degradation (media score: 2.5) and smooth muscle cell loss (media score: 3.0) than those in PIAS3 mice (media score: 4 for both elastin and SMC destruction). Aortic wall leukocyte accumulation including macrophages, CD4 T cells, CD8 T cells and B cells as well as mural neovessel formation were significantly reduced in PIAS3 as compared to PIAS3 mice. Additionally, PIAS3 deficiency also downregulated the expression levels of matrix metalloproteinases 2 and 9 by 61% and 70%, respectively, in aneurysmal lesion.

CONCLUSION

PIAS3 deficiency ameliorated experimental AAAs in conjunction with reduced medial elastin degradation and smooth muscle cell depletion, mural leukocyte accumulation and angiogenesis.

摘要

目的

信号转导和转录激活因子(STAT)信号传导对于腹主动脉瘤(AAA)的发病机制至关重要。尽管活化STAT3蛋白抑制剂(PIAS3)可负向调节STAT3活性,但其在AAA疾病中的作用仍不明确。

方法

通过向PIAS3基因缺陷(PIAS3-/-)和野生型(PIAS3+/+)雄性小鼠体内短暂主动脉内输注弹性蛋白酶来诱导AAA。在弹性蛋白酶输注前(第0天)和输注后14天,通过测量肾下腹主动脉外径来评估AAA。通过组织病理学评估特征性动脉瘤病变。

结果

弹性蛋白酶输注14天后,与PIAS3+/+小鼠相比,PIAS3-/-小鼠的动脉瘤主动脉直径减少了约50%。组织学分析显示,与PIAS3+/+小鼠(弹性蛋白和平滑肌细胞破坏的中层评分均为4)相比,PIAS3-/-小鼠的中层弹性蛋白降解较少(中层评分:2.5)和平滑肌细胞丢失较少(中层评分:3.0)。与PIAS3+/+小鼠相比,PIAS3-/-小鼠的主动脉壁白细胞积聚(包括巨噬细胞、CD4 T细胞、CD8 T细胞和B细胞)以及壁内新血管形成明显减少。此外,PIAS3基因缺陷还使动脉瘤病变中基质金属蛋白酶2和9的表达水平分别下调了61%和70%。

结论

PIAS3基因缺陷改善了实验性AAA,同时减少了中层弹性蛋白降解、平滑肌细胞耗竭、壁内白细胞积聚和血管生成。

https://cdn.ncbi.nlm.nih.gov/pmc/blobs/7f2b/10050368/9602ee64a06f/fcvm-10-1092555-g001.jpg

文献检索

告别复杂PubMed语法,用中文像聊天一样搜索,搜遍4000万医学文献。AI智能推荐,让科研检索更轻松。

立即免费搜索

文件翻译

保留排版,准确专业,支持PDF/Word/PPT等文件格式,支持 12+语言互译。

免费翻译文档

深度研究

AI帮你快速写综述,25分钟生成高质量综述,智能提取关键信息,辅助科研写作。

立即免费体验