Suppr超能文献

Dll1 静息肿瘤干细胞通过 NF-κB 生存途径驱动乳腺癌的化疗耐药性。

Dll1 quiescent tumor stem cells drive chemoresistance in breast cancer through NF-κB survival pathway.

机构信息

Department of Biomedical Sciences, University of Pennsylvania, Philadelphia, PA, 19104, USA.

Department of Cancer Biology, Perelman School of Medicine, University of Pennsylvania, Philadelphia, PA, 19104, USA.

出版信息

Nat Commun. 2021 Jan 18;12(1):432. doi: 10.1038/s41467-020-20664-5.

Abstract

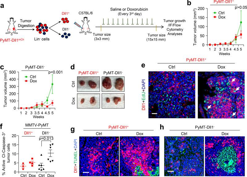
Development of chemoresistance in breast cancer patients greatly increases mortality. Thus, understanding mechanisms underlying breast cancer resistance to chemotherapy is of paramount importance to overcome this clinical challenge. Although activated Notch receptors have been associated with chemoresistance in cancer, the specific Notch ligands and their molecular mechanisms leading to chemoresistance in breast cancer remain elusive. Using conditional knockout and reporter mouse models, we demonstrate that tumor cells expressing the Notch ligand Dll1 is important for tumor growth and metastasis and bear similarities to tumor-initiating cancer cells (TICs) in breast cancer. RNA-seq and ATAC-seq using reporter models and patient data demonstrated that NF-κB activation is downstream of Dll1 and is associated with a chemoresistant phenotype. Finally, pharmacological blocking of Dll1 or NF-κB pathway completely sensitizes Dll1 tumors to chemotherapy, highlighting therapeutic avenues for chemotherapy resistant breast cancer patients in the near future.

摘要

乳腺癌患者的化疗耐药性的发展大大增加了死亡率。因此,了解乳腺癌对化疗耐药的机制对于克服这一临床挑战至关重要。尽管激活的 Notch 受体与癌症的化疗耐药性有关,但导致乳腺癌化疗耐药的特定 Notch 配体及其分子机制仍不清楚。使用条件性敲除和报告基因小鼠模型,我们证明表达 Notch 配体 Dll1 的肿瘤细胞对于肿瘤生长和转移很重要,并且与乳腺癌中的肿瘤起始癌细胞(TICs)具有相似性。使用报告基因模型和患者数据的 RNA-seq 和 ATAC-seq 表明,NF-κB 的激活是 Dll1 的下游,并且与化疗耐药表型相关。最后,Dll1 或 NF-κB 通路的药理学阻断可使 Dll1 肿瘤完全对化疗敏感,这为未来不久的化疗耐药性乳腺癌患者提供了治疗途径。

https://cdn.ncbi.nlm.nih.gov/pmc/blobs/e7d0/7813834/ee2e382f563a/41467_2020_20664_Fig1_HTML.jpg

文献AI研究员

20分钟写一篇综述,助力文献阅读效率提升50倍。

立即体验

用中文搜PubMed

大模型驱动的PubMed中文搜索引擎

马上搜索

文档翻译

学术文献翻译模型,支持多种主流文档格式。

立即体验