Institute of Soil and Water Conservation, Northwest A&F University, Yangling 712100, P.R. China.
J Microbiol Biotechnol. 2023 Jun 28;33(6):760-770. doi: 10.4014/jmb.2211.11032. Epub 2023 Mar 31.
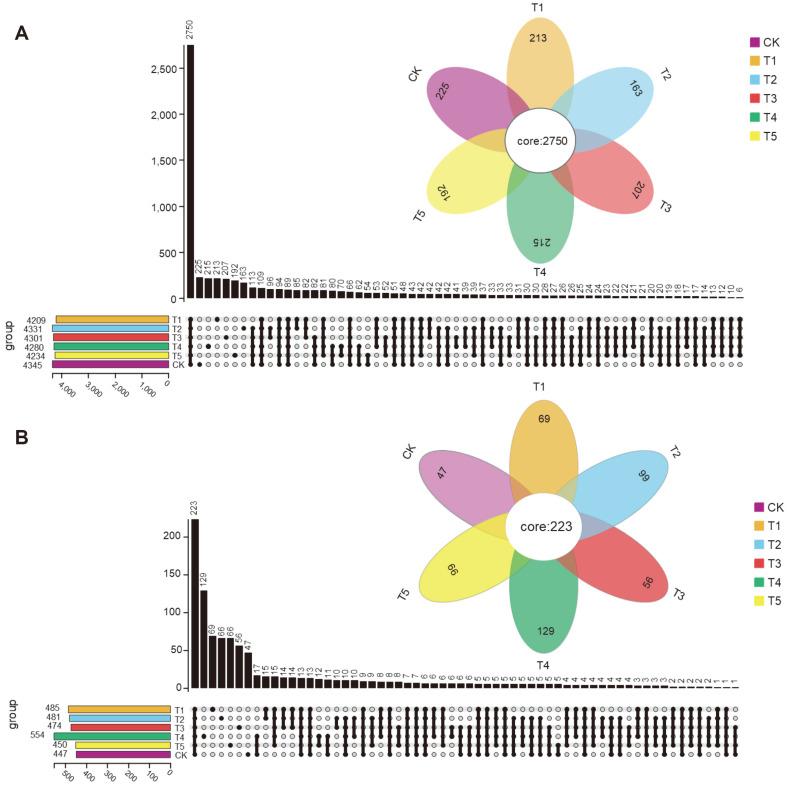
Continuous cropping obstacles have become a serious factor restricting sustainable development in modern agriculture, while companion planting is one of the most common and effective methods for solving this problem. Here, we monitored the effects of companion planting on soil fertility and the microbial community distribution pattern in pepper monoculture and companion plantings. Soil microbial communities were analyzed using high-throughput sequencing technology. Companion plants included garlic (T1), oat (T2), cabbage (T3), celery (T4), and white clover (T5). The results showed that compared with the monoculture system, companion planting significantly increased the activities of soil urease (except for T5) and sucrase, but decreased catalase activity. In addition, T2 significantly improved microbial diversity (Shannon index) while T1 resulted in a decrease of bacterial OTUs and an increase of fungal OTUs. Companion planting also significantly changed soil microbial community structures and compositions. Correlation analysis showed that soil enzyme activities were closely correlated with bacterial and fungal community structures. Moreover, the companion system weakened the complexity of microbial networks. These findings indicated that companion plants can provide nutrition to microbes and weaken the competition among them, which offers a theoretical basis and data for further research into methods for reducing continuous cropping obstacles in agriculture.
连作障碍已成为现代农业可持续发展的严重制约因素,而间作是解决这一问题最常用、最有效的方法之一。本研究监测了间作对辣椒单作和间作种植土壤肥力及微生物群落分布格局的影响。采用高通量测序技术分析土壤微生物群落。间作植物包括大蒜(T1)、燕麦(T2)、白菜(T3)、芹菜(T4)和白三叶草(T5)。结果表明,与单作系统相比,间作显著提高了土壤脲酶(T5 除外)和蔗糖酶活性,但降低了过氧化氢酶活性。此外,T2 显著提高了微生物多样性(香农指数),而 T1 则减少了细菌 OTUs 并增加了真菌 OTUs。间作还显著改变了土壤微生物群落结构和组成。相关性分析表明,土壤酶活性与细菌和真菌群落结构密切相关。此外,间作系统减弱了微生物网络的复杂性。这些发现表明,间作植物可以为微生物提供营养,并减弱它们之间的竞争,为进一步研究减少农业连作障碍的方法提供了理论依据和数据支持。