Suppr超能文献

细胞内细菌和单链 RNA 病毒感染中的 A-to-I RNA 编辑特征。

Host A-to-I RNA editing signatures in intracellular bacterial and single-strand RNA viral infections.

机构信息

Laboratory of Genomic and Precision Medicine, Wuxi School of Medicine, Jiangnan University, Wuxi, Jiangsu, China.

Joint Primate Research Center for Chronic Diseases, Institute of Zoology of Guangdong Academy of Science, Jiangnan University, Wuxi, Jiangsu, China.

出版信息

Front Immunol. 2023 Apr 4;14:1121096. doi: 10.3389/fimmu.2023.1121096. eCollection 2023.

Abstract

BACKGROUND

Microbial infection is accompanied by remodeling of the host transcriptome. Involvement of A-to-I RNA editing has been reported during viral infection but remains to be elucidated during intracellular bacterial infections.

RESULTS

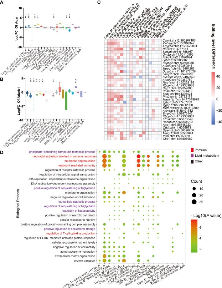
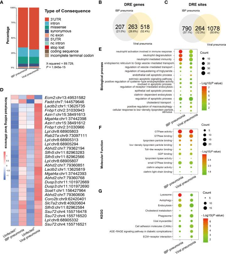
Herein we analyzed A-to-I RNA editing during intracellular bacterial infections based on 18 RNA-Seq datasets of 210 mouse samples involving 7 tissue types and 8 intracellular bacterial pathogens (IBPs), and identified a consensus signature of RNA editing for IBP infections, mainly involving neutrophil-mediated innate immunity and lipid metabolism. Further comparison of host RNA editing patterns revealed remarkable similarities between pneumonia caused by IBPs and single-strand RNA (ssRNA) viruses, such as altered editing enzyme expression, editing site numbers, and levels. In addition, functional enrichment analysis of genes with RNA editing highlighted that the Rab GTPase family played a common and vital role in the host immune response to IBP and ssRNA viral infections, which was indicated by the consistent up-regulated RNA editing of Ras-related protein Rab27a. Nevertheless, dramatic differences between IBP and viral infections were also observed, and clearly distinguished the two types of intracellular infections.

CONCLUSION

Our study showed transcriptome-wide host A-to-I RNA editing alteration during IBP and ssRNA viral infections. By identifying and comparing consensus signatures of host A-to-I RNA editing, our analysis implicates the importance of host A-to-I RNA editing during these infections and provides new insights into the diagnosis and treatment of infectious diseases.

摘要

背景

微生物感染伴随着宿主转录组的重塑。在病毒感染过程中已报道了 A-to-I RNA 编辑的参与,但在细胞内细菌感染过程中仍有待阐明。

结果

本文基于涉及 7 种组织类型和 8 种细胞内细菌病原体(IBP)的 210 个小鼠样本的 18 个 RNA-Seq 数据集,分析了细胞内细菌感染过程中的 A-to-I RNA 编辑,鉴定了 IBP 感染的 RNA 编辑一致特征,主要涉及中性粒细胞介导的先天免疫和脂质代谢。宿主 RNA 编辑模式的进一步比较揭示了 IBP 和单链 RNA(ssRNA)病毒引起的肺炎之间惊人的相似性,例如编辑酶表达、编辑位点数量和水平的改变。此外,具有 RNA 编辑的基因功能富集分析强调了 Rab GTPase 家族在宿主对 IBP 和 ssRNA 病毒感染的免疫反应中发挥着共同而至关重要的作用,这是 Ras 相关蛋白 Rab27a 的 RNA 编辑一致上调所表明的。然而,IBP 和病毒感染之间也观察到了显著的差异,明确区分了这两种类型的细胞内感染。

结论

本研究显示了 IBP 和 ssRNA 病毒感染过程中宿主全转录组范围内的 A-to-I RNA 编辑改变。通过鉴定和比较宿主 A-to-I RNA 编辑的一致特征,我们的分析表明宿主 A-to-I RNA 编辑在这些感染过程中的重要性,并为传染病的诊断和治疗提供了新的见解。

https://cdn.ncbi.nlm.nih.gov/pmc/blobs/c4ea/10112020/6d535c4b39bd/fimmu-14-1121096-g001.jpg

文献AI研究员

20分钟写一篇综述,助力文献阅读效率提升50倍。

立即体验

用中文搜PubMed

大模型驱动的PubMed中文搜索引擎

马上搜索

文档翻译

学术文献翻译模型,支持多种主流文档格式。

立即体验