Suppr超能文献

来自脂肪干细胞的原弹性蛋白预处理外泌体可改善软骨基质合成并缓解骨关节炎。

Tropoelastin-Pretreated Exosomes from Adipose-Derived Stem Cells Improve the Synthesis of Cartilage Matrix and Alleviate Osteoarthritis.

作者信息

Meng Shuo, Tang Cong, Deng Muhai, Yuan Jie, Fan Yanli, Gao Shasha, Feng Yong, Yang Junjun, Chen Cheng

机构信息

College of Medical Informatics, Chongqing Medical University, Chongqing 400016, China.

Department of Orthopaedic Surgery, Chongqing Emergency Medical Center, Chongqing University Central Hospital, Chongqing 400014, China.

出版信息

J Funct Biomater. 2023 Apr 6;14(4):203. doi: 10.3390/jfb14040203.

Abstract

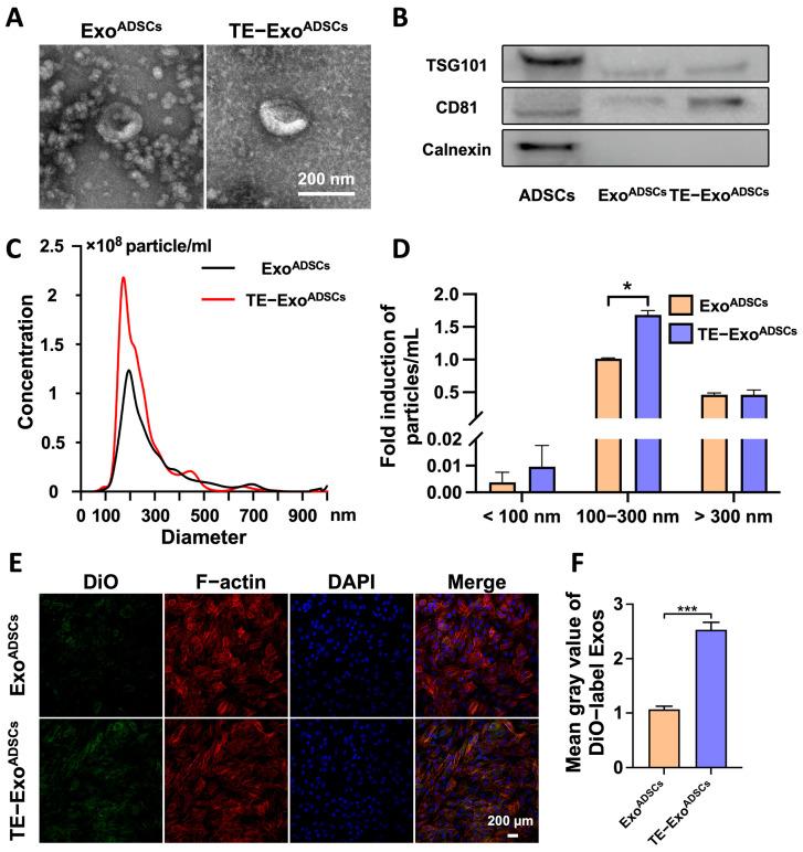
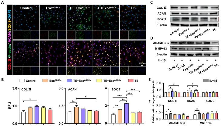
Mesenchymal stem cells (MSCs) have recently been widely used to treat osteoarthritis (OA). Our prior research shows that tropoelastin (TE) increases MSC activity and protects knee cartilage from OA-related degradation. The underlying mechanism might be that TE regulates the paracrine of MSCs. Exosomes (Exos), the paracrine secretion of MSCs, have been found to protect chondrocytes, reduce inflammation, and preserve the cartilage matrix. In this study, we used Exos derived from TE-pretreated adipose-derived stem cells (ADSCs) (TE-Exo) as an injection medium, and compared it with Exos derived from unpretreated ADSCs (Exo). We found that TE-Exo could effectively enhance the matrix synthesis of chondrocytes in vitro. Moreover, TE pretreatment increased the ability of ADSCs to secrete Exos. In addition, compared with Exo, TE-Exo exhibited therapeutic effects in the anterior cruciate ligament transection (ACLT)-induced OA model. Further, we observed that TE altered the microRNA expression in Exo and identified one differentially upregulated microRNA: miR-451-5p. In conclusion, TE-Exo helped maintain the chondrocyte phenotype in vitro, and promoted cartilage repair in vivo. These therapeutic effects might be related with the altered expression of miR-451-5p in the Exo. Thus, the intra-articular delivery of Exos derived from ADSCs with TE pretreatment could be a new approach to treat OA.

摘要

间充质干细胞(MSCs)近来被广泛用于治疗骨关节炎(OA)。我们之前的研究表明,原弹性蛋白(TE)可增强MSCs活性,并保护膝关节软骨免受OA相关的降解。潜在机制可能是TE调节MSCs的旁分泌。已发现作为MSCs旁分泌产物的外泌体(Exos)可保护软骨细胞、减轻炎症并维持软骨基质。在本研究中,我们将源自经TE预处理的脂肪来源干细胞(ADSCs)的外泌体(TE-Exo)用作注射介质,并将其与源自未经预处理的ADSCs的外泌体(Exo)进行比较。我们发现TE-Exo可在体外有效增强软骨细胞的基质合成。此外,TE预处理提高了ADSCs分泌外泌体的能力。另外,与Exo相比,TE-Exo在前交叉韧带横断(ACLT)诱导的OA模型中表现出治疗效果。此外,我们观察到TE改变了外泌体中的微小RNA表达,并鉴定出一种差异上调的微小RNA:miR-451-5p。总之,TE-Exo有助于在体外维持软骨细胞表型,并在体内促进软骨修复。这些治疗效果可能与外泌体中miR-451-5p表达的改变有关。因此,经TE预处理的源自ADSCs的外泌体关节内递送可能是一种治疗OA的新方法。

https://cdn.ncbi.nlm.nih.gov/pmc/blobs/f312/10143921/07d35828996d/jfb-14-00203-g001.jpg

文献检索

告别复杂PubMed语法,用中文像聊天一样搜索,搜遍4000万医学文献。AI智能推荐,让科研检索更轻松。

立即免费搜索

文件翻译

保留排版,准确专业,支持PDF/Word/PPT等文件格式,支持 12+语言互译。

免费翻译文档

深度研究

AI帮你快速写综述,25分钟生成高质量综述,智能提取关键信息,辅助科研写作。

立即免费体验