Suppr超能文献

石油工业设施中的有效生物腐蚀控制:用于监测采出水中微生物群落的16S rRNA基因宏条形码分析

Effective Biocorrosive Control in Oil Industry Facilities: 16S rRNA Gene Metabarcoding for Monitoring Microbial Communities in Produced Water.

作者信息

Dutra Joyce, García Glen, Gomes Rosimeire, Cardoso Mariana, Côrtes Árley, Silva Tales, de Jesus Luís, Rodrigues Luciano, Freitas Andria, Waldow Vinicius, Laguna Juliana, Campos Gabriela, Américo Monique, Akamine Rubens, de Sousa Maíra, Groposo Claudia, Figueiredo Henrique, Azevedo Vasco, Góes-Neto Aristóteles

机构信息

Department of Microbiology, Institute of Biological Sciences, Federal University of Minas Gerais, Belo Horizonte 31270-901, MG, Brazil.

Department of Genetics Ecology and Evolution, Institute of Biological Sciences, Federal University of Minas Gerais, Belo Horizonte 31270-901, MG, Brazil.

出版信息

Microorganisms. 2023 Mar 27;11(4):846. doi: 10.3390/microorganisms11040846.

Abstract

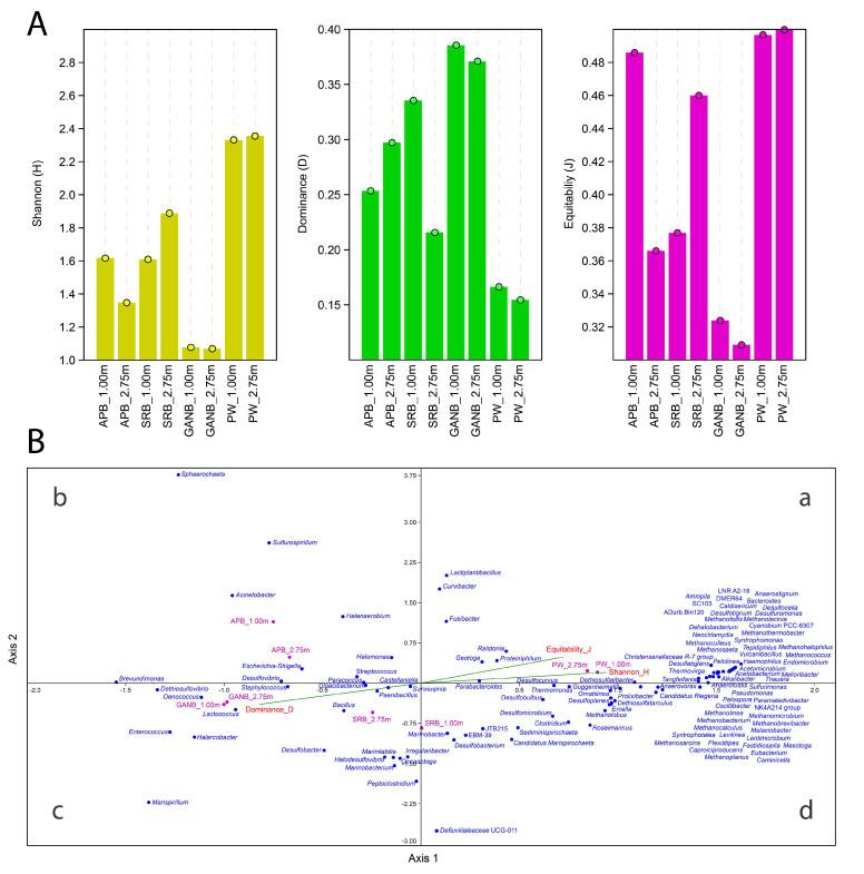
Microbiologically influenced corrosion (MIC) or biocorrosion is a complex biological and physicochemical process, Strategies for monitoring MIC are frequently based on microbial cultivation methods, while microbiological molecular methods (MMM) are not well-established in the oil industry in Brazil. Thus, there is a high demand for the development of effective protocols for monitoring biocorrosion with MMM. The main aim of our study was to analyze the physico-chemi- cal features of microbial communities occurring in produced water (PW) and in enrichment cultures in oil pipelines of the petroleum industry. In order to obtain strictly comparable results, the same samples were used for both culturing and metabarcoding. PW samples displayed higher phylogenetic diversity of bacteria and archaea whereas PW enrichments cultures showed higher dominance of bacterial MIC-associated genera. All samples had a core community composed of 19 distinct genera, with MIC-associated as the dominant genus. We observed significant associations between the PW and cultured PW samples, with a greater number of associations found between the cultured sulfate-reducing bacteria (SRB) samples and the uncultured PW samples. When evaluating the correlation between the physicochemical characteristics of the environment and the microbiota of the uncultivated samples, we suggest that the occurrence of anaerobic digestion metabolism can be characterized by well-defined phases. Therefore, the detection of microorganisms in uncultured PW by metabarcoding, along with physi-cochemical characterization, can be a more efficient method compared to the culturing method, as it is a less laborious and cost-effective method for monitoring MIC microbial agents in oil industry facilities.

摘要

微生物影响的腐蚀(MIC)或生物腐蚀是一个复杂的生物和物理化学过程。监测MIC的策略通常基于微生物培养方法,而微生物分子方法(MMM)在巴西石油工业中尚未得到充分确立。因此,迫切需要开发利用MMM监测生物腐蚀的有效方案。我们研究的主要目的是分析石油工业生产水(PW)和输油管道富集培养物中微生物群落的物理化学特征。为了获得严格可比的结果,相同的样品用于培养和元条形码分析。PW样品显示出细菌和古菌更高的系统发育多样性,而PW富集培养物显示出与细菌MIC相关属更高的优势度。所有样品都有一个由19个不同属组成的核心群落,其中与MIC相关的属占主导地位。我们观察到PW和培养的PW样品之间存在显著关联,在培养的硫酸盐还原菌(SRB)样品和未培养的PW样品之间发现了更多的关联。在评估环境的物理化学特征与未培养样品的微生物群之间的相关性时,我们认为厌氧消化代谢的发生可以通过明确的阶段来表征。因此,与培养方法相比,通过元条形码分析检测未培养PW中的微生物以及进行物理化学表征可能是一种更有效的方法,因为它是一种监测石油工业设施中MIC微生物剂的省力且经济高效的方法。

https://cdn.ncbi.nlm.nih.gov/pmc/blobs/6479/10141917/a5a40fe18f98/microorganisms-11-00846-g001.jpg

文献AI研究员

20分钟写一篇综述,助力文献阅读效率提升50倍。

立即体验

用中文搜PubMed

大模型驱动的PubMed中文搜索引擎

马上搜索

文档翻译

学术文献翻译模型,支持多种主流文档格式。

立即体验