Suppr超能文献

基于 PPG 的无袖带血压估计方法,利用心血管动力学。

A PPG-Based Calibration-Free Cuffless Blood Pressure Estimation Method Using Cardiovascular Dynamics.

机构信息

School of Electrical Engineering and Computer Science, University of Ottawa, Ottawa, ON K1N 6N5, Canada.

出版信息

Sensors (Basel). 2023 Apr 21;23(8):4145. doi: 10.3390/s23084145.

Abstract

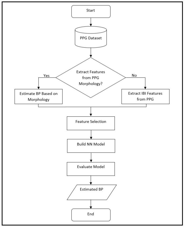
Traditional cuff-based sphygmomanometers for measuring blood pressure can be uncomfortable and particularly unsuitable to use during sleep. A proposed alternative method uses dynamic changes in the pulse waveform over short intervals and replaces calibration with information from photoplethysmogram (PPG) morphology to provide a calibration-free approach using a single sensor. Results from 30 patients show a high correlation of 73.64% for systolic blood pressure (SBP) and 77.72% for diastolic blood pressure (DBP) between blood pressure estimated with the PPG morphology features and the calibration method. This suggests that the PPG morphology features could replace the calibration stage for a calibration-free method with similar accuracy. Applying the proposed methodology on 200 patients and testing on 25 new patients resulted in a mean error (ME) of -0.31 mmHg, a standard deviation of error (SDE) of 4.89 mmHg, a mean absolute error (MAE) of 3.32 mmHg for DBP and an ME of -4.02 mmHg, an SDE of 10.40 mmHg, and an MAE of 7.41 mmHg for SBP. These results support the potential for using a PPG signal for calibration-free cuffless blood pressure estimation and improving accuracy by adding information from cardiovascular dynamics to different methods in the cuffless blood pressure monitoring field.

摘要

传统的基于袖带的血压计在测量血压时可能会让人感到不适,特别是在睡眠时使用尤其不合适。一种被提出的替代方法是使用脉搏波在短时间内的动态变化,并通过光电容积脉搏波图 (PPG) 形态学的信息来代替校准,从而提供一种使用单个传感器的免校准方法。来自 30 名患者的结果表明,使用 PPG 形态特征估计的血压与校准方法之间的收缩压 (SBP) 相关性高达 73.64%,舒张压 (DBP) 相关性高达 77.72%。这表明 PPG 形态特征可以替代校准阶段,实现具有类似准确性的免校准方法。在 200 名患者上应用所提出的方法并在 25 名新患者上进行测试,结果显示 DBP 的平均误差 (ME) 为-0.31mmHg,误差标准差 (SDE) 为 4.89mmHg,平均绝对误差 (MAE) 为 3.32mmHg,SBP 的 ME 为-4.02mmHg,SDE 为 10.40mmHg,MAE 为 7.41mmHg。这些结果支持使用 PPG 信号进行免袖带血压估计的潜力,并通过向无袖带血压监测领域中的不同方法添加心血管动力学信息来提高准确性。

https://cdn.ncbi.nlm.nih.gov/pmc/blobs/df50/10146008/f69773e93343/sensors-23-04145-g001.jpg

文献检索

告别复杂PubMed语法,用中文像聊天一样搜索,搜遍4000万医学文献。AI智能推荐,让科研检索更轻松。

立即免费搜索

文件翻译

保留排版,准确专业,支持PDF/Word/PPT等文件格式,支持 12+语言互译。

免费翻译文档

深度研究

AI帮你快速写综述,25分钟生成高质量综述,智能提取关键信息,辅助科研写作。

立即免费体验