Suppr超能文献

C9ORF72基因敲低引发小鼠出现类似额颞叶痴呆的症状和细胞病变。

C9ORF72 knockdown triggers FTD-like symptoms and cell pathology in mice.

作者信息

Lopez-Herdoiza Maria-Belen, Bauché Stephanie, Wilmet Baptiste, Le Duigou Caroline, Roussel Delphine, Frah Magali, Béal Jonas, Devely Gabin, Boluda Susana, Frick Petra, Bouteiller Delphine, Dussaud Sébastien, Guillabert Pierre, Dalle Carine, Dumont Magali, Camuzat Agnes, Saracino Dario, Barbier Mathieu, Bruneteau Gaelle, Ravassard Phillippe, Neumann Manuela, Nicole Sophie, Le Ber Isabelle, Brice Alexis, Latouche Morwena

机构信息

Institut du Cerveau-Paris Brain Institute-ICM, Inserm, CNRS, Paris, France.

German Center for Neurodegenerative Diseases (DZNE), Tübingen, Germany.

出版信息

Front Cell Neurosci. 2023 Apr 17;17:1155929. doi: 10.3389/fncel.2023.1155929. eCollection 2023.

Abstract

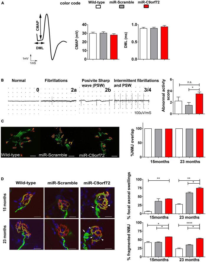
The GGGGCC intronic repeat expansion within is the most common genetic cause of ALS and FTD. This mutation results in toxic gain of function through accumulation of expanded RNA foci and aggregation of abnormally translated dipeptide repeat proteins, as well as loss of function due to impaired transcription of . A number of and models of gain and loss of function effects have suggested that both mechanisms synergize to cause the disease. However, the contribution of the loss of function mechanism remains poorly understood. We have generated C9ORF72 knockdown mice to mimic C9-FTD/ALS patients haploinsufficiency and investigate the role of this loss of function in the pathogenesis. We found that decreasing C9ORF72 leads to anomalies of the autophagy/lysosomal pathway, cytoplasmic accumulation of TDP-43 and decreased synaptic density in the cortex. Knockdown mice also developed FTD-like behavioral deficits and mild motor phenotypes at a later stage. These findings show that C9ORF72 partial loss of function contributes to the damaging events leading to C9-FTD/ALS.

摘要

内含子中的GGGGCC重复序列扩增是肌萎缩侧索硬化症(ALS)和额颞叶痴呆(FTD)最常见的遗传病因。这种突变通过扩增的RNA病灶积累、异常翻译的二肽重复蛋白聚集导致功能毒性获得,以及因[相关基因]转录受损导致功能丧失。许多功能获得和功能丧失效应的细胞和动物模型表明,这两种机制协同作用导致疾病。然而,功能丧失机制的作用仍知之甚少。我们已生成C9ORF72基因敲低小鼠,以模拟C9-FTD/ALS患者的单倍体不足,并研究这种功能丧失在发病机制中的作用。我们发现,降低C9ORF72会导致自噬/溶酶体途径异常、TDP-43在细胞质中积累以及皮质突触密度降低。基因敲低小鼠在后期还出现了类似FTD的行为缺陷和轻度运动表型。这些发现表明,C9ORF72的部分功能丧失促成了导致C9-FTD/ALS的损伤事件。

https://cdn.ncbi.nlm.nih.gov/pmc/blobs/7192/10149765/b71dd684a7a9/fncel-17-1155929-g001.jpg

文献检索

告别复杂PubMed语法,用中文像聊天一样搜索,搜遍4000万医学文献。AI智能推荐,让科研检索更轻松。

立即免费搜索

文件翻译

保留排版,准确专业,支持PDF/Word/PPT等文件格式,支持 12+语言互译。

免费翻译文档

深度研究

AI帮你快速写综述,25分钟生成高质量综述,智能提取关键信息,辅助科研写作。

立即免费体验