Butowska Kamila, Han Xuexiang, Gong Ningqiang, El-Mayta Rakan, Haley Rebecca M, Xue Lulu, Zhong Wenqun, Guo Wei, Wang Karin, Mitchell Michael J
Department of Bioengineering, University of Pennsylvania, Philadelphia, PA 19104, USA.
Intercollegiate Faculty of Biotechnology, University of Gdańsk & Medical University of Gdańsk, Gdańsk 80-307, Poland.
Acta Pharm Sin B. 2023 Apr;13(4):1429-1437. doi: 10.1016/j.apsb.2022.07.011. Epub 2022 Jul 21.
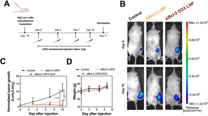
Evasion of apoptosis is a hallmark of cancer, attributed in part to overexpression of the anti-apoptotic protein B-cell lymphoma 2 (Bcl-2). In a variety of cancer types, including lymphoma, Bcl-2 is overexpressed. Therapeutic targeting of Bcl-2 has demonstrated efficacy in the clinic and is the subject of extensive clinical testing in combination with chemotherapy. Therefore, the development of co-delivery systems for Bcl-2 targeting agents, such as small interfering RNA (siRNA), and chemotherapeutics, such as doxorubicin (DOX), holds promise for enabling combination cancer therapies. Lipid nanoparticles (LNPs) are a clinically advanced nucleic acid delivery system with a compact structure suitable for siRNA encapsulation and delivery. Inspired by ongoing clinical trials of albumin-hitchhiking doxorubicin prodrugs, here we developed a DOX-siRNA co-delivery strategy conjugation of doxorubicin to the surface of siRNA-loaded LNPs. Our optimized LNPs enabled potent knockdown of Bcl-2 and efficient delivery of DOX into the nucleus of Burkitts' lymphoma (Raji) cells, leading to effective inhibition of tumor growth in a mouse model of lymphoma. Based on these results, our LNPs may provide a platform for the co-delivery of various nucleic acids and DOX for the development of new combination cancer therapies.
逃避细胞凋亡是癌症的一个标志,部分归因于抗凋亡蛋白B细胞淋巴瘤2(Bcl-2)的过表达。在包括淋巴瘤在内的多种癌症类型中,Bcl-2均有过表达。对Bcl-2进行治疗性靶向已在临床上显示出疗效,并且是与化疗联合进行广泛临床试验的主题。因此,开发用于Bcl-2靶向剂(如小干扰RNA(siRNA))和化疗药物(如阿霉素(DOX))的共递送系统,有望实现联合癌症治疗。脂质纳米颗粒(LNP)是一种临床上先进的核酸递送系统,其结构紧凑,适合于siRNA的封装和递送。受白蛋白搭载阿霉素前药正在进行的临床试验启发,我们在此开发了一种DOX-siRNA共递送策略——将阿霉素与负载siRNA的LNP表面偶联。我们优化后的LNP能够有效敲低Bcl-2,并将DOX高效递送至伯基特淋巴瘤(Raji)细胞的细胞核,从而在淋巴瘤小鼠模型中有效抑制肿瘤生长。基于这些结果,我们的LNP可能为开发新的联合癌症疗法提供一个用于共递送各种核酸和DOX的平台。