Martínez-Cuesta Ruben, Conlon Robert, Wang Mutian, Blanco-Romero Esther, Durán David, Redondo-Nieto Miguel, Dowling David, Garrido-Sanz Daniel, Martin Marta, Germaine Kieran, Rivilla Rafael
Departamento de Biología, Universidad Autónoma de Madrid, Madrid, Spain.
EnviroCore, Dargan Research Centre, South East Technological University, Carlow, Ireland.
Front Microbiol. 2023 Apr 21;14:1158130. doi: 10.3389/fmicb.2023.1158130. eCollection 2023.
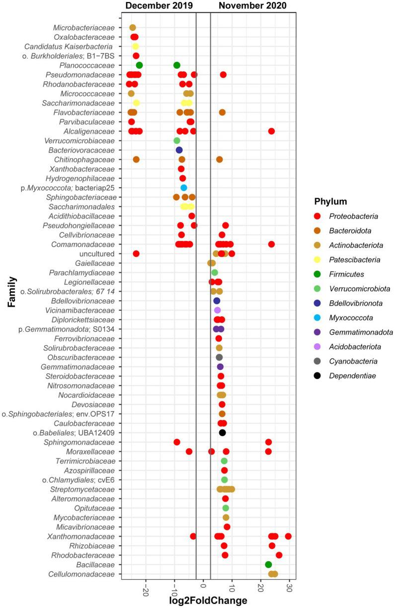
Ecopiling is a method for biodegradation of hydrocarbons in soils. It derives from Biopiles, but phytoremediation is added to biostimulation with nitrogen fertilization and bioaugmentation with local bacteria. We have constructed seven Ecopiles with soil heavily polluted with hydrocarbons in Carlow (Ireland). The aim of the study was to analyze changes in the microbial community during ecopiling. In the course of 18 months of remediation, total petroleum hydrocarbons values decreased in 99 and 88% on average for aliphatics and aromatics, respectively, indicating a successful biodegradation. Community analysis showed that bacterial alfa diversity (Shannon Index), increased with the degradation of hydrocarbons, starting at an average value of 7.59 and ending at an average value of 9.38. Beta-diversity analysis, was performed using Bray-Curtis distances and PCoA ordination, where the two first principal components (PCs) explain the 17 and 14% of the observed variance, respectively. The results show that samples tend to cluster by sampling time instead of by Ecopile. This pattern is supported by the hierarchical clustering analysis, where most samples from the same timepoint clustered together. We used DSeq2 to determine the differential abundance of bacterial populations in Ecopiles at the beginning and the end of the treatment. While TPHs degraders are more abundant at the start of the experiment, these populations are substituted by bacterial populations typical of clean soils by the end of the biodegradation process. Similar results are found for the fungal community, indicating that the microbial community follows a succession along the process. This succession starts with a TPH degraders or tolerant enriched community, and finish with a microbial community typical of clean soils.
生态堆肥是一种用于土壤中碳氢化合物生物降解的方法。它源自生物堆,但在生物刺激中添加了氮肥植物修复,并使用当地细菌进行生物强化。我们在卡洛(爱尔兰)用受碳氢化合物严重污染的土壤构建了七个生态堆。该研究的目的是分析生态堆肥过程中微生物群落的变化。在18个月的修复过程中,脂肪族和芳香族的总石油烃值平均分别下降了99%和88%,表明生物降解成功。群落分析表明,细菌的阿尔法多样性(香农指数)随着碳氢化合物的降解而增加,起始平均值为7.59,结束时平均值为9.38。使用布雷-柯蒂斯距离和主坐标分析(PCoA)进行贝塔多样性分析,其中前两个主成分(PCs)分别解释了观察到的方差的17%和14%。结果表明,样本倾向于按采样时间聚类,而不是按生态堆聚类。这种模式得到了层次聚类分析的支持,其中来自同一时间点的大多数样本聚集在一起。我们使用DSeq2来确定处理开始和结束时生态堆中细菌种群的差异丰度。虽然在实验开始时TPHs降解菌更为丰富,但在生物降解过程结束时,这些种群被清洁土壤中的典型细菌种群所取代。在真菌群落中也发现了类似的结果,表明微生物群落在这个过程中遵循演替规律。这种演替从一个TPH降解菌或耐受菌富集的群落开始,以清洁土壤中的典型微生物群落结束。