Suppr超能文献

原代培养的成熟人成骨细胞在微器官型培养中分泌 FGF23 和 PTH1-34 调节的骨硬化蛋白。

Mature primary human osteocytes in mini organotypic cultures secrete FGF23 and PTH1-34-regulated sclerostin.

机构信息

Botnar Institute for Musculoskeletal Sciences, Nuffield Department of Orthopaedics Rheumatology and Musculoskeletal Sciences, University of Oxford, Oxford, United Kingdom.

School of Biology, Aristotle University of Thessaloniki, Thessaloniki, Greece.

出版信息

Front Endocrinol (Lausanne). 2023 May 8;14:1167734. doi: 10.3389/fendo.2023.1167734. eCollection 2023.

Abstract

INTRODUCTION

For decades, functional primary human osteocyte cultures have been crucially needed for understanding their role in bone anabolic processes and in endocrine phosphate regulation via the bone-kidney axis. Mature osteocyte proteins (sclerostin, DMP1, Phex and FGF23) play a key role in various systemic diseases and are targeted by successful bone anabolic drugs (anti-sclerostin antibody and teriparatide (PTH1-34)). However, cell lines available to study osteocytes produce very little sclerostin and low levels of mature osteocyte markers. We have developed a primary human 3D organotypic culture system that replicates the formation of mature osteocytes in bone.

METHODS

Primary human osteoblasts were seeded in a fibrinogen / thrombin gel around 3D-printed hanging posts. Following contraction of the gel around the posts, cells were cultured in osteogenic media and conditioned media was collected for analysis of secreted markers of osteocyte formation.

RESULTS

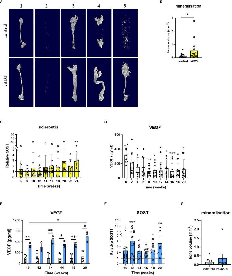
The organoids were viable for at least 6 months, allowing co-culture with different cell types and testing of bone anabolic drugs. Bulk RNAseq data displayed the developing marker trajectory of ossification and human primary osteocyte formation over an initial 8- week period. Vitamin D3 supplementation increased mineralization and sclerostin secretion, while hypoxia and PTH1-34 modulated sclerostin. Our culture system also secreted FGF23, enabling the future development of a bone-kidney-parathyroid-vascular multi-organoid or organ-on-a-chip system to study disease processes and drug effects using purely human cells.

DISCUSSION

This 3D organotypic culture system provides a stable, long-lived, and regulated population of mature human primary osteocytes for a variety of research applications.

摘要

简介

几十年来,人们迫切需要功能性原代人成骨细胞培养物来了解其在骨合成代谢过程中的作用,以及通过骨-肾轴在调节内分泌磷酸盐中的作用。成熟的成骨细胞蛋白(骨硬化蛋白、DMP1、Phex 和 FGF23)在各种系统性疾病中发挥着关键作用,并且是成功的骨合成代谢药物(抗骨硬化蛋白抗体和特立帕肽(PTH1-34))的作用靶点。然而,用于研究成骨细胞的细胞系产生的骨硬化蛋白很少,且成熟的成骨细胞标志物水平也较低。我们开发了一种原代人 3D 器官型培养系统,可复制骨中成骨细胞的成熟过程。

方法

原代人成骨细胞接种在纤维蛋白原/凝血酶凝胶中围绕 3D 打印的悬挂柱。凝胶围绕柱子收缩后,细胞在成骨培养基中培养,并收集条件培养基以分析成骨细胞形成的分泌标志物。

结果

类器官至少存活 6 个月,允许与不同细胞类型共培养,并测试骨合成代谢药物。批量 RNAseq 数据显示了骨化和人原代成骨细胞形成的发育标志物轨迹,在最初的 8 周内。维生素 D3 补充增加了矿化和骨硬化蛋白的分泌,而缺氧和 PTH1-34 调节了骨硬化蛋白。我们的培养系统还分泌了 FGF23,这使得未来能够开发一个骨-肾-甲状旁腺-血管多器官或器官上芯片系统,使用纯人类细胞研究疾病过程和药物作用。

讨论

这种 3D 器官型培养系统为各种研究应用提供了稳定、长期存在且受调控的成熟人原代成骨细胞群体。

https://cdn.ncbi.nlm.nih.gov/pmc/blobs/d821/10200954/0270b13f5684/fendo-14-1167734-g001.jpg

文献AI研究员

20分钟写一篇综述,助力文献阅读效率提升50倍。

立即体验

用中文搜PubMed

大模型驱动的PubMed中文搜索引擎

马上搜索

文档翻译

学术文献翻译模型,支持多种主流文档格式。

立即体验