Suppr超能文献

大蓟分支对人B细胞急性淋巴细胞白血病细胞的抗白血病作用

Anti-Leukemic Effects of Maxim Branch on Human B-Cell Acute Lymphoblastic Leukemia Cells.

作者信息

Kwon Chan-Seong, Lee Ji-Eun, Jeon Byeol-Eun, Woo Ye-Rin, Kim Yun-Seo, Kim Jae-Woo, Park Chae-Jin, Jang Seo-Yun, Kim Sang-Woo

机构信息

Department of Integrated Biological Science, Pusan National University, Busan 46241, Republic of Korea.

Department of Biological Sciences, Pusan National University, Busan 46241, Republic of Korea.

出版信息

Curr Issues Mol Biol. 2023 May 4;45(5):4035-4049. doi: 10.3390/cimb45050257.

Abstract

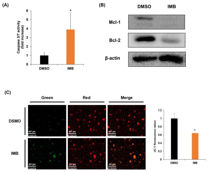
Patients with pediatric B-cell acute lymphoblastic leukemia (B-ALL) have a high survival rate, yet the prognosis of adults and patients with relapsed/refractory disease is relatively poor. Therefore, it is imperative to develop new therapeutic strategies. Here, we screened 100 plant extracts from South Korean Flora and investigated their anti-leukemic effect using CCRF-SB cells as a B-ALL model. The top cytotoxic extract identified in this screening was the Maxim. branch (IMB), which efficiently inhibited the survival and proliferation of CCRF-SB cells, while having minimal to no impact on normal murine bone marrow cells. Mechanistically, the IMB-induced proapoptotic effect involves the increase of caspase 3/7 activity, which was shown to be associated with the disruption of the mitochondrial membrane potential (MMP) through the reduction in antiapoptotic Bcl-2 family expression. IMB also promoted the differentiation of CCRF-SB cells via the upregulation of the expression of differentiation-related genes, PAX5 and IKZF1. Given that resistance to glucocorticoid (GC) is often found in patients with relapsed/refractory ALL, we investigated whether IMB could restore GC sensitivity. IMB synergized GC to enhance apoptotic rate by increasing GC receptor expression and downmodulating mTOR and MAPK signals in CCRF-SB B-ALL cells. These results suggest that IMB has the potential to be a novel candidate for the treatment of B-ALL.

摘要

小儿B细胞急性淋巴细胞白血病(B-ALL)患者的生存率较高,但成人及复发/难治性疾病患者的预后相对较差。因此,开发新的治疗策略势在必行。在此,我们从韩国植物群中筛选了100种植物提取物,并以CCRF-SB细胞作为B-ALL模型研究了它们的抗白血病作用。在此次筛选中确定的细胞毒性最强的提取物是绵枣儿属植物Maxim.的枝条(IMB),它能有效抑制CCRF-SB细胞的存活和增殖,而对正常小鼠骨髓细胞的影响微乎其微。从机制上讲,IMB诱导的促凋亡作用涉及半胱天冬酶3/7活性的增加,这与通过抗凋亡Bcl-2家族表达的降低导致线粒体膜电位(MMP)的破坏有关。IMB还通过上调分化相关基因PAX5和IKZF1的表达促进CCRF-SB细胞的分化。鉴于复发/难治性ALL患者常出现对糖皮质激素(GC)的耐药性,我们研究了IMB是否能恢复GC敏感性。IMB与GC协同作用,通过增加CCRF-SB B-ALL细胞中的GC受体表达并下调mTOR和MAPK信号来提高凋亡率。这些结果表明,IMB有潜力成为治疗B-ALL的新型候选药物。

https://cdn.ncbi.nlm.nih.gov/pmc/blobs/f774/10217017/6222ef303df8/cimb-45-00257-g001.jpg

文献AI研究员

20分钟写一篇综述,助力文献阅读效率提升50倍。

立即体验

用中文搜PubMed

大模型驱动的PubMed中文搜索引擎

马上搜索

文档翻译

学术文献翻译模型,支持多种主流文档格式。

立即体验