Zhong Wen, Zheng Wenhong, Ji Xuying
School of Traditional Chinese Medicine, Southern Medical University, Guangzhou 510515, China.
Department of Physiology, School of Basic Medical Sciences, Key Laboratory of Psychiatric Disorders of Guangdong Province, Guangdong-Hong Kong-Macao Greater Bay Area Center for Brain Science and Brain-Inspired Intelligence, Key Laboratory of Mental Health of the Ministry of Education, Southern Medical University, Guangzhou 510515, China.
Bioengineering (Basel). 2023 May 1;10(5):547. doi: 10.3390/bioengineering10050547.
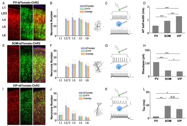
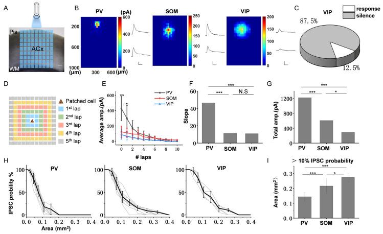
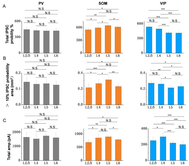
Mental disorders, characterized by the National Institute of Mental Health as disruptions in neural circuitry, currently account for 13% of the global incidence of such disorders. An increasing number of studies suggest that imbalances between excitatory and inhibitory neurons in neural networks may be a crucial mechanism underlying mental disorders. However, the spatial distribution of inhibitory interneurons in the auditory cortex (ACx) and their relationship with excitatory pyramidal cells (PCs) remain elusive. In this study, we employed a combination of optogenetics, transgenic mice, and patch-clamp recording on brain slices to investigate the microcircuit characteristics of different interneurons (PV, SOM, and VIP) and the spatial pattern of inhibitory inhibition across layers 2/3 to 6 in the ACx. Our findings revealed that PV interneurons provide the strongest and most localized inhibition with no cross-layer innervation or layer specificity. Conversely, SOM and VIP interneurons weakly regulate PC activity over a broader range, exhibiting distinct spatial inhibitory preferences. Specifically, SOM inhibitions are preferentially found in deep infragranular layers, while VIP inhibitions predominantly occur in upper supragranular layers. PV inhibitions are evenly distributed across all layers. These results suggest that the input from inhibitory interneurons to PCs manifests in unique ways, ensuring that both strong and weak inhibitory inputs are evenly dispersed throughout the ACx, thereby maintaining a dynamic excitation-inhibition balance. Our findings contribute to understanding the spatial inhibitory characteristics of PCs and inhibitory interneurons in the ACx at the circuit level, which holds significant clinical implications for identifying and targeting abnormal circuits in auditory system diseases.
精神障碍,美国国立精神卫生研究所将其定义为神经回路的紊乱,目前占全球此类障碍发病率的13%。越来越多的研究表明,神经网络中兴奋性神经元和抑制性神经元之间的失衡可能是精神障碍的关键潜在机制。然而,听觉皮层(ACx)中抑制性中间神经元的空间分布及其与兴奋性锥体细胞(PCs)的关系仍然不清楚。在本研究中,我们结合光遗传学、转基因小鼠和脑片膜片钳记录,研究了不同中间神经元(PV、SOM和VIP)的微电路特征以及ACx中从第2/3层到第6层的抑制性抑制的空间模式。我们的研究结果表明,PV中间神经元提供最强且最局部的抑制,没有跨层支配或层特异性。相反,SOM和VIP中间神经元在更广泛的范围内对PC活动进行弱调节,表现出不同的空间抑制偏好。具体而言,SOM抑制优先出现在深层颗粒下层,而VIP抑制主要发生在上层颗粒上层。PV抑制均匀分布在所有层中。这些结果表明,抑制性中间神经元对PCs的输入以独特的方式表现出来,确保强弱抑制性输入均匀分散在整个ACx中,从而维持动态的兴奋-抑制平衡。我们的研究结果有助于在电路水平上理解ACx中PCs和抑制性中间神经元的空间抑制特征,这对识别和靶向听觉系统疾病中的异常电路具有重要的临床意义。