Suppr超能文献

糖酵解调节酶 PFKFB3 作为人类癌症的预后和肿瘤微环境生物标志物。

Glycolytic regulatory enzyme PFKFB3 as a prognostic and tumor microenvironment biomarker in human cancers.

机构信息

Department of Cardiovascular Surgery, Peking University Shenzhen Hospital, Shenzhen, Guangdong, China.

Department of Hepatobiliary Surgery, Peking University Shenzhen Hospital, Shenzhen, Guangdong, China.

出版信息

Aging (Albany NY). 2023 May 30;15(10):4533-4559. doi: 10.18632/aging.204758.

Abstract

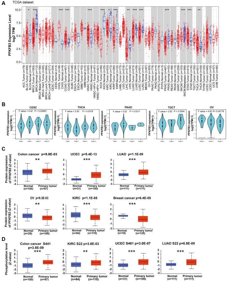
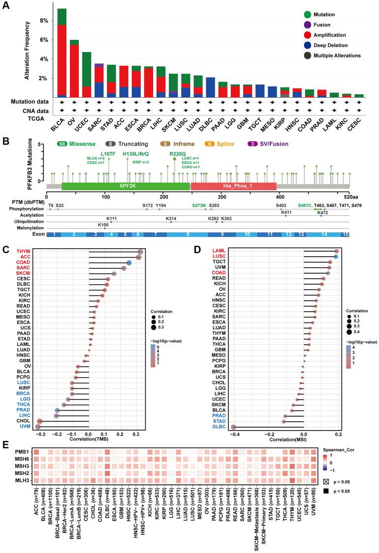
The 6-phosphofructo-2-kinase/fructose-2,6-bisphosphatase 3 (PFK-2/FBPase-2, PFKFB3) is a glycolysis regulatory enzyme and plays a key role in oncogenesis of several cancers. However, the systematic study of crosstalk between PFKFB3 and Tumor microenvironment (TME) in pan-cancer has less been examined. In this study, we conducted a comprehensive analysis of the relationship between expression, patient prognostic, Tumor mutational burden (TMB), Microsatellite instability (MSI), DNA mismatch repair (MMR), and especially TME, including immune infiltration, immune regulator, and immune checkpoint, across 33 types of tumors using datasets of The Cancer Genome Atlas (TCGA) and Gene Expression Omnibus (GEO). We found that expression was significantly correlated with patient prognostic and TME factors in various tumors. Moreover, we confirmed that PFKFB3 was an independent prognostic factor for kidney renal papillary cell carcinoma (KIRP), and established a risk prognostic model based on the expression of as a clinical risk factor, which has a good predictive ability. Our study indicated that PFKFB3 is a potent regulatory factor for TME and has the potential to be a valuable prognostic biomarker in human tumor therapy.

摘要

6-磷酸果糖-2-激酶/果糖-2,6-二磷酸酶 3(PFK-2/FBPase-2,PFKFB3)是一种糖酵解调节酶,在几种癌症的发生中起着关键作用。然而,PFKFB3 与癌症肿瘤微环境(TME)之间的系统相互作用在泛癌症中的研究较少。在这项研究中,我们使用癌症基因组图谱(TCGA)和基因表达综合数据库(GEO)的数据集,对 33 种肿瘤中 PFKFB3 的表达与患者预后、肿瘤突变负担(TMB)、微卫星不稳定性(MSI)、DNA 错配修复(MMR)以及特别是 TME 之间的关系进行了全面分析,包括免疫浸润、免疫调节剂和免疫检查点。我们发现,在各种肿瘤中,PFKFB3 的表达与患者预后和 TME 因素显著相关。此外,我们证实 PFKFB3 是肾肾乳头细胞癌(KIRP)的独立预后因素,并建立了一个基于 PFKFB3 表达的风险预后模型作为临床危险因素,该模型具有良好的预测能力。我们的研究表明,PFKFB3 是 TME 的一个有力调节因子,有可能成为人类肿瘤治疗中有价值的预后生物标志物。

https://cdn.ncbi.nlm.nih.gov/pmc/blobs/18d8/10258027/66e06ea558c9/aging-15-204758-g001.jpg

文献AI研究员

20分钟写一篇综述,助力文献阅读效率提升50倍。

立即体验

用中文搜PubMed

大模型驱动的PubMed中文搜索引擎

马上搜索

文档翻译

学术文献翻译模型,支持多种主流文档格式。

立即体验