Suppr超能文献

转化生长因子-β控制TCRγδCD8αα肠道上皮内淋巴细胞的发育。

TGF-β controls development of TCRγδCD8αα intestinal intraepithelial lymphocytes.

作者信息

Han Jiajia, Liu Na, Jin Wenwen, Zanvit Peter, Zhang Dunfang, Xu Junji, Bynum Andrew, Kazmi Rida, Zhang Jianmin, He Wei, Chen WanJun

机构信息

Mucosal Immunology Section, National Institute of Dental and Craniofacial Research, National Institutes of Health, Bethesda, MD, USA.

CAMS Key Laboratory for T Cell and Immunotherapy, State Key Laboratory of Medical Molecular Biology, Department of Immunology, Institute of Basic Medical Sciences, Chinese Academy of Medical Sciences and School of Basic Medicine, Peking Union Medical College, Beijing, China.

出版信息

Cell Discov. 2023 May 30;9(1):52. doi: 10.1038/s41421-023-00542-2.

Abstract

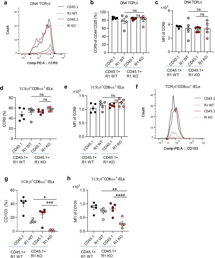
γδ intestinal intraepithelial lymphocytes (IELs) constitute the majority of IELs with unique CD8αα homodimers that are distinct from γδT cells in other tissues. However, it remains largely unclear how those cells develop. Here we show that transforming growth factor beta (TGF-β) signaling controls the development of TCRγδCD8αα IELs. Deletion of TGF-β receptors or Smad3 and Smad2 in bone marrow stem cells caused a deficiency of TCRγδCD8αα IELs in mixed bone marrow chimeric mice. Mechanistically, TGF-β is required for the development of TCRγδCD8αα IELs thymic precursors (CD44CD25 γδ thymocytes). In addition, TGF-β signaling induced CD8α in thymic γδT cells and maintained CD8α expression and survival in TCRγδCD8αα IELs. Moreover, TGF-β also indirectly controls TCRγδCD8αα IELs by modulating the function of intestinal epithelial cells (IECs). Importantly, TGF-β signaling in TCRγδCD8αα IELs safeguarded the integrity of the intestinal barrier in dextran sulfate sodium (DSS)-induced colitis.

摘要

γδ肠道上皮内淋巴细胞(IELs)构成了IELs的大部分,具有独特的CD8αα同二聚体,这与其他组织中的γδT细胞不同。然而,这些细胞如何发育在很大程度上仍不清楚。在这里,我们表明转化生长因子β(TGF-β)信号传导控制TCRγδCD8αα IELs的发育。在骨髓干细胞中缺失TGF-β受体或Smad3和Smad2会导致混合骨髓嵌合小鼠中TCRγδCD8αα IELs缺乏。从机制上讲,TGF-β是TCRγδCD8αα IELs胸腺前体(CD44CD25 γδ胸腺细胞)发育所必需的。此外,TGF-β信号传导在胸腺γδT细胞中诱导CD8α表达,并在TCRγδCD8αα IELs中维持CD8α表达和细胞存活。此外,TGF-β还通过调节肠上皮细胞(IECs)的功能间接控制TCRγδCD8αα IELs。重要的是,TCRγδCD8αα IELs中的TGF-β信号传导在葡聚糖硫酸钠(DSS)诱导的结肠炎中保护了肠道屏障的完整性。

https://cdn.ncbi.nlm.nih.gov/pmc/blobs/7940/10229584/5a516decb086/41421_2023_542_Fig1_HTML.jpg

文献检索

告别复杂PubMed语法,用中文像聊天一样搜索,搜遍4000万医学文献。AI智能推荐,让科研检索更轻松。

立即免费搜索

文件翻译

保留排版,准确专业,支持PDF/Word/PPT等文件格式,支持 12+语言互译。

免费翻译文档

深度研究

AI帮你快速写综述,25分钟生成高质量综述,智能提取关键信息,辅助科研写作。

立即免费体验