Suppr超能文献

Ndc80-Cdt1-Ska1 复合物是一个中心推进的动粒-微管连接单元。

The Ndc80-Cdt1-Ska1 complex is a central processive kinetochore-microtubule coupling unit.

机构信息

Department of Cell and Developmental Biology, Feinberg School of Medicine, Northwestern University, Chicago, IL, USA.

Department of Molecular and Cellular Biology, College of Biological Sciences, University of California Davis, Davis, CA, USA.

出版信息

J Cell Biol. 2023 Aug 7;222(8). doi: 10.1083/jcb.202208018. Epub 2023 Jun 2.

Abstract

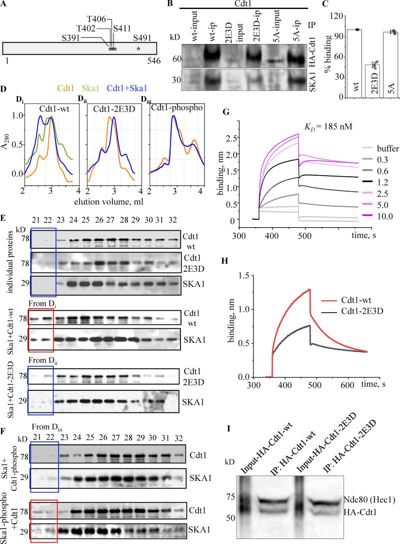
It is known that microtubule-binding proteins including the Ska1 complex and the DNA replication licensing factor, Cdt1, enable the kinetochore-localized Ndc80 complex to form robust kinetochore-microtubule attachments. However, it is not clear how the Ndc80 complex is stably coupled to dynamic spindle microtubule plus-ends. Here, we have developed a conditional auxin-inducible degron approach to reveal a function for Cdt1 in chromosome segregation and kinetochore-microtubule interactions that is separable from its role in DNA replication licensing. Further, we demonstrate that a direct interaction between Cdt1 and Ska1 is required for recruiting Cdt1 to kinetochores and spindle microtubules. Cdt1 phosphorylation by Cdk1 kinase is critical for Ska1 binding, kinetochore-microtubule attachments, and mitotic progression. Furthermore, we show that Cdt1 synergizes with Ndc80 and Ska1 for microtubule binding, including forming a diffusive, tripartite Ndc80-Cdt1-Ska1 complex that can processively track dynamic microtubule plus-ends in vitro. Taken together, our data identify the Ndc80-Cdt1-Ska1 complex as a central molecular unit that can promote processive bidirectional tip-tracking of microtubules by kinetochores.

摘要

已知微管结合蛋白,包括 Ska1 复合物和 DNA 复制许可因子 Cdt1,使着丝粒定位的 Ndc80 复合物能够形成稳定的着丝粒-微管附着。然而,目前尚不清楚 Ndc80 复合物如何与动态纺锤体微管正极稳定偶联。在这里,我们开发了一种条件性的生长素诱导降解结构域方法,以揭示 Cdt1 在染色体分离和着丝粒-微管相互作用中的功能,该功能与其在 DNA 复制许可中的作用是可分离的。此外,我们证明 Cdt1 与 Ska1 之间的直接相互作用对于将 Cdt1 招募到着丝粒和纺锤体微管是必需的。Cdk1 激酶对 Cdt1 的磷酸化对于 Ska1 结合、着丝粒-微管附着和有丝分裂进程是关键的。此外,我们表明 Cdt1 与 Ndc80 和 Ska1 协同作用以结合微管,包括形成扩散的、三分体的 Ndc80-Cdt1-Ska1 复合物,该复合物能够在体外对动态微管正极进行连续追踪。总之,我们的数据确定了 Ndc80-Cdt1-Ska1 复合物是一个核心分子单元,它可以促进着丝粒对微管的连续双向尖端追踪。

https://cdn.ncbi.nlm.nih.gov/pmc/blobs/1f6a/10238862/4dc176fa3f27/JCB_202208018_Fig1.jpg

文献AI研究员

20分钟写一篇综述,助力文献阅读效率提升50倍。

立即体验

用中文搜PubMed

大模型驱动的PubMed中文搜索引擎

马上搜索

文档翻译

学术文献翻译模型,支持多种主流文档格式。

立即体验