Vaccine Research Center, National Institute of Allergy and Infectious Disease, National Institutes of Health, Bethesda, MD, USA; Ludwig Institute for Cancer Research, Nuffield Department of Medicine, University of Oxford, Oxford, UK.
Vaccine Research Center, National Institute of Allergy and Infectious Disease, National Institutes of Health, Bethesda, MD, USA.
Cell Rep. 2023 Jun 27;42(6):112599. doi: 10.1016/j.celrep.2023.112599. Epub 2023 Jun 7.
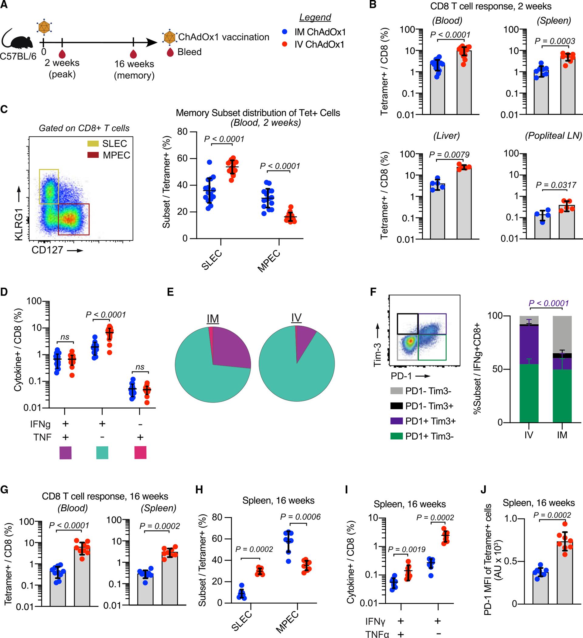
Therapeutic neoantigen cancer vaccines have limited clinical efficacy to date. Here, we identify a heterologous prime-boost vaccination strategy using a self-assembling peptide nanoparticle TLR-7/8 agonist (SNP) vaccine prime and a chimp adenovirus (ChAdOx1) vaccine boost that elicits potent CD8 T cells and tumor regression. ChAdOx1 administered intravenously (i.v.) had 4-fold higher antigen-specific CD8 T cell responses than mice boosted by the intramuscular (i.m.) route. In the therapeutic MC38 tumor model, i.v. heterologous prime-boost vaccination enhances regression compared with ChAdOx1 alone. Remarkably, i.v. boosting with a ChAdOx1 vector encoding an irrelevant antigen also mediates tumor regression, which is dependent on type I IFN signaling. Single-cell RNA sequencing of the tumor myeloid compartment shows that i.v. ChAdOx1 reduces the frequency of immunosuppressive Chil3 monocytes and activates cross-presenting type 1 conventional dendritic cells (cDC1s). The dual effect of i.v. ChAdOx1 vaccination enhancing CD8 T cells and modulating the TME represents a translatable paradigm for enhancing anti-tumor immunity in humans.
治疗性新生抗原癌症疫苗迄今为止临床疗效有限。在这里,我们确定了一种使用自组装肽纳米颗粒 TLR-7/8 激动剂(SNP)疫苗作为初始免疫, chimp 腺病毒(ChAdOx1)疫苗作为加强免疫的异源初免-加强免疫接种策略,该策略可引发强烈的 CD8 T 细胞反应和肿瘤消退。与通过肌肉内(i.m.)途径加强免疫的小鼠相比,静脉内(i.v.)给予 ChAdOx1 可使抗原特异性 CD8 T 细胞反应增加 4 倍。在治疗性 MC38 肿瘤模型中,与单独使用 ChAdOx1 相比,i.v. 异源初免-加强免疫可增强肿瘤消退。值得注意的是,静脉内加强免疫使用编码无关抗原的 ChAdOx1 载体也可介导肿瘤消退,这依赖于 I 型干扰素信号。对肿瘤髓系细胞的单细胞 RNA 测序显示,i.v. ChAdOx1 降低了免疫抑制性 Chil3 单核细胞的频率,并激活了交叉呈递的 1 型传统树突状细胞(cDC1s)。i.v. ChAdOx1 增强 CD8 T 细胞和调节肿瘤微环境的双重作用代表了一种可转化的范式,可增强人类的抗肿瘤免疫。