Suppr超能文献

载脂蛋白 E 在神经元内与淀粉样-β 交叉。

Apolipoprotein E intersects with amyloid-β within neurons.

机构信息

Experimental Dementia Research Unit, Department of Experimental Medical Science, Lund University, Lund, Sweden.

Medical Microspectroscopy, Department of Experimental Medical Science, Lund University, Lund, Sweden.

出版信息

Life Sci Alliance. 2023 Jun 8;6(8). doi: 10.26508/lsa.202201887. Print 2023 Aug.

Abstract

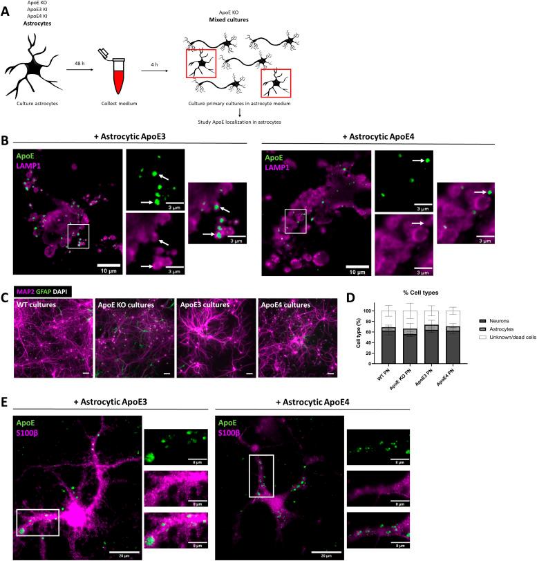
Apolipoprotein E4 (ApoE4) is the most important genetic risk factor for Alzheimer's disease (AD). Among the earliest changes in AD is endosomal enlargement in neurons, which was reported as enhanced in ApoE4 carriers. ApoE is thought to be internalized into endosomes of neurons, whereas β-amyloid (Aβ) accumulates within neuronal endosomes early in AD. However, it remains unknown whether ApoE and Aβ intersect intracellularly. We show that internalized astrocytic ApoE localizes mostly to lysosomes in neuroblastoma cells and astrocytes, whereas in neurons, it preferentially localizes to endosomes-autophagosomes of neurites. In AD transgenic neurons, astrocyte-derived ApoE intersects intracellularly with amyloid precursor protein/Aβ. Moreover, ApoE4 increases the levels of endogenous and internalized Aβ in neurons. Taken together, we demonstrate differential localization of ApoE in neurons, astrocytes, and neuron-like cells, and show that internalized ApoE intersects with amyloid precursor protein/Aβ in neurons, which may be of considerable relevance to AD.

摘要

载脂蛋白 E4(ApoE4)是阿尔茨海默病(AD)最重要的遗传风险因素。AD 最早的变化之一是神经元内体增大,据报道,ApoE4 携带者的内体增大更为明显。ApoE 被认为被内化到神经元的内体中,而β-淀粉样蛋白(Aβ)在 AD 早期就积聚在神经元内体中。然而,ApoE 和 Aβ 是否在细胞内交叉仍然未知。我们发现,内吞的星形胶质细胞 ApoE 在神经母细胞瘤细胞和星形胶质细胞中主要定位于溶酶体,而在神经元中,它优先定位于神经突的内体-自噬体。在 AD 转基因神经元中,星形胶质细胞衍生的 ApoE 与淀粉样前体蛋白/Aβ 发生细胞内交叉。此外,ApoE4 增加了神经元中内源性和内吞 Aβ 的水平。综上所述,我们证明了 ApoE 在神经元、星形胶质细胞和类神经元细胞中的定位不同,并表明内吞的 ApoE 在神经元中与淀粉样前体蛋白/Aβ 发生交叉,这可能与 AD 有很大关系。

https://cdn.ncbi.nlm.nih.gov/pmc/blobs/41aa/10250689/5f7f8d02321d/LSA-2022-01887_Fig1.jpg

文献AI研究员

20分钟写一篇综述,助力文献阅读效率提升50倍。

立即体验

用中文搜PubMed

大模型驱动的PubMed中文搜索引擎

马上搜索

文档翻译

学术文献翻译模型,支持多种主流文档格式。

立即体验