Suppr超能文献

鼠源载脂蛋白 E4 与人源载脂蛋白 E4 的比较:在 APP 转基因小鼠模型的脑淀粉样血管病和淀粉样斑块中,其促进作用和共定位的差异。

Murine versus human apolipoprotein E4: differential facilitation of and co-localization in cerebral amyloid angiopathy and amyloid plaques in APP transgenic mouse models.

机构信息

Department of Neurology, Hope Center for Neurological Disorders, Charles F. and Joanne Knight Alzheimer's Disease Research Center, Washington University School of Medicine, St. Louis, MO, 63110, USA.

Department of Cell and Molecular Biology, The Feinberg School of Medicine, Northwestern University, Chicago, IL, 60611, USA.

出版信息

Acta Neuropathol Commun. 2015 Nov 10;3:70. doi: 10.1186/s40478-015-0250-y.

Abstract

INTRODUCTION

Amyloid β (Aβ) accumulates in the extracellular space as diffuse and neuritic plaques in Alzheimer's disease (AD). Aβ also deposits on the walls of arterioles as cerebral amyloid angiopathy (CAA) in most cases of AD and sometimes independently of AD. Apolipoprotein E (apoE) ɛ4 is associated with increases in both Aβ plaques and CAA in humans. Studies in mouse models that develop Aβ deposition have shown that murine apoE and human apoE4 have different abilities to facilitate plaque or CAA formation when studied independently. To better understand and compare the effects of murine apoE and human apoE4, we bred 5XFAD (line 7031) transgenic mice so that they expressed one copy of murine apoE and one copy of human apoE4 under the control of the normal murine apoE regulatory elements (5XFAD/apoE(m/4)).

RESULTS

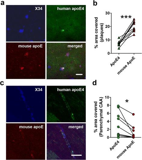
The 5XFAD/apoE(m/4) mice contained levels of parenchymal CAA that were intermediate between 5XFAD/apoE(m/m) and 5XFAD/apoE(4/4) mice. In 5XFAD/apoE(m/4) mice, we found that Aβ parenchymal plaques co-localized with much more apoE than did parenchymal CAA, suggesting differential co-aggregation of apoE with Aβ in plaques versus CAA. More importantly, within the brain parenchyma of the 5XFAD/apoE(m/4) mice, plaques contained more murine apoE, which on its own results in more pronounced and earlier plaque formation, while CAA contained more human apoE4 which on its own results in more pronounced CAA formation. We further confirmed the co-aggregation of mouse apoE with Aβ in plaques by showing a strong correlation between insoluble mouse apoE and insoluble Aβ in PS1APP-21/apoE(m/4) mice which develop plaques without CAA.

CONCLUSIONS

These studies suggest that both murine apoE and human apoE4 facilitate differential opposing effects in influencing Aβ plaques versus CAA via different co-aggregation with these two amyloid lesions and set the stage for understanding these effects at a molecular level.

摘要

简介

淀粉样蛋白β(Aβ)在阿尔茨海默病(AD)患者的细胞外空间中积聚为弥漫性和神经突状斑块。在大多数 AD 病例中,Aβ还沉积在小动脉壁上,形成脑淀粉样血管病(CAA),有时与 AD 无关。载脂蛋白 E(apoE)ɛ4 与人类 Aβ斑块和 CAA 的增加有关。在发展 Aβ 沉积的小鼠模型中进行的研究表明,当单独研究时,鼠 apoE 和人 apoE4 具有不同的促进斑块或 CAA 形成的能力。为了更好地理解和比较鼠 apoE 和人 apoE4 的作用,我们将 5XFAD(7031 号线)转基因小鼠进行繁殖,使得它们在正常鼠 apoE 调节元件的控制下表达一个拷贝的鼠 apoE 和一个拷贝的人 apoE4(5XFAD/apoE(m/4))。

结果

5XFAD/apoE(m/4)小鼠的实质 CAA 水平介于 5XFAD/apoE(m/m)和 5XFAD/apoE(4/4)小鼠之间。在 5XFAD/apoE(m/4)小鼠中,我们发现 Aβ 实质斑块与 apoE 的共定位比实质 CAA 多得多,这表明 apoE 在斑块与 CAA 中的不同共聚集。更重要的是,在 5XFAD/apoE(m/4)小鼠的脑实质中,斑块含有更多的鼠 apoE,这本身就导致更明显和更早的斑块形成,而 CAA 含有更多的人 apoE4,这本身就导致更明显的 CAA 形成。我们通过显示 PS1APP-21/apoE(m/4)小鼠中不形成 CAA 的斑块中不溶性鼠 apoE 与不溶性 Aβ 之间存在强烈相关性,进一步证实了鼠 apoE 与斑块中的 Aβ 的共聚集。

结论

这些研究表明,鼠 apoE 和人 apoE4 通过与这两种淀粉样病变的不同共聚集,在影响 Aβ 斑块与 CAA 方面均产生不同的相反作用,并为在分子水平上理解这些作用奠定了基础。

https://cdn.ncbi.nlm.nih.gov/pmc/blobs/f682/4641345/13a894dcc02f/40478_2015_250_Fig1_HTML.jpg

文献检索

告别复杂PubMed语法,用中文像聊天一样搜索,搜遍4000万医学文献。AI智能推荐,让科研检索更轻松。

立即免费搜索

文件翻译

保留排版,准确专业,支持PDF/Word/PPT等文件格式,支持 12+语言互译。

免费翻译文档

深度研究

AI帮你快速写综述,25分钟生成高质量综述,智能提取关键信息,辅助科研写作。

立即免费体验